概要
ConTextTab的核心设计哲学在于“两全其美”——它旨在将大语言模型级别的深度语义理解和世界知识,无缝注入到一个高效、为表格数据原生设计的ICL框架中。其目标是创造一个既能理解数据“说什么”(语义),又能高效处理数据“长什么样”(结构)的模型。另一个名字是SAP-RPT1-OSS
ConTextTab(2506.10707)的核心目标,是将表格原生模型的高效性与大型语言模型(LLM)的深度语义理解能力相结合。为了实现这一目标,ConTextTab的底层设计理念是:模型的强大能力源于在大规模的真实世界表格数据上进行训练。这与过往的方法形成了鲜明对比:
• 传统表格学习模型 (如 TabPFN 和 TabICL): 这类模型架构高效,专为表格结构设计。但它们完全在人工合成的数值数据上训练,这些数据不包含任何有语义意义的值。因此,它们无法理解“笔记本电脑”和“台式机”在概念上的关联。
• 基于大语言模型的模型 (如 TabuLa-8B): 这类模型拥有强大的世界知识和语义理解能力,但其架构并非为表格优化,导致它们一次只能处理非常有限的上下文信息(例如,最多32行数据),在处理大表格时力不从心。
应对表格数据学习的挑战
表格,作为一种由行列构成的结构化数据格式,是现实世界应用中最主要的数据组织形式之一,其在机器学习领域的重要性不言而喻。然而,长期以来,表格数据的预测任务一直由梯度提升树等传统机器学习方法主导。近年来,情境学习(In-Context Learning, ICL)范式被成功应用于表格数据,催生了新一代的表格基础模型,并在中小型数据集上展现出卓越性能。
当前,表格情境学习领域主要存在两种技术路线。第一类是以TabPFN和TabICL为代表的“原生表格模型”,它们采用为表格结构量身定制的高效架构,并通过在海量合成数据上预训练来获得泛化能力。这类模型的架构效率极高,但其致命弱点在于缺乏对真实世界数据中丰富语义和世界知识的理解能力。例如,它们无法以有意义的方式利用列名或文本类别标签中蕴含的深层信息。
第二类是以TabuLa-8B为代表的、基于大语言模型(LLM)的“LLM-based模型”。这类模型继承了LLM强大的语义理解和世界知识,能够捕捉数据中的深层含义。然而,它们的弊端也同样突出:为了处理表格,必须将其“文本序列化”,这一过程不仅效率低下,丢失了表格固有的二维结构信息,还因LLM固有的上下文长度限制,使其只能处理极少量的上下文行(例如,TabuLa-8B最多处理32行),严重制约了其在实际应用中的可扩展性。
这两种方法各自的局限性清晰地揭示了当前领域的核心挑战:如何在保持架构效率的同时,充分利用表格数据中丰富的语义信息。为应对这一挑战,我们推出了ConTextTab——一个旨在融合原生表格模型架构效率与LLM级深度语义理解的新一代表格基础模型。它致力于弥合现有方法的差距,在真实世界数据上实现两全其美。
接下来,我们将深入探讨ConTextTab为实现这一目标所采用的核心设计理念。
二 ConTextTab核心理念:融合架构效率与语义理解
为了实现“鱼与熊掌兼得”的目标,ConTextTab首先设计了一套巧妙的数据“翻译”系统。为了实现这一理念,ConTextTab与现有技术在设计上形成了鲜明对比:
• 相较于原生表格模型(如TabPFN, TabICL):传统原生模型完全依赖于合成数值数据进行训练,这导致了它们与真实世界数据之间的“语义鸿沟”。它们无法理解“纽约”和“伦敦”作为城市在地理和文化上的关联,也无法识别“笔记本电脑”和“台式机”都属于电子产品。ConTextTab通过两大关键创新克服了这一鸿沟:
1. 在真实世界数据上训练:它利用包含约300万张真实表格的T4数据集进行预训练,从而直接从现实应用中学习统计模式和语义关联。
2. 采用专门的语义嵌入:它为不同数据类型(尤其是文本和列标题)设计了专用的语义编码器,将表面的字符串转化为蕴含丰富信息的向量表示。
• 相较于LLM-based模型(如TabuLa-8B):LLM-based模型将表格强行转换为一维文本序列,不仅处理效率低下,还破坏了表格宝贵的二维结构,并且无法保证对行或列的顺序排列保持不变性(这在许多表格任务中至关重要)。ConTextTab通过其原生表格架构,从根本上避免了这些问题:
1. 保持结构完整性:其交错式注意力机制分别处理行间和列间关系,完美保留了数据的二维特性。
2. 保证架构效率:无需低效的文本序列化和自回归处理,使其能够处理更长的上下文,从而在推理时利用更多信息。
综上所述,ConTextTab的理念并非对现有方法的简单叠加,而是一种深度融合。它在保持原生ICL框架高效、结构感知的基础上,系统性地注入了语义智能。为了将这一理念转化为现实,模型采用了一套精心设计的多层次架构,我们将在下一章节对其进行详细解析。
三.架构详解:ConTextTab的构建模块
ConTextTab的整体架构可以看作是对经典原生表格模型(如TabPFN)的一次重大范式升级。如图1所示,其核心在于系统性地解决了语义融合的挑战。整个架构由三个关键模块构成:一个能够理解多模态数据的智能编码层,一个高效处理表格二维结构的交错式注意力主干网络,以及一个能灵活适应不同预测任务的解码与输出头。这套设计共同确保了模型在高效运行的同时,具备前所未有的语义感知能力。
架构图
SAP-RPT-1-OSS 是一款开创性的表格数据预测深度学习模型,它将语义理解与表格原生的上下文学习(ICL)相结合。该模型最初作为 ConTextTab 发表于 NeurIPS 2025,弥合了表格专用架构与基于大语言模型方法之间的差距,在合成基准测试和 CARTE 等语义丰富的真实世界数据集上均实现了最先进的性能。通过集成专门的多模态嵌入与新颖的 2D 注意力机制,SAP-RPT-1-OSS 能够自动解释列语义、单元格内容和数值模式,无需手动预处理或特征工程。
该模型接受原始表格数据作为 pandas DataFrame 或 NumPy 数组输入,无需任何预处理——列名和单元格值通过后台 LLM 服务自动嵌入,缺失值得到优雅处理,模型通过兼容 scikit-learn 流水线的统一估计器接口支持分类和回归任务。这种语义感知能力使模型能够利用真实业务数据中嵌入的世界知识和领域特定术语,在需要深度语义理解的基准测试中树立了新的性能标准。
3.1 智能编码层:多模态数据嵌入
为了将表格中不同类型的数据转化为模型能够理解的统一表示,ConTextTab设计了一套智能化的多模态编码策略。每种数据类型都经过专门处理,以最大化其信息价值。
数据类型 | 编码方法 | 关键优势 |
文本 (含分类特征) | 使用预训练的all-MiniLM-L6-v2文本嵌入模型将每个单元格的文本(无论是自由文本还是类别标签)转换为向量,再通过一个可学习的线性层调整维度。 | 保留深层语义:与传统的独热编码或序数编码不同,该方法能捕捉到类别标签(如“笔记本电脑”和“台式机”)之间的内在含义和关联,极大地丰富了模型的输入信息。 |
日期 | 将日、月、年三个数字分别进行嵌入,然后将得到的三个向量相加,形成最终的日期表示。 | 高效且信息密集:相比于传统方法将日期拆分为多个独立特征(如星期几、是否为节假日等),这种方式更为简洁高效,同时保留了日期的相对关系和周期性模式。 |
数值 | 1. 分位数裁剪:将数值裁剪到其分布的2%和98%分位数之间,以处理异常值。 2. 标准化:缩放到零均值和单位方差。 3. 线性变换:将标准化后的数值乘以一个可学习的向量并加上一个偏置项。缺失值(NaN)用0代替,此时偏置项起到“是否为缺失值”的标志作用。 | 增强训练稳定性:通过裁剪和标准化,有效避免了梯度爆炸问题,使得模型训练过程更加稳健。偏置项的设计巧妙地处理了缺失值信息。 |
列标题 | 使用与文本单元格相同的嵌入模型对列标题进行编码,通过一个独立的线性层映射维度后,与该列下所有单元格的嵌入向量相加。 | 提供语义化位置信息:列标题的语义嵌入取代了传统的位置编码,为模型提供了关于每一列具体含义的上下文信息,使得模型能够理解特征的本质。 |
这些编码策略共同作用,最终实现了一个至关重要的特性——行列排列不变性(equivariance)。这意味着无论表格的行或列如何重新排序,模型的预测结果都保持一致。这一特性不仅使模型的预测更加鲁棒和可复现,还减少了对数据预处理顺序的依赖,是衡量一个优秀的表格模型设计的重要标准。
核心第一步:智能的数据嵌入层 (Data Embedding)
在模型开始分析之前,它需要将五花八门的数据转换成自己能理解的统一语言。这个过程就像一个“数据翻译器”,在机器学习领域被称为嵌入(Embedding)。ConTextTab的嵌入层能智能地将不同类型的数据(如文本、数字、日期)转换成统一的、包含丰富信息的数字向量。
a. 针对不同数据类型的专属处理
ConTextTab为不同数据类型量身定制了专属的“翻译”方法,以最大化地保留原始信息的价值。
• 文本与分类数据
◦ 处理方法: 使用一个预训练的文本嵌入模型(如BERT架构的模型)来转换文本单元格。
◦ 主要优势 (So What?): 这种方法能保留其“语义含义”。这种理解语义的能力之所以成为可能,是因为ConTextTab在数百万个真实世界的表格上进行了预训练,从而学会了“Laptop”这类词语和“电子产品”这类概念之间的关系。
• 日期数据
◦ 处理方法: 将日、月、年三个数字分别嵌入,然后将它们的向量相加。
◦ 主要优势 (So What?): 这种设计本身让模型能理解日期的相对关系(如先后顺序)和特殊含义(如特定节日),同时相比于将日期拆分成多个特征列,这种方法在处理上更具效率。
• 数值数据
◦ 处理方法: 首先,将数据裁剪到其分布的2%至98%分位数之间;然后进行标准化处理(缩放到均值为0,方差为1);最后,将结果乘以一个可学习的向量并加上一个偏置项。
◦ 主要优势 (So What?): 这样做可以避免数值过大或过小导致的训练问题,有助于提升训练过程的稳定性。
b. 列名的关键作用
除了单元格数据,ConTextTab还会对列名(Column Headers)位置信息。这类似于其他模型(如TabPFN)中使用的“位置编码”,告诉模型每个数据点在表格结构中的位置,从而帮助模型更准确地理解每个数据点的具体含义。
c 嵌入方法总结
下表总结了ConTextTab的核心数据嵌入策略,帮助你快速回顾和比较。
数据类型 (Data Type) | 核心处理方法 (Core Processing Method) | 为初学者解释其主要优势 (Key Benefit for Beginners) |
文本 / 分类 | 使用预训练文本模型进行转换 | 保留词语的真实含义,而不仅是一个代号 |
日期 | 分别嵌入日、月、年再相加 | 设计巧妙,既能理解日期关系,又很高效 |
数值 | 裁剪、标准化、乘以可学习向量并加偏置 | 通过多步处理,保证模型训练过程更稳定 |
列名 | 与文本数据同样处理,并与单元格数据相加 | 提供“上下文标签”和“位置信息”,帮助模型理解数据含义 |
当所有数据都被转换成统一的语言后,ConTextTab便开始通过其强大的“注意力”骨干网络来分析它们之间的深层联系。
核心第二步:双向注意力机制 (Attention Backbone)
在数据被嵌入后,模型需要一个强大的分析引擎来理解这些向量间的复杂关系。ConTextTab特意保留了与TabPFN基本一致的架构,其骨干网络由交替出现的“横向”(交叉列)和“纵向”(交叉行)自注意力层组成。你可以把注意力机制想象成模型在模仿人类的视觉焦点:当面对海量信息时,它能自动“关注”到最关键的部分,并理解它们之间的关联。ConTextTab的注意力机制从两个维度交替进行分析:
a. 交叉列注意力 (Cross-Column Attention):“横向”关联分析
这可以比作“横向看”表格,专注于分析同一行内不同列之间的关系。每一行数据都被视为一个独立的分析单元。通过交叉列注意力,模型可以学习到:
• 产品描述列中的“Laptop”这个词
• 与价格列中的“$1792.00”这个数值
是如何相互关联的。这帮助模型构建起对单个数据样本(例如一件商品)的全面理解。
b. 交叉行注意力 (Cross-Row Attention):“纵向”模式发现
这可以比作“纵向看”表格,专注于通过比较不同行来发现某一列数据内部的模式。在这一步,模型会关注当前行,并将其与上下文中的其他行进行比较。例如,通过查看价格列中其他商品的价格,模型可以判断当前商品的价格是处于高位、低位还是平均水平。这种“纵向”分析对于发现数据分布的规律至关重要。
通过这种横向和纵向的交叉分析,模型能够全面地理解表格数据。现在,让我们将所有步骤串联起来,看看ConTextTab的完整工作流程。
整体工作流程概览
根据前面的介绍和模型架构图,ConTextTab处理表格数据的完整流程可以总结为以下四个步骤:
1. 输入与准备: 模型接收一个包含用于学习的“上下文行”(Context Rows)和需要预测的“查询行”(Query Rows)的表格作为输入。
2. 数据嵌入: 智能嵌入层启动,将表格中所有的文本、日期、数值和列名数据“翻译”成模型可以理解的统一向量格式。
3. 注意力分析: 这些向量被送入一个由“交叉列注意力层”和“交叉行注意力层”交替组成的骨干网络中,模型在此进行深度分析,同时捕捉行内关联和列内模式。
4. 输出预测: 骨干网络的分析结果最后被传递给一个解码层,该解码层根据具体的任务类型(例如,分类或回归),输出最终的预测结果。
3.2 主干网络:交错式注意力机制
ConTextTab的主干网络继承并优化了TabPFN中备受赞誉的交错式自注意力机制。该设计巧妙地解决了如何让模型同时理解表格的行关系和列关系这一核心问题:
• 交错式注意力 (Interleaved Attention):网络由一系列交替出现的“跨列注意力层”(cross-column attention)和“跨行注意力层”(cross-row attention)组成。
◦ 在跨列注意力层中,模型关注同一行内不同列(特征)之间的相互关系。
◦ 在跨行注意力层中,模型则关注同一列在不同行(样本)之间的模式。 这种交错结构使得信息能够在表格的两个维度上高效流动和融合,完美契合了表格数据的二维特性。
• 权重共享 (Weight Sharing):在此基础上,ConTextTab引入了一项关键优化。模型可以选择性地让所有交错的注意力块共享同一套权重参数。这种架构可以被诠释为一个在深度上而非时间上展开的循环神经网络(RNN),从而提供了一个清晰的理论模型。实验证明,权重共享在不牺牲模型性能的前提下,显著提高了参数效率,使得模型可以用更少的参数(例如,从1.72亿减少到1600万)达到同等甚至更好的效果。
3.3 解码与输出:针对分类与回归任务
根据预测任务的类型,ConTextTab采用不同的解码头来生成最终输出。
• 分类任务:采用标准的解决方案,即在主干网络的输出后连接一个多层感知机(MLP)解码头,并使用交叉熵损失进行训练。然而,这种方法存在两个显著局限:
1. 类别数量受限:模型在推理时能够预测的类别数量,不能超过其在预训练阶段见过的最大类别数。
2. 语义信息丢失:它将类别标签(如“欺诈”、“非欺诈”)视为独立的ID,无法利用标签本身蕴含的语义价值。
• 回归任务:采用一种简单而有效的方法。模型直接预测一个经过与输入端相同方式归一化处理的浮点数值。训练过程中使用L2损失(均方误差),推理时只需对模型的输出进行反归一化即可得到最终的预测值。
3.4 架构变体与优化探索
为了突破上述局限并提升模型效率,ConTextTab团队还探索了多种架构变体,展示了其作为一个灵活框架的潜力。
• 监督聚类头 (Supervised clustering head):这是一种创新的分类头,旨在解决传统方法的局限性。它不直接预测类别ID,而是为每个样本生成一个嵌入向量。通过计算查询样本与上下文中已知类别样本嵌入向量之间的余弦相似度,来判断其归属。这种方法具备三大优势:
1. 保留标签语义:能够像处理输入特征一样,利用类别标签的语义信息。
2. 支持任意数量的类别:彻底摆脱了预训练阶段对类别数量的限制。
3. 保持完全的排列不变性:避免了因强制映射类别到ID而破坏模型的内在对称性。
• 诱导集注意力块 (ISAB):标准自注意力机制的计算复杂度与输入序列长度的二次方成正比,这在处理包含大量行的表格时会成为性能瓶颈。ISAB旨在解决这一问题。它引入了一组可学习的“诱导点”(inducing points),让所有样本先与这些诱导点进行信息交换,再通过诱导点进行全局信息交互,从而将二次方复杂度降低。这一优化在显著提升模型处理大规模表格效率的同时,也伴随着在回归任务上轻微的性能下降,体现了效率与性能之间的权衡。
这些架构的探索表明,ConTextTab不仅是一个固定的模型,更是一个具备高度灵活性和可扩展性的框架。下一章节将通过详实的实验数据,来验证其最终选定架构的卓越性能。
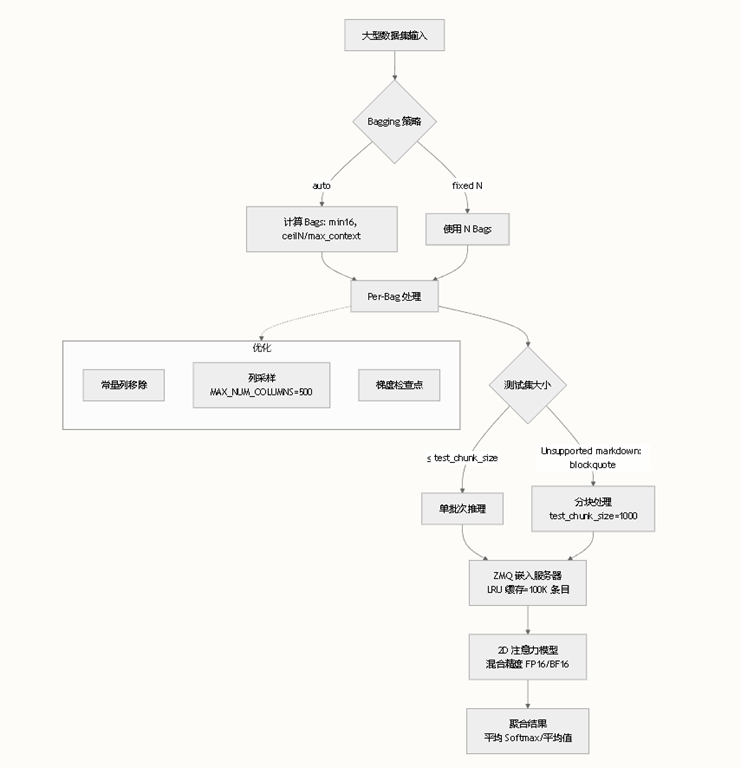
流程
该架构将预处理分离为处理语义理解的后台嵌入服务,而核心模型专注于表格模式识别。这种设计使模型能够利用世界知识,同时保持表格结构的高效性。
嵌入
ZeroMQ
对于处理大规模数据集的生产部署,系统提供了基于 ZeroMQ (ZMQ) 构建的分布式嵌入服务器,能够在多个 GPU 或机器间实现高效并行处理。
ZMQ 服务器维护持久模型状态并异步处理嵌入请求,消除了为每次推理操作加载嵌入模型的开销。这在处理跨多个表的数百万个单元格时特别有价值。
大规模数据处理
系统采用分层可扩展框架,在多个维度上运行:数据采样、批处理、分布式嵌入生成和内存优化。这种设计使模型能够处理超出即时上下文窗口的数据集,同时保持预测质量和资源效率。这种架构实现了推理时间与数据集大小的线性扩展,同时保持每批次的恒定内存占用,使得在有限的 GPU 资源上处理数百万行数据成为可能。
四.实验验证与性能基准
为了全面、客观地评估ConTextTab的性能,我们在覆盖不同数据特性的一系列公开基准上进行了严格的实验验证。本轮评估的核心目标有两个:第一,证明ConTextTab在富含语义信息的场景下,相较于所有现有模型具有决定性优势;第二,验证其在通用表格预测场景下,依然保持着顶尖的竞争力。
4.1 评测设置:基准、基线与指标
实验设置的关键信息总结如下表所示,涵盖了训练数据、评测基准、核心对比模型及评测指标。
类别 | 具体内容 | 说明 |
训练数据 | T4数据集 | 一个包含约300万张从真实世界提取的表格的大规模数据集,为模型提供了丰富的语义和模式。 |
评测基准 | OpenML-CC18, OpenML-CTR23, TALENT-Tiny, TabReD, CARTE | 一系列多样化的公开基准,覆盖了纯分类、纯回归、大规模数据集以及富含语义信息的多种场景。其中CARTE是专门为评估语义理解能力而设计的基准。 |
核心基线模型 | TabPFN, TabICL, XGBoost, RealMLP, and AutoGluon | 包括了最新的原生表格ICL模型、经过超参数优化的梯度提升树模型、前沿的深度学习表格模型,以及被誉为“AutoML黄金标准”的AutoGluon。 |
评测指标 | 准确率 (Accuracy), R2分数 (R2 Score), 平均排名 (Mean Rank) | 分别用于评估分类和回归性能。平均排名则用于跨多个数据集综合比较模型的相对优劣。 |
4.2 核心结果分析:在语义丰富数据集上的卓越表现
在专为测试模型语义理解能力而设计的CARTE基准上,ConTextTab的表现尤为突出。根据实验数据(表1和图2左侧),ConTextTab在该基准上取得了最佳平均排名(1.55),确立了新的SOTA(State-of-the-Art)。
这一结果极具说服力,其性能提升在统计学上显著优于除CatBoost和AutoGluon之外的所有模型。它也显著优于其他所有表格ICL模型。例如,同样是ICL模型的TabPFN,由于缺乏语义理解能力,其在该基准上的排名远逊于ConTextTab,甚至不如经过调优的传统树模型。这一鲜明对比有力地证明了ConTextTab的核心设计理念——将语义理解集成到原生表格ICL框架中是必要且极其有效的。
4.3 跨基准竞争力评估
在语义信息不那么突出的通用基准上,经过深度超参数优化和交叉验证集成的提升树模型及RealMLP在平均排名上表现更优。
尽管如此,ConTextTab依然展现出强大的竞争力。根据详细分析,除OpenML-CTR23外,ConTextTab在所有非语义基准上的表现均不比排名最高的模型差,且差异不具备统计显著性。这表明,ConTextTab在增强语义能力的同时,并未牺牲其在传统数值和类别特征处理上的基础性能,具备广泛的适用性。
4.4 低数据场景下的优势
作为一种ICL模型,ConTextTab的核心优势之一在于其处理小数据问题的能力。图3清晰地展示了在CARTE基准上,不同训练样本规模下各模型的性能变化。
一个关键的发现是,在训练样本较少(例如,最多2048个样本)的情况下,ConTextTab的表现始终优于所有其他模型,甚至超越了强大的AutoML解决方案AutoGluon。这凸显了ConTextTab在“冷启动”或数据稀疏场景下的巨大应用价值,证明了其通过预训练学习到的先验知识能够有效地迁移到新任务中,而无需大量的任务特定数据。
为了探究ConTextTab卓越性能背后的深层原因,下一章节将对模型的关键设计决策进行深入的消融分析,以量化各项创新对最终结果的贡献。
五.关键设计决策的消融研究
为了系统性地验证ConTextTab各项核心设计对最终性能的贡献,我们进行了一系列详尽的消融实验。通过“关闭”或替换模型的特定组件,我们可以精确地衡量如语义编码、模型规模、上下文长度等关键因素的影响力,从而揭示模型成功的关键驱动力。以下是对表2中核心实验结果的综合分析。
• 语义编码的决定性影响 这项实验是验证模型核心价值的关键。在富含语义的CARTE基准上,我们将文本特征的编码方式替换为传统的序数编码(ordinal encoding),或直接丢弃列标题中的语义信息。结果显示,性能出现了显著的断崖式下跌:移除特征语义导致准确率下降2.7%,R2分数下降4.8%;丢弃列名语义也导致了约1-2%的性能损失。这一结果无可辩驳地证实,深度语义集成是ConTextTab取得卓越性能的最核心来源。
• 模型规模与训练数据的影响 实验结果表明,模型性能普遍受益于更大的模型尺寸(从“mini”到“base”)和更多的训练数据(如图2右图所示,使用超过10万张表格训练是达到SOTA性能的必要条件)。然而,当模型尺寸从“base”增加到“large”时,性能提升并不显著,同时训练数据量的增加也呈现出收益递减的趋势。这暗示当前模型的性能瓶颈可能并非来自模型容量本身,而是受限于T4预训练数据集的数量或多样性。
• 上下文长度与推理策略 实验清晰地表明,在推理时增加提供给模型的上下文长度,能够单调且稳定地提升模型性能。这意味着模型能够有效利用更多的示例来理解当前任务。此外,我们还评估了8折装袋(bagging)策略,即多次采样上下文并平均预测结果。该策略能带来一致的性能提升,但提升幅度相对温和。这可能是因为ConTextTab的架构本身已具备较好的排列不变性,减少了对集成策略的依赖。
• 其他关键架构选择
◦ 权重共享 (Weight Sharing):实验发现,启用权重共享(大幅减少模型参数)与不共享权重相比,性能没有受到影响。这证实了其作为一种提升参数效率的有效设计。
◦ 诱导集注意力块 (ISAB):使用ISAB替代标准注意力块,在处理大规模上下文时显著提升了效率(例如,运行时减少了十倍),但在回归任务上观察到性能有轻微下降,显示了效率与性能之间的权衡。
总而言之,消融研究的结果系统地揭示了ConTextTab的设计哲学:其卓越性能并非源于单一的“银弹”,而是多项创新协同作用的结果。其中,语义感知能力被证实是其性能的关键驱动力,而模型规模、上下文利用和架构优化则共同构成了其强大竞争力的基石。
六.结论与未来展望
一个旨在融合架构效率与深度语义理解的新一代表格情境学习模型。通过创新的设计与在真实世界数据上的大规模预训练,ConTextTab在多个基准测试中展现了其强大的能力。本节将总结其核心贡献,探讨其当前局限,并对未来表格基础模型的研究方向提出展望。
6.1 核心贡献总结
ConTextTab为表格机器学习领域带来了三大核心贡献:
1. 成功融合两种技术路线:它首次成功地将LLM级别的深度语义理解能力,集成到一个高效、结构感知的原生表格ICL框架中。这有效弥合了以往“原生表格模型”(架构高效但缺乏语义)与“LLM-based模型”(语义强大但架构低效)之间的差距。
2. 树立性能新标杆:在富含语义的CARTE基准上,ConTextTab取得了当前最先进(SOTA)的性能,并且在低数据量场景下表现尤其卓越,其性能显著优于包括TabPFN在内的其他ICL方法,证明了其在实际应用中的巨大潜力。
3. 推动架构创新与验证:它提出并验证了一系列有效的架构设计,包括针对文本、日期、数值和列标题的多模态语义编码方案,能够大幅提升参数效率的权重共享机制,以及用于提升大规模数据处理效率的可选模块(如ISAB),为后续研究提供了宝贵的实践经验。
6.2 当前局限与研究方向
尽管ConTextTab取得了显著成功,我们必须认识到其自身以及整个领域仍面临诸多挑战,这些挑战也为未来的研究指明了清晰的战略路线图。
• 大规模数据扩展性:对于表格基础模型而言,下一个前沿是解锁在超大规模数据集上的效率和性能。当前所有原生表格ICL模型(包括ConTextTab)在处理拥有数十万行的数据集时,性能仍普遍不及AutoGluon等传统集成方法。如何突破这一瓶颈,是未来研究的首要挑战,而ConTextTab的灵活架构为此提供了一个有力的起点。
• 数据多样性需求:模型的潜力似乎受限于现有预训练数据的规模和多样性。为了进一步释放表格基础模型的能力,学术界和工业界需要构建规模更大、覆盖领域更广、语义更丰富的真实世界表格数据集,这不仅是训练更强模型的关键,也是进行更全面、更公平评测的基础。
• 目标语义的有效利用:我们探索了利用目标标签语义的监督聚类方法,但并未在当前基准上取得性能增益。这很可能与现有评测基准的分类任务标签本身缺乏丰富的语义信息有关。设计能够评估并利用目标语义的新基准和新方法,是一个值得深入探索的前沿问题,有望开启模型理解能力的新维度。
总之,ConTextTab的出现标志着表格基础模型研究迈出了重要一步,证明了语义与效率可以兼得。未来的工作将围绕着提升模型的可扩展性、丰富数据生态以及探索更深层次的语义利用而展开,最终推动表格智能达到新的高度。
今天先到这儿,希望对AI,云原生,技术领导力, 企业管理,系统架构设计与评估,团队管理, 项目管理, 产品管理,信息安全,团队建设 有参考作用 , 您可能感兴趣的文章:
微服务架构设计
视频直播平台的系统架构演化
微服务与Docker介绍
Docker与CI持续集成/CD
互联网电商购物车架构演变案例
互联网业务场景下消息队列架构
互联网高效研发团队管理演进之一
消息系统架构设计演进
互联网电商搜索架构演化之一
企业信息化与软件工程的迷思
企业项目化管理介绍
软件项目成功之要素
人际沟通风格介绍一
精益IT组织与分享式领导
学习型组织与企业
企业创新文化与等级观念
组织目标与个人目标
初创公司人才招聘与管理
人才公司环境与企业文化
企业文化、团队文化与知识共享
高效能的团队建设
项目管理沟通计划
构建高效的研发与自动化运维
某大型电商云平台实践
互联网数据库架构设计思路
IT基础架构规划方案一(网络系统规划)
餐饮行业解决方案之客户分析流程
餐饮行业解决方案之采购战略制定与实施流程
餐饮行业解决方案之业务设计流程
供应链需求调研CheckList
企业应用之性能实时度量系统演变
如有想了解更多软件设计与架构, 系统IT,企业信息化, 团队管理 资讯,请关注我的微信订阅号:
作者:Petter Liu
出处:http://www.cnblogs.com/wintersun/
本文版权归作者和博客园共有,欢迎转载,但未经作者同意必须保留此段声明,且在文章页面明显位置给出原文连接,否则保留追究法律责任的权利。
该文章也同时发布在我的独立博客中-Petter Liu Blog。



























浙公网安备 33010602011771号