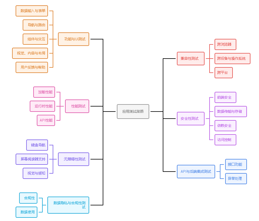
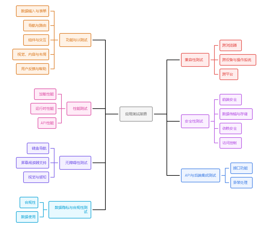
Web软件测试Checklist
引言: 本Checklist旨在为Web软件的质量保证提供一个全面、现代化的指导框架。它整合了传统的功能/UI测试要点与当前行业关注的性能、安全、无障碍等关键领域,适用于从需求评审到上线的整个软件生命周期。
1. 功能与UI测试
核心目标:确保应用的所有功能按预期工作,用户界面美观、一致且易于交互。
1.1 数据输入与表单
- 输入框:
- 占位符文本清晰准确。
- 支持清除功能。
- 支持键盘
Tab键切换焦点,顺序符合逻辑。 - 输入长度限制、格式(如邮箱、电话)验证正确。
- 特殊字符、脚本注入(XSS)输入被正确处理或拒绝。
- 表格输入:
- 单行/多行文本输入、数字输入验证。
- 表单提交逻辑正确,必填项有明确标识。
- 实时验证 vs. 提交后验证,体验符合预期。
- 下拉菜单:
- 默认值设置正确。
- 选项列表完整,支持搜索过滤(如果适用)。
- 支持单选/多选功能。
- 复选框/单选按钮:
- 默认选中状态正确。
- 单选按钮组内互斥性有效。
- 复选框支持批量选择/全选功能。
- 日期选择器:
- 日历视图交互正常。
- 支持键盘直接输入,并验证格式。
- 禁用未来/过去日期等限制生效。
- 文件上传:
- 支持拖拽上传功能。
- 文件类型、大小限制验证有效。
- 上传后有预览功能(如适用)。
- 富文本编辑器:
- 加粗、斜体、列表、链接插入等功能正常。
- 内容提交和回显正确。
1.2 导航与路由
- 导航操作:
- 主导航、侧边栏、面包屑导航链接正确。
- 浏览器前进/后退按钮与路由状态同步。
- 返回/取消按钮逻辑正确。
- 链接:
- 所有链接均可访问,无404错误。
- 外部链接是否在新标签页打开(符合设计规范)。
- 访问过的链接样式有变化。
- 菜单:
- 菜单的展开/收起、悬停效果正常。
- 响应式布局下,菜单能正确折叠为汉堡菜单。
1.3 组件与交互
- 按钮:
- 按钮文案清晰、无错别字。
- 不同状态(默认、悬停、点击、禁用、加载中)样式和功能正确。
- 状态管理:
- 复杂操作(如多步骤表单)中,应用状态(如Redux, Vuex)保持一致。
- 页面刷新后,非持久化状态被正确重置。
- 实时通信:
- WebSocket连接、消息推送、实时更新功能正常。
- 连接断开/重连时有友好提示。
1.4 视觉、内容与布局
- 颜色与字体:
- 颜色符合品牌规范,不同状态(成功、警告、错误)颜色正确。
- 字体、字号、行高统一,可读性好。
- 支持暗黑模式/主题切换,且切换后显示正常。
- 图片:
- 图片加载速度快,在不同分辨率下清晰。
- 所有有意义的图片都设置了
alt属性。 - 响应式图片在不同设备上显示适配。
- 内容:
- 所有文本内容准确,无错别字、语法错误。
- 术语使用全站统一。
- 数据展示(如列表、图表)准确无误,格式化(货币、日期)正确。
- 布局与设计:
- 遵循设计系统规范。
- 页面缩放(如放大至200%)时,布局不乱,功能可用。
- 无视觉回归问题(与设计稿或历史版本对比)。
1.5 用户反馈与帮助
- 消息提示:
- 成功、错误、警告、信息等各类提示消息清晰、准确。
- 消息出现时机和位置合理,不会遮挡关键操作。
- 消息能自动消失或可手动关闭。
- 帮助文档:
- 帮助/FAQ链接有效,内容与当前版本匹配。
- 提供上下文帮助(如输入框旁的提示图标)。
2. 兼容性测试
核心目标:确保应用在目标用户使用的所有主流环境(浏览器、设备、操作系统)上都能正常运行。
- 跨浏览器:
- Chrome, Firefox, Safari, Edge 最新版本。
- (如果需要)指定支持的旧版浏览器(如IE11, Safari 12)。
- 跨设备与操作系统:
- 桌面端。
- 平板。
- 移动端。
- 跨平台:
- PWA (Progressive Web App) 的安装、离线功能、推送通知。
- Electron 桌面应用的打包与原生功能调用。
3. 性能测试
核心目标:确保应用加载快速、响应灵敏,提供流畅的用户体验。
- 加载性能:
- 首次内容绘制 (FCP) < 1.8s。
- 最大内容绘制 (LCP) < 2.5s。
- 首次输入延迟 (FID) < 100ms。
- 累积布局偏移 (CLS) < 0.1。
- JS, CSS, 图片等资源已压缩和合并。
- 运行时性能:
- 页面滚动、复杂动画流畅度 > 60fps。
- 长时间使用后无明显内存泄漏。
- 大数据量渲染时(如长列表)操作不卡顿。
- API性能:
- 核心API响应时间在可接受范围内。
- API能支持预期的并发用户数。
4. 安全性测试
核心目标:保护应用和用户数据免受恶意攻击。
- 前端安全:
- 有效防范跨站脚本攻击 (XSS)。
- 有效防范跨站请求伪造 (CSRF)。
- 敏感数据(API密钥、密码、Token)不在前端代码中硬编码或明文存储。
- 数据传输与存储:
- 全站强制使用HTTPS。
- 关键Cookie设置了
Secure和HttpOnly属性。 - 敏感信息在界面上进行脱敏显示(如身份证号、手机号)。
- 依赖安全:
- 定期扫描第三方库/依赖项,修复已知漏洞。
- 访问控制:
- 基于角色的权限管理(RBAC)严格有效。
- 未登录用户无法访问受保护页面。
- 低权限用户无法访问或操作高权限功能。
- 会话超时后自动登出。
5. 无障碍性测试
核心目标:确保所有用户,包括有残障(视觉、听觉、运动、认知障碍)的用户,都能无障碍地使用应用。
- 键盘导航:
- 所有交互元素(链接、按钮、表单控件)均可通过
Tab键访问。 - 焦点指示器清晰可见。
- 支持
Enter和Space键激活按钮和链接。
- 所有交互元素(链接、按钮、表单控件)均可通过
- 屏幕阅读器支持:
- 使用语义化HTML5标签(
<header>,<nav>,<main>,<button>)。 - 所有图片提供有意义的
alt文本。 - 表单控件有关联的
<label>标签。 - 适当使用ARIA属性(如
aria-label,aria-describedby)增强语义。
- 使用语义化HTML5标签(
- 视觉与感知:
- 文本与背景的颜色对比度至少达到WCAG 2.1 AA标准(4.5:1)。
- 不仅依靠颜色来传达信息(如错误状态需有图标或文字提示)。
- 页面缩放至200%时,内容依然可读且功能可用。
6. API与后端集成测试
核心目标:确保前后端数据交互的准确性、稳定性和安全性。
- 接口功能:
- HTTP方法 (GET, POST, PUT, DELETE) 使用正确。
- 请求参数、请求头、请求体格式正确。
- 响应状态码 (200, 201, 400, 401, 404, 500等) 准确反映业务状态。
- 响应数据结构、字段类型和值符合预期。
- 异常处理:
- 网络中断、超时等异常情况有前端友好提示。
- 服务器错误(5xx)时,前端不崩溃,有统一错误页。
- API版本兼容性处理得当。
7. 数据隐私与合规性测试
核心目标:确保应用处理用户数据的方式符合法律法规要求。
- 合规性:
- 遵循GDPR(欧盟)、CCPA(加州)等适用数据保护法规。
- Cookie同意横幅功能完整,用户可自由选择接受/拒绝。
- 数据使用:
- 隐私政策清晰说明数据收集的范围和用途。
- 提供用户数据导出功能。
- 提供用户账户/数据删除(被遗忘权)功能。
如何使用此Checklist
- 测试工程师 (QA): 将其作为测试用例设计的核心参考,系统地执行探索性测试和回归测试。重点关注自动化测试覆盖功能、API、兼容性等部分。 这些内容以LLM的知识库
- 开发工程师: 在编码和自测阶段使用此Checklist,实现“测试左移”,尽早发现问题。特别关注性能、安全、无障碍的技术实现细节。
- 产品经理 (PM): 在需求设计和评审阶段,参考此Checklist确保产品需求覆盖了用户体验、无障碍、数据隐私等非功能性需求。
- 团队协作: 将此Checklist作为团队共同的质量标准,定期评审和更新,确保整个团队对质量有统一的认识和追求
今天先到这儿,希望对AI,云原生,技术领导力, 企业管理,系统架构设计与评估,团队管理, 项目管理, 产品管理,信息安全,团队建设 有参考作用 , 您可能感兴趣的文章:
微服务架构设计
视频直播平台的系统架构演化
微服务与Docker介绍
Docker与CI持续集成/CD
互联网电商购物车架构演变案例
互联网业务场景下消息队列架构
互联网高效研发团队管理演进之一
消息系统架构设计演进
互联网电商搜索架构演化之一
企业信息化与软件工程的迷思
企业项目化管理介绍
软件项目成功之要素
人际沟通风格介绍一
精益IT组织与分享式领导
学习型组织与企业
企业创新文化与等级观念
组织目标与个人目标
初创公司人才招聘与管理
人才公司环境与企业文化
企业文化、团队文化与知识共享
高效能的团队建设
项目管理沟通计划
构建高效的研发与自动化运维
某大型电商云平台实践
互联网数据库架构设计思路
IT基础架构规划方案一(网络系统规划)
餐饮行业解决方案之客户分析流程
餐饮行业解决方案之采购战略制定与实施流程
餐饮行业解决方案之业务设计流程
供应链需求调研CheckList
企业应用之性能实时度量系统演变
如有想了解更多软件设计与架构, 系统IT,企业信息化, 团队管理 资讯,请关注我的微信订阅号:
作者:Petter Liu
出处:http://www.cnblogs.com/wintersun/
本文版权归作者和博客园共有,欢迎转载,但未经作者同意必须保留此段声明,且在文章页面明显位置给出原文连接,否则保留追究法律责任的权利。
该文章也同时发布在我的独立博客中-Petter Liu Blog。


浙公网安备 33010602011771号