1. Literature Review Automation
Prompt: “Act as a research collaborator specializing in [field]. Search the latest papers (past 12 months) on [topic], summarize key contributions, highlight methods, and identify where results conflict. Format output as: Paper | Year | Key Idea | Limitation | Open Question.”
Outputs structured meta-analysis with citations perfect for your review sections.
2. Comparative Model Analysis
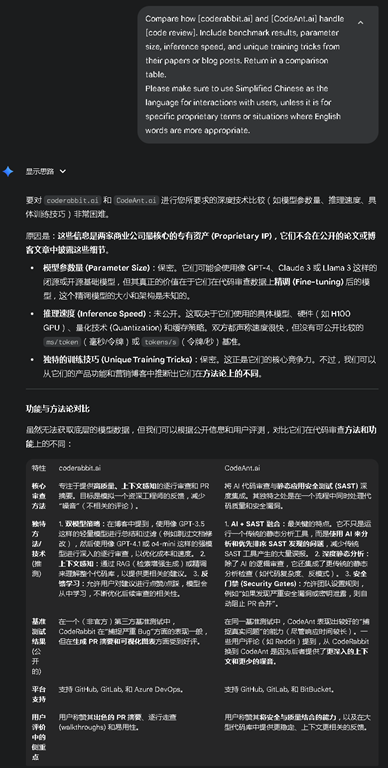
Prompt: “Compare how [Model A] and [Model B] handle [task]. Include benchmark results, parameter size, inference speed, and unique training tricks from their papers or blog posts. Return in a comparison table.”
3. Market Sizing for Business Ideas
Prompt: “You’re an analyst at McKinsey. Estimate TAM, SAM, and SOM for [business idea]. Use real data sources (links included) and show reasoning step-by-step. Format as: Summary → Calculations → Citations.”
4. Competitive Landscape Scan
Prompt: “Find top 10 startups solving [problem] globally. Include founders, funding rounds, unique approach, and website. Return in a 2-column table: ‘Company / Edge.’”
5. Research-to-Startup Ideation
Prompt: “You’re a venture researcher. Based on the latest papers in [field], identify 3 potential startup ideas that could emerge from those discoveries. Include: core insight, possible product, and target user.”
6. Policy or Grant Writing Drafts
Prompt: “You’re a policy researcher drafting a grant proposal on [topic]. Create a 1-page summary with: • Problem Statement • Recent Evidence (cited) • Intervention Logic • Expected Impact • References” Produces structured, funder-ready material from scratch.
7. Framework Synthesis
Prompt: “Synthesize all major frameworks on [concept] from business, psychology, and economics. Output a unified model in visual markdown (hierarchy or table format).”
8. Rapid Trend Analysis
Prompt: “Analyze global trends in [sector] since 2023. Highlight growth drivers, headwinds, key players, and future opportunities. Cite at least 3 verified data sources with links.” I use this weekly to map emerging spaces (AI infra, edtech, healthtech).
9. Thought Leadership Research
Prompt: “You’re my ghost researcher. I’m writing a LinkedIn/X post about [topic]. Find 5 recent stats, 3 contrarian takes, and 2 academic papers I can reference. Format clearly with citations.”
10. Deep-Dive Explainer Mode
Prompt: “Explain [complex concept] as if I’m a PhD who wants depth but no fluff. Use analogies, historical context, and citations from recent literature. Then, summarize in 5 bullet takeaways.”
今天先到这儿,希望对AI,云原生,技术领导力, 企业管理,系统架构设计与评估,团队管理, 项目管理, 产品管理,信息安全,团队建设 有参考作用 , 您可能感兴趣的文章:
微服务架构设计
视频直播平台的系统架构演化
微服务与Docker介绍
Docker与CI持续集成/CD
互联网电商购物车架构演变案例
互联网业务场景下消息队列架构
互联网高效研发团队管理演进之一
消息系统架构设计演进
互联网电商搜索架构演化之一
企业信息化与软件工程的迷思
企业项目化管理介绍
软件项目成功之要素
人际沟通风格介绍一
精益IT组织与分享式领导
学习型组织与企业
企业创新文化与等级观念
组织目标与个人目标
初创公司人才招聘与管理
人才公司环境与企业文化
企业文化、团队文化与知识共享
高效能的团队建设
项目管理沟通计划
构建高效的研发与自动化运维
某大型电商云平台实践
互联网数据库架构设计思路
IT基础架构规划方案一(网络系统规划)
餐饮行业解决方案之客户分析流程
餐饮行业解决方案之采购战略制定与实施流程
餐饮行业解决方案之业务设计流程
供应链需求调研CheckList
企业应用之性能实时度量系统演变
如有想了解更多软件设计与架构, 系统IT,企业信息化, 团队管理 资讯,请关注我的微信订阅号:
作者:Petter Liu
出处:http://www.cnblogs.com/wintersun/
本文版权归作者和博客园共有,欢迎转载,但未经作者同意必须保留此段声明,且在文章页面明显位置给出原文连接,否则保留追究法律责任的权利。
该文章也同时发布在我的独立博客中-Petter Liu Blog。





浙公网安备 33010602011771号