基于LLM大模型的随机文章生成智能体
一.基于代码编程实现
我们当前是使用siiconflow的远程模块API, 采用Deepseek V3模型, 先看日志
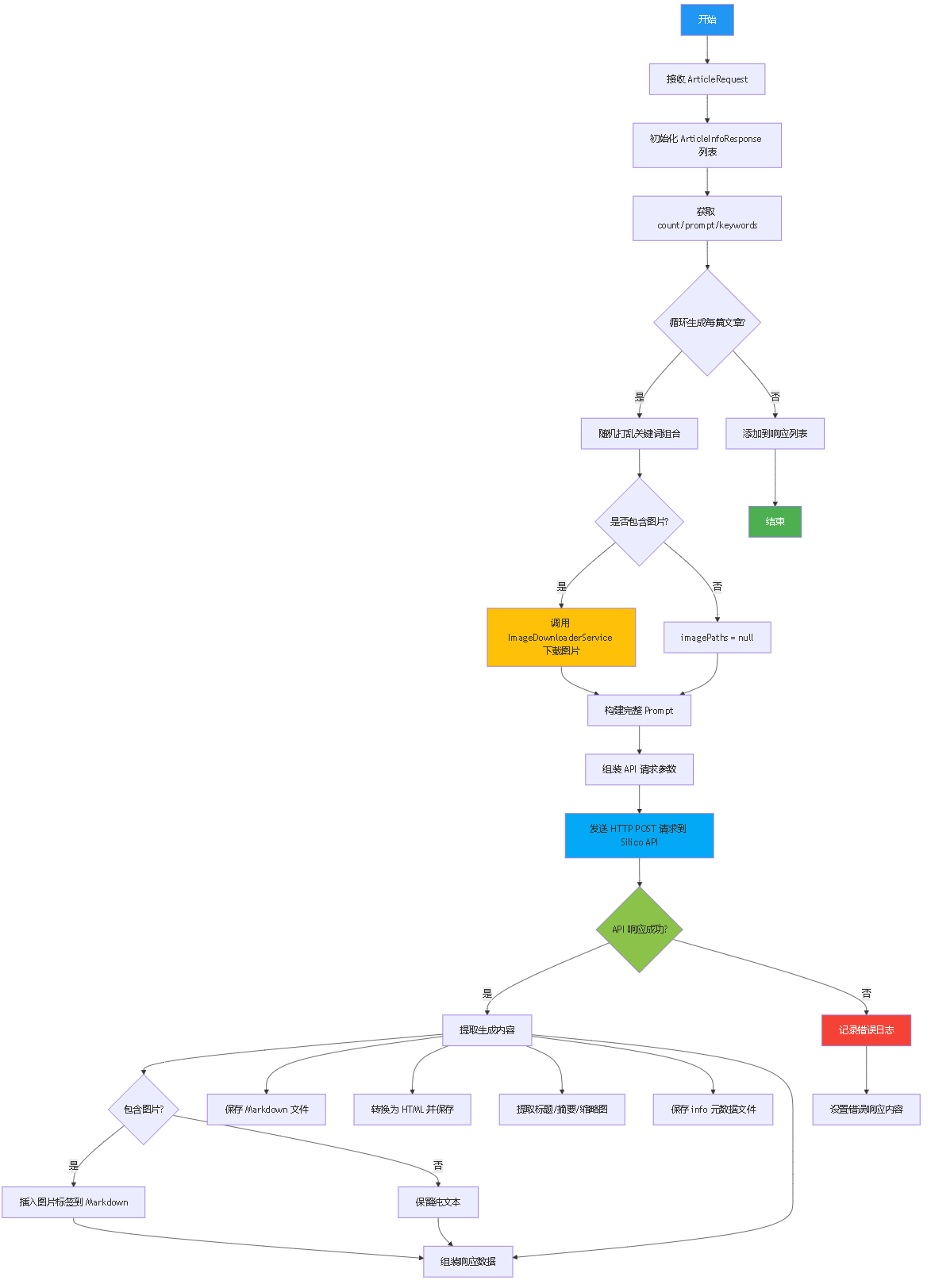
程序流程
时序图
总计生成10篇文章花费10分钟
另一组
程序输出目录
10篇文章,按段落匹配下载的30张图片
二. 扣子空间
与
最终结果,花费50分钟
扣子空间生成文章逻辑与质量较高,可以生成汇总式的HTML, 但花费时间较长,文章段落图片不多。
此次对话分享
https://space.coze.cn/s/iNSKo2vFmvc/
三.两者对比
四.技术革新重塑内容生产范式
- 效率跃迁
- 自动化创作:LLM可快速生成结构化内容(如新闻摘要、产品描述、学术初稿),将人类从重复性写作中解放。例如,美联社用AI撰写财报新闻,效率提升10倍。
- 动态适配:通过调整参数,智能体可实时切换文体(如学术论文→科普文案)或领域(医学→科技),满足碎片化内容需求。
- 质量突破
- 知识融合:LLM通过海量数据训练,能整合跨学科信息,生成兼具深度与广度的内容(如结合气候模型与政策分析的报告)。
- 风格模拟:通过微调,可模仿特定作者笔触(如模仿莎士比亚戏剧体撰写商业文案),拓展创意边界。
今天先到这儿,希望对云原生,技术领导力, 企业管理,系统架构设计与评估,团队管理, 项目管理, 产品管理,信息安全,团队建设 有参考作用 , 您可能感兴趣的文章:
构建创业公司突击小团队
国际化环境下系统架构演化
微服务架构设计
视频直播平台的系统架构演化
微服务与Docker介绍
Docker与CI持续集成/CD
互联网电商购物车架构演变案例
互联网业务场景下消息队列架构
互联网高效研发团队管理演进之一
消息系统架构设计演进
互联网电商搜索架构演化之一
企业信息化与软件工程的迷思
企业项目化管理介绍
软件项目成功之要素
人际沟通风格介绍一
精益IT组织与分享式领导
学习型组织与企业
企业创新文化与等级观念
组织目标与个人目标
初创公司人才招聘与管理
人才公司环境与企业文化
企业文化、团队文化与知识共享
高效能的团队建设
项目管理沟通计划
构建高效的研发与自动化运维
某大型电商云平台实践
互联网数据库架构设计思路
IT基础架构规划方案一(网络系统规划)
餐饮行业解决方案之客户分析流程
餐饮行业解决方案之采购战略制定与实施流程
餐饮行业解决方案之业务设计流程
供应链需求调研CheckList
企业应用之性能实时度量系统演变
如有想了解更多软件设计与架构, 系统IT,企业信息化, 团队管理 资讯,请关注我的微信订阅号:
作者:Petter Liu
出处:http://www.cnblogs.com/wintersun/
本文版权归作者和博客园共有,欢迎转载,但未经作者同意必须保留此段声明,且在文章页面明显位置给出原文连接,否则保留追究法律责任的权利。
该文章也同时发布在我的独立博客中-Petter Liu Blog。














浙公网安备 33010602011771号