
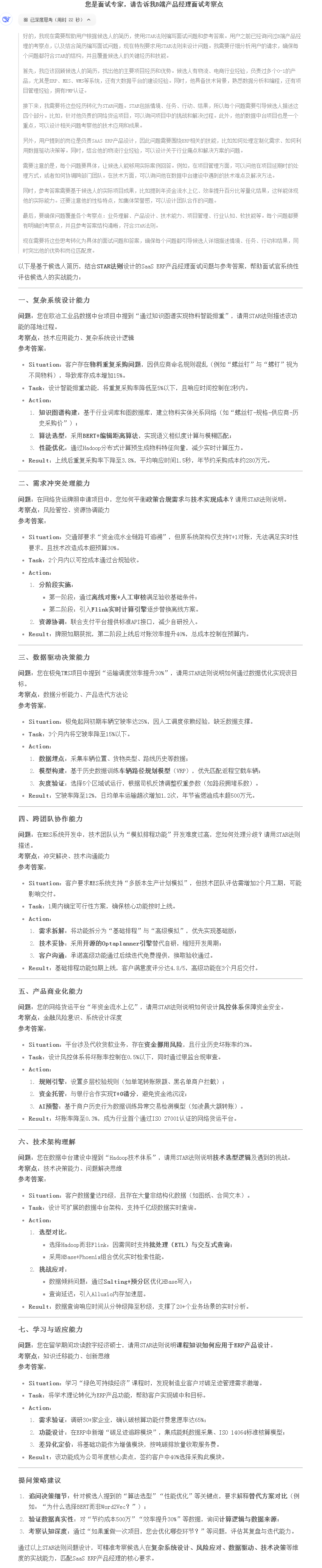
背景
STAR法则的应用
STAR法则常被用作面试官评估应聘者过去工作经历和能力的一种工具,能够帮助面试官系统地了解应聘者过去的工作经历,揭示他们面临挑战时的应对策略,以及所取得的工作成果。通过这一法则,面试官能够更全面地评估应聘者的专业能力和工作态度。
应聘者也可以通过STAR法则来准备面试,提前梳理自己过去的工作或学习经历,挑选出与应聘岗位相关的亮点,用STAR法则组织语言,以便在面试中清晰、有条理地展示自己的能力和经验。
STAR法则的范例
以下是一个使用STAR法则描述工作经历的例子:
情境(Situation):我之前所在的公司是一家小型互联网电商公司,当时电商行业竞争非常激烈,市场份额逐渐被几家大型电商平台挤压。公司急需拓展新的销售渠道来提高销售额。
目标(Task)/任务(Target):我的任务是作为市场拓展专员,负责开拓线下销售渠道,与实体零售商建立合作关系,在三个月内使公司产品成功入驻至少10家当地有影响力的实体店铺,并提高产品的线下销售额20%。
行动(Action):首先,我对当地的零售市场进行了详细的调研,分析了不同区域、不同类型零售商的销售特点和消费者群体。我制作了一份详细的市场调研报告,其中包括潜在合作零售商的名单、他们的经营规模、主要客户群体等信息。然后,我根据调研结果制定了个性化的合作方案。针对大型连锁零售商,我着重强调我们公司产品的品牌优势和高利润空间;对于小型特色店铺,我突出产品的独特性和定制化服务。我主动与零售商进行沟通,通过电话、邮件和上门拜访等方式,向他们介绍我们的产品和合作方案。在拜访过程中,我会带上产品样品,让他们能够直观地感受产品的质量。当遇到一些零售商对合作有疑虑时,我会组织他们参观我们的公司和仓库,展示我们强大的供应链和售后服务体系,增强他们的信心。
结果(Result):在三个月内,我成功与12家当地知名实体店铺建立了合作关系,其中包括3家大型连锁超市和9家特色精品店。公司产品的线下销售额在接下来的一个季度增长了25%,超过了既定目标,并且通过这些合作,公司的品牌知名度在当地市场也得到了显著提升。
提示词
公司准备招聘{面向B端产品经理}岗位,负责{工作职责},请结合候选人简历,用STAR法则编写面试问题与参考答案:
STAR法则是情境(Situation)、目标(Task,也有说法是“任务”即Target)、行动(Action)和结果(Result)四项的缩写。
情境(Situation):指的是事情发生的背景和情况,包括时间、地点、人物以及事件的起因等信息。主要是说明在上述情境下,自己的任务或者目标是什么。
目标(Task)/任务(Target):在情境下,个体需要达成的具体目标或需要完成的任务。任务应该是具体的、可衡量的。
行动(Action):为了达成目标或完成任务,个体所采取的具体行动或策略。需要详细说明自己做了什么,包括采取的步骤、运用的方法、策略以及和他人的合作情况等。
结果(Result):通过行动所取得的结果或产生的影响。结果应该是具体的、可以量化的,可以说明成功或失败的原因,以及从中学到的经验和教训。
{个人简历}
DeepSeek R1
豆包
总结
1. 结构化评估,精准聚焦能力
- STAR法则逻辑:将「情境-任务-行动-结果」四要素嵌入问题设计,强制候选人提供具体案例,而非抽象陈述。例如:
「请分享一次你带领团队完成紧急项目的经历(Situation),当时的目标是什么(Task)?你采取了哪些关键措施(Action)?最终成果如何(Result)?」
AI可针对不同岗位(如销售、技术、管理)生成定制化问题,精准考察岗位所需的核心能力(如抗压能力、协作能力)。
2. 提升面试效率,降低主观偏差
- 标准化问题库:AI基于岗位JD和STAR框架,快速生成覆盖多维度能力的问题(如沟通能力、问题解决能力),减少面试官临时设计问题的压力。
- 减少人为干扰:避免面试官因个人经验或偏好偏离评估重点,确保所有候选人经历同维度考察,提升评估公平性。
3. 数据驱动,优化决策依据
- 量化分析:AI可解析候选人回答中的关键词(如「协调跨部门」「提升20%效率」),自动生成能力评分雷达图,辅助HR与业务团队客观对比候选人。
- 预测性评估:结合历史优秀员工的面试数据,AI可预测候选人与岗位的潜在匹配度,降低试错成本。
4. 动态适配,增强候选体验
- 个性化追问:AI可根据候选人初步回答,实时生成追问问题(如「过程中遇到的最大挑战是什么?」),深入验证能力真实性。
- 减少重复提问:同一岗位使用标准化问题库,避免不同面试官重复询问相似问题,提升候选人体验。
5. 规避常见面试陷阱
- 避免「理论化」回答:强制要求候选人提供具体案例(如「请举例说明你如何说服他人」),而非泛泛而谈「我沟通能力强」。
- 识别虚假信息:通过追问细节(如「项目具体规模」「你如何衡量结果?」),交叉验证回答真实性,降低简历造假风险。
今天先到这儿,希望对云原生,技术领导力, 企业管理,系统架构设计与评估,团队管理, 项目管理, 产品管理,信息安全,团队建设 有参考作用 , 您可能感兴趣的文章:
构建创业公司突击小团队
国际化环境下系统架构演化
微服务架构设计
视频直播平台的系统架构演化
微服务与Docker介绍
Docker与CI持续集成/CD
互联网电商购物车架构演变案例
互联网业务场景下消息队列架构
互联网高效研发团队管理演进之一
消息系统架构设计演进
互联网电商搜索架构演化之一
企业信息化与软件工程的迷思
企业项目化管理介绍
软件项目成功之要素
人际沟通风格介绍一
精益IT组织与分享式领导
学习型组织与企业
企业创新文化与等级观念
组织目标与个人目标
初创公司人才招聘与管理
人才公司环境与企业文化
企业文化、团队文化与知识共享
高效能的团队建设
项目管理沟通计划
构建高效的研发与自动化运维
某大型电商云平台实践
互联网数据库架构设计思路
IT基础架构规划方案一(网络系统规划)
餐饮行业解决方案之客户分析流程
餐饮行业解决方案之采购战略制定与实施流程
餐饮行业解决方案之业务设计流程
供应链需求调研CheckList
企业应用之性能实时度量系统演变
如有想了解更多软件设计与架构, 系统IT,企业信息化, 团队管理 资讯,请关注我的微信订阅号:
作者:Petter Liu
出处:http://www.cnblogs.com/wintersun/
本文版权归作者和博客园共有,欢迎转载,但未经作者同意必须保留此段声明,且在文章页面明显位置给出原文连接,否则保留追究法律责任的权利。
该文章也同时发布在我的独立博客中-Petter Liu Blog。


![image_thumb2_thumb_thumb_thumb_thumb[1] image_thumb2_thumb_thumb_thumb_thumb[1]](https://img2023.cnblogs.com/blog/15172/202406/15172-20240622115817566-225586212.png)
浙公网安备 33010602011771号