借壳上市
借壳上市是一个金融术语,指一家母公司(集团公司)通过把资产注入一家市值较低的已上市公司(壳,Shell),得到该公司一定程度的控股权,利用其上市公司地位,使母公司的资产得以上市。通常该壳公司会被改名。
主板上市
主板上市又称为第一板上市,是指风险企业在国家主板市场上发行上市。主板市场是指传统意义上的证券市场,是一个国家或地区证券发行、上市及交易的主要场所。中国主板市场上市门槛高。虽然中国最新修订的《证券法》对公司上市的条件有所放宽,将公司股本总额要求从“不少于人民币5000万”降低到“不少于人民币 3000万”,也取消了开业时间在3年以上、最近3年连续盈利的要求,但与普通企业相比,风险企业的资产总额往往偏小,企业经营不稳定,效益不突出甚至亏损,很难达到在主板市场上市的条件,利用中国主板市场IPO退出困难重重。
红筹上市
红筹上市是指中国公司主要运营资产和业务虽在中国境内,但间接以注册在境外离岸法域(通常在开曼、百慕大或英属维尔京群岛等地)的离岸公司名义而在境外交易所(主要是香港联交所、纽约证券交易所、伦敦证券交易所、法兰克福证券交易所、纳斯达克证券交易所、新加坡证券交易所等)挂牌交易的上市模式。与H股上市相比,香港证监会对于红筹形式上市的规定较为宽松,上市费用也更低;另外,上市后再次集资的能力也更强——企业上市半年后,便可发行新股再集资;更为重要的是,以红筹股形式上市,原有股东套现比H股要容易得多(在香港主板上市,大股东在上市6个月后,可出售其招股章程中所列载、由其实际拥有的股份)。同时,高管对于内地企业股权的“偏好”也是这种趋势形成的一种推动力量。国资委对于MBO的谨慎与高管收购企业股权的冲突,使得到境外寻求红筹上市成为一种最佳选择。因为同海外公司一样,红筹上市企业管理层可以享受全部认股权权益,而且股份还可以全部流通。
定义
借壳上市(Back Door Listing)
与一般企业相比,上市公司最大的优势是能在证券市场上大规模筹集资金,以此促进公司规模的快速增长。因此,上市公司的上市资格已成为一种“稀有资源”,所谓“壳”就是指上市公司的上市资格。由于有些上市公司机制转换不彻底,不善于经营管理,其业绩表现不尽如人意,丧失了在证券市场进一步筹集资金的能力,要充分利用上市公司的这个“壳”资源,就必须对其进行资产重组,买壳上市和借壳上市就是更充分地利用上市资源的两种资产重组形式。而借壳上市是指母公司(集团公司)通过将主要资产注入到已上市的子公司中,来实现母公司的上市,借壳上市的典型案例之一是强生集团的“母”借“子”壳。
借壳上市一般都涉及大宗的关联交易,为了保护中小投资者的利益,这些关联交易的信息皆需要根据有关的监管要求,充分、准确、及时地予以公开披露。
异同点
借壳上市和买壳上市的共同之处在于,它们都是一种对上市公司壳资源进行重新配置的活动,都是为了实现间接上市,它们的不同点在于,买壳上市的企业首先需要获得对一家上市公司的控制权,而借壳上市的企业已经拥有了对上市公司的控制权。
从具体操作的角度看,当非上市公司准备进行买壳或借壳上市时,首先碰到的问题便是如何挑选理想的壳公司,一般来说,壳公司具有这样一些特征:即所处行业大多为夕阳行业,具体主营业务增长缓慢,盈利水平微薄甚至亏损;此外,公司的股权结构较为单一,以利于对其进行收购控股。
在实施手段上,借壳上市的一般做法是:
第一步,集团公司先剥离一块优质资产上市;
第二步,通过上市公司大比例的配股筹集资金,将集团公司的重点项目注入到上市公司中去;
第三步,再通过配股将集团公司的非重点项目注入进上市公司实现借壳上市。与借壳上市略有不同,买壳上市可分为买壳--借壳两步走,即先收购控股一家上市公司,然后利用这家上市公司,将买壳者的其他资产通过配股、收购等机会注入进去。
发展历史
美国自1934年已开始实行借壳上市,由于成本较低及成功率甚高,所以越来越受欢迎。在经济衰退时期,有不少上市公司的收入减少,市值大幅下跌,这造就了机会让其他私人公司利用这个“壳”得以上市。
近年,中国经济改革开放,有很多企业欲在海外上市,但碍于政治因素以及烦琐的程序,部分企业会选择收购美国一些壳公司,在纳斯达克或纽约证券交易所上市。在科网泡沫爆破后,有很多科网公司濒临破产,市值极低,这造就了更多借壳上市的机会。
实现途径
要实现借壳上市,或买壳上市,必须首先要选择壳公司,要结合自身的经营情况、资产情况、融资能力及发展计划。选择规模适宜的壳公司,壳公司要具备一定的质量,不能具有太多的债务和不良债权,具备一定的盈利能力和重组的可塑性。接下来,非上市公司通过并购,取得相对控股地位,要考虑壳公司的股本结构,只要达到控股地位就算并购成功。其具体形式可有三种:
A:通过现金收购,这样可以节省大量时间,智能软件集团即采用这种方式借壳上市,借壳完成后很快进入角色,形成良好的市场反映。
B:完全通过资产或股权置换,实现“壳”的清理和重组合并,容易使壳公司的资产、质量和业绩迅速发生变化,很快实现效果。
C:两种方式结合使用,实际上大部分借“壳”或买“壳”上市都采取这种方法。
非上市公司进而成为控制股东,通过重组后的董事会对上市壳公司进行清理和内部重组,剥离不良资产或整顿提高壳公司原有业务状况,改善经营业绩。
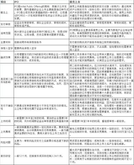
与首次公开募股上市比较
借壳上市难
根据证监会最近一次新闻发布会信息,已有多达200家企业终止审查,撤单企业总数已达到往年全年撤单企业总数64家的三倍以上。加上A股发行市场长达半年多的“空窗期”,这使得待上市企业的背后资本退出遥遥无期。
自2012年11月“浙江世宝”上市后,境内新股发行审核便一直处于停滞状态。2013年以来,为打击欺诈上市行为、维护投资者利益,证监会对排队上市企业进行了严厉的财务专项核查,第一季度无中国企业实现境内上市。
证监会日前发布了修订后的《上市公司重大资产重组管理办法》和《上市公司收购管理办法》,采取多个措施防止并购重组内幕交易发生。
本次修订主要包括取消对不构成借壳上市的重大购买、出售、置换资产行为的审批;取消要约收购事前审批及两项要约收购豁免情形的审批;完善发行股份购买资产的市场化定价机制;完善借壳上市定义,明确对借壳上市执行与IPO审核等同的要求,明确创业板上市公司不允许借壳上市;丰富并购重组支付工具;取消向非关联第三方发行股份购买资产的门槛限制和盈利预测补偿强制性规定要求;加强事中事后监管、督促中介机构归位尽责;在保护投资者权益等方面作出配套安排。 [2]
会计处理
针对部分有证券资格的会计师事务所反映,对于非上市公司通过购买上市公司的股权、实现间接上市交易应当如何进行会计处理存在一些理解差别,财政部会计司日前发布《关于非上市公司购买上市公司股权实现间接上市会计处理的复函》,明确相关问题。财政部在复函中明确,非上市公司取得上市公司的控制权,未形成反向购买的,应当按照《企业会计准则第20号——企业合并》的规定执行。
非上市公司以所持有的对子公司投资等资产为对价取得上市公司的控制权,构成反向购买的,上市公司编制合并财务报表时应当区别以下情况处理:交易发生时,上市公司未持有任何资产负债或仅持有现金、交易性金融资产等不构成业务的资产或负债的,上市公司在编制合并财务报表时,应当按照《财政部关于做好执行会计准则企业2008年年报工作的通知》(财会函[2008]60号)的规定执行;交易发生时,上市公司保留的资产、负债构成业务的,应当按照《企业会计准则第20号——企业合并》及相关讲解的规定执行,即对于形成非同一控制下企业合并的,企业合并成本与取得的上市公司可辨认净资产公允价值份额的差额应当确认为商誉或是计入当期损益。
非上市公司取得上市公司的控制权,构成反向购买的,上市公司在其个别财务报表中应当按照《企业会计准则第2号——长期股权投资》等的规定确定取得资产的入账价值。上市公司的前期比较个别财务报表应为其自身个别财务报表。
案例
圆通快递
2016年3月22日晚,圆通快递借壳大杨创世上市,大杨创世(600233)3月22日晚间发布重组预案,公司拟通过重大资产出售、发行股份购买资产及募集配套资金的一系列交易,置出现有全部资产及负债,实现圆通速递借壳上市,后者整体作价为175亿元。交易完成后,圆通速递的实际控制人喻会蛟、张小娟夫妇将成为公司的实际控制人,同时阿里创投和云锋新创将成为公司持股5%以上的股东。公司股票将继续停牌。 [3]
盈科数码动力
1999年4月,李泽楷旗下在新加坡交易所上市的盈科拓展把旗下资产包括数码港发展权注入上市公司得信佳,得到大约6成股权,在消息刺激下,得信佳的股价由不足0.1港元升至个位数字,上升数十倍。其后得信佳改名为盈科数码动力。
盈科大衍地产
2004年5月,电讯盈科分拆旗下地产业务,包括贝沙湾(数码港的地产部分)、北京盈科中心、电讯盈科中心、其它投资物业和相关物业及设施管理公司,注入上市公司东方燃气,并把东方燃气改名为盈科大衍地产,并透过配股减持盈科大衍地产的股份,套现大约3亿港元。
强生集团
强生集团借子壳。强生集团由上海出租汽车公司改制而成,拥有较大的优质资产和投资项目。近年来,强生集团充分利用控股的上市子公司--浦东强生的壳资源,通过三次配股集资,先后将集团下属的第二和第五分公司注入到浦东强生之中,从而完成厂集团借壳上市的目的。
![]() |
Austin Liu 刘恒辉
Project Manager and Software Designer E-Mail:lzhdim@163.com Blog:https://lzhdim.cnblogs.com 欢迎收藏和转载此博客中的博文,但是请注明出处,给笔者一个与大家交流的空间。谢谢大家。 |




浙公网安备 33010602011771号