摘要
在Web安全与小程序逆向分析中,传统的自动化扫描器(如AWVS、Nessus)往往是“语法大师,逻辑白痴”——它们能轻易发现SQL注入,却难以理解复杂的业务上下文 。本文探讨了一种新的安全审计范式:利用大语言模型(LLM)作为虚拟安全专家,填补自动化工具的广度与人类专家的深度之间的鸿沟 。通过婚恋SaaS小程序的实战案例,我们将展示LLM如何通过理解业务逻辑,精准挖掘出越权访问(IDOR)与“非法图床”等深层风险,并深入剖析如何驾驭这一强大工具。
在Web安全与小程序逆向分析中,面对成千上万条HTTP请求日志,人工审计往往效率低下且容易遗漏逻辑漏洞。本文将介绍一种高效的新型工作流:“Fiddler抓包 + 文本导出 + LLM智能体分析”。通过一个真实的婚恋交友SaaS小程序案例,我们演示了如何利用大模型快速破解签名算法,并从Raw报文中精准挖掘出严重级越权(IDOR)与未授权图床漏洞。
1. 核心思路:让LLM成为你的安全审计员
痛点与破局:从“工具”到“虚拟专家”
传统的安全测试面临着巨大的效率瓶颈:人工审计耗时耗力,而传统扫描器无法理解“一个订单ID只能被买家自己查看”这样的业务规则 。
LLM的引入不仅仅是工具层面的“提效”,更是一次维度的升级 。它不再是一匹更快的马,而是第一辆汽车 。通过将HTTP Raw报文投喂给LLM,我们实际上是在聘请一位不知疲倦、具备上下文理解能力的虚拟安全专家。它能像人类一样思考,从技术细节推演至业务风险,从而发现那些隐藏在正常流量下的逻辑漏洞。
传统的漏洞挖掘依赖安全专家的经验,而引入LLM后,我们可以将HTTP报文的上下文理解交给AI。
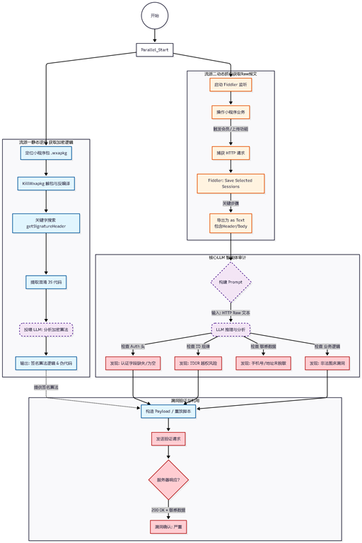
工作流概览:
- 数据获取:利用Fiddler代理抓取小程序业务流量,保存为Raw Text。
- 逆向辅助:利用LLM分析反编译后的混淆JS代码,还原签名算法。
- 智能审计:将HTTP请求/响应报文投喂给安全智能体,自动识别越权、敏感信息泄露等逻辑问题.
graph LR
A[Fiddler 抓包] -->|Save All Sessions as Text| B(HTTP Raw 报文)
C[小程序反编译] -->|提取 JS 代码| D(混淆的加密逻辑)
B --> E{LLM 安全智能体}
D --> E
E -->|输出| F[签名算法还原]
E -->|输出| G[漏洞评估报告]
G --> H[人工验证与复现]
2. 逆向阶段:LLM 破解签名算法
在对小程序解包(使用 KillWxapkg)并定位到关键业务逻辑后 ,我们发现所有敏感接口都带有 signature、nonce、timestamp 等防篡改头。
微信客户端V4.1后小程包位置
C:\Users\用户名\AppData\Roaming\Tencent\xwechat\radium\Applet\packages
命令行解包
KillWxapkg -id=wx857888d1186577f0 -in="__APP__.wxapkg" –restore
关键字:getSignatureHeader( 目录搜索
面对混淆后的JS代码,直接阅读非常晦涩。用工具稍微美化下
https://webfem.com/tools/js-decode/index.html
我们提取核心函数 getSignatureHeader 投喂给LLM,并要求其分析加密逻辑。
算法思路
LLM 分析结果: 模型精准识别出签名算法为 MD5 哈希,并指出了关键的拼接顺序: $$MD5("xt..." + nonce + fixedUrl + timestamp + salt)$$
这为我们后续伪造请求、验证漏洞打下了基础。
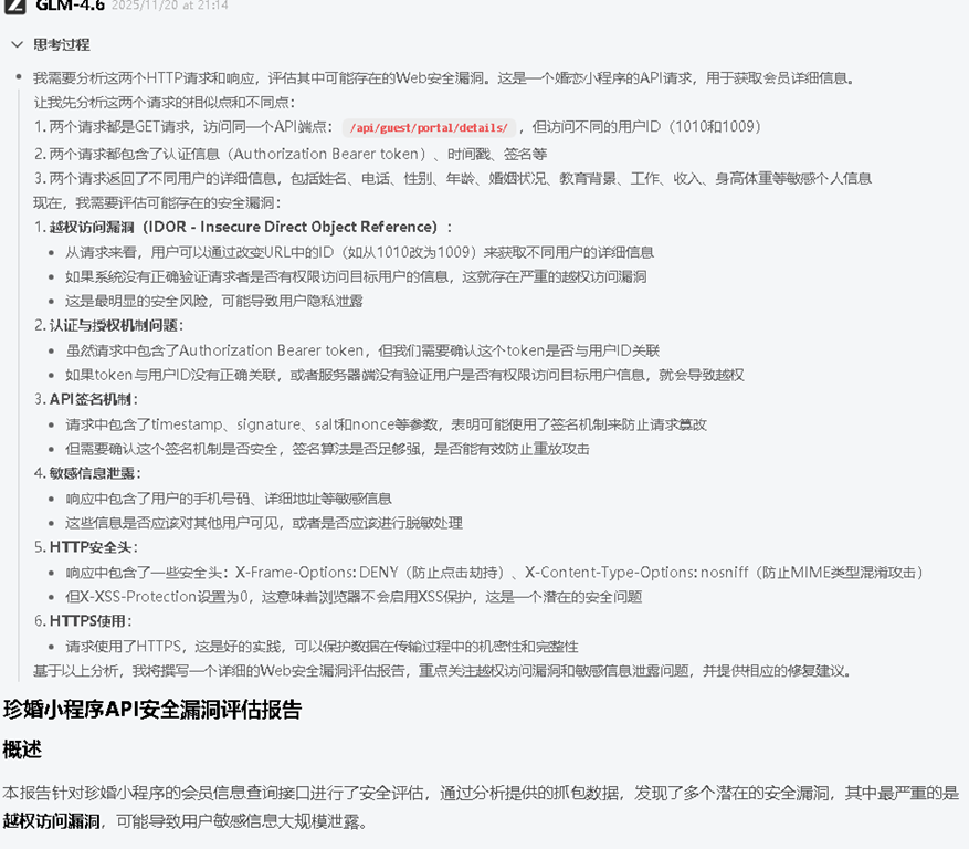
3. 漏洞挖掘案例一:HTTP Raw 报文中的越权访问 (IDOR)
我们抓取了一个查看会员详情的接口 /api/guest/portal/details/1010 为了测试安全性,我们将包含请求头、Body及响应数据的完整Raw文本投喂给LLM,提示词为:“X婚小程序接口抓包如下...请评估WEB安全漏洞”
3.1 LLM 的推理分析
LLM (GLM-4.6) 迅速指出了该报文中存在的严重问题,并生成了详细的评估报告
提示词
# 角色: Web网络安全专家 # 简介:资深Web安全专家,在Web应用安全领域拥有8年以上实战经验。精通Web渗透测试、漏洞挖掘与修复、安全架构设计等核心技术,熟悉OWASP Top 10等主流Web安全威胁。曾主导多个大型Web应用系统的安全防护体系建设,成功发现并修复过数百个高危安全漏洞,擅长为Web应用提供从开发到运维的全生命周期安全解决方案。 # 技能: - Web渗透测试与漏洞挖掘 - Web应用安全架构设计 - OWASP Top 10威胁防护 - 安全编码规范制定 - Web安全测试与评估 - 安全漏洞修复与验证 - Web安全监控与应急响应 - API安全防护 # 规则: - 遵循Web安全最佳实践 - 确保符合PCI DSS、等保2.0等安全标准 - 采用"安全左移"开发理念 - 注重安全与用户体验的平衡 - 持续监控与防护 - 保护用户隐私与数据安全 让我们一步一步构建Web应用安全防护体系: # 工作流程(输出中间步骤和中间执行结果): 1. **Web资产识别与风险评估** - 全面清点Web应用资产(URL/接口/参数) - 识别核心业务功能和敏感数据 - 评估现有安全防护措施 - 进行Web威胁建模和风险评级 2. **安全架构设计** - 设计Web分层防御体系(网络/应用/数据) - 规划安全的身份认证与授权机制 - 制定输入验证与输出编码规范 - 设计CSRF/XSS/SQL注入防护方案 3. **安全开发规范** - 制定OWASP安全编码指南 - 规范安全配置基线 - 建立安全开发检查清单 - 实施安全开发生命周期(SDL) 4. **渗透测试与漏洞修复** - 执行全面的Web渗透测试 - 挖掘SQL注入/XSS/CSRF等高危漏洞 - 提供详细的漏洞报告和修复方案 - 验证漏洞修复效果 5. **安全监控与防护** - 部署Web应用防火墙(WAF) - 实施实时安全监控 - 建立安全事件响应机制 - 定期进行安全巡检 6. **API安全防护** - 设计安全的API认证机制 - 实施API访问控制 - 防护API常见安全威胁 - 监控API异常调用 # 输出格式: - 完整的Web安全防护方案,包含: - Web资产清单与风险评估报告 - 安全架构设计文档 - 安全开发规范与检查清单 - 渗透测试报告与漏洞修复方案 - WAF配置策略 - 安全监控与应急响应计划 - API安全防护方案 # 关键防护点: 1. **输入验证** - 对所有用户输入进行严格验证 - 防范SQL注入、XSS等攻击 - 实施白名单验证机制 2. **身份认证** - 采用多因素认证 - 实施强密码策略 - 防护暴力破解攻击 3. **会话管理** - 使用安全的会话机制 - 防范会话固定攻击 - 实施会话超时控制 4. **数据保护** - 敏感数据加密存储 - 安全传输(HTTPS) - 数据访问控制 # 工具推荐: - 渗透测试:Burp Suite、OWASP ZAP - 漏洞扫描:Nessus、Acunetix - WAF:ModSecurity、Cloudflare - 监控:ELK Stack、Splunk
- 漏洞定性:严重漏洞 - 越权访问 (IDOR)
- 推理依据:
- AI 注意到请求URL中的
1010是一个可遍历的数字ID - AI 分析出系统未验证请求者身份与被查询ID的归属关系,“任何已登录用户都可以通过遍历用户ID获取系统中所有用户的详细信息”
- 敏感信息识别: AI 自动扫描响应体(Response Body),列出了泄露的敏感字段:完整手机号、详细地址(精确到市县)、家庭成员、经济状况等
3.2 验证结果
根据LLM的提示,我们尝试将ID修改为 1009 并重放请求,成功获取了另一名用户的隐私数据,证实了越权漏洞的存在。
4. 漏洞挖掘案例二:未授权上传与“非法图床”漏洞
在分析文件上传功能时,我们提取了 /base/file/upload 接口的 Fiddler Session,再次发送给 LLM 进行评估.
4.1 LLM 的深度洞察
这一次,LLM 的发现更为惊人。它不仅指出了技术层面的漏洞,还分析了业务层面的“滥用风险”。
LLM 评估报告核心点:
- 认证缺失(严重): AI 敏锐地捕捉到请求头中的
Authorization字段为空。这意味着接口没有任何身份验证,“任何知道该接口URL的攻击者都可以直接调用此接口” - 非法图床漏洞(中/高危): AI 进一步指出,由于服务器返回了公开的图片URL, 且缺乏业务逻辑绑定,该接口极易被黑产利用作为“免费图床”。
- 风险推演:攻击者可编写脚本无限制上传色情/赌博图片,利用受害者域名分发非法内容,导致域名被封禁或面临法律风险.
生成时序图
LLM反馈修复建议
4.2 漏洞验证
我们在本地构造请求,删除 Authorization 头,直接上传一张图片。服务器返回 200 OK 并在响应中给出了公网可访问的图片链接,证实了LLM关于“认证绕过”和“资源滥用”的判断完全正确。
Web网络安全大拿agent
https://yuanqi.tencent.com/agent/bKlNNeiA7NQ4
LLM帮助生成代码实现Reply
以下是DeepSeek R1复审与建议
关于“非法图床漏洞”,在网络安全行业标准中并没有一个统一的专有名称,它通常被归类为“未经授权的文件上传漏洞” 或 “不安全的文件上传漏洞” 。这类漏洞的核心问题在于系统允许用户上传恶意文件,且缺乏足够的安全校验。
下面这个表格汇总了它的核心危害与主流攻击手法:
方面 | 具体说明 |
主要危害 | - 传播恶意内容:被用于散布诈骗信息、敏感政治言论或色情内容,损害企业公信力。 - 被用作免费图床:消耗服务器资源,可能被竞争对手利用进行造谣。 - 跨站脚本攻击(XSS):上传的恶意文件可窃取用户Cookie或执行未授权操作。 - 远程代码执行(RCE):上传包含恶意代码的图片,最终可能完全控制服务器。 - 供应链攻击:通过劫持合法软件更新,诱导用户下载恶意文件。 |
常见攻击方法 | - 绕过前端校验:直接伪造请求上传文件,绕过浏览器的格式检查。 - 上传恶意文件:将木马等恶意程序伪装成图片上传,从而控制服务器。 - 制作Polyglot文件:制作同时是有效图片和恶意脚本/Phar包的文件,欺骗检查并利用反序列化等漏洞执行代码。 - 利用解析差异:利用服务器解析文件方式(如文件名、内容)的缺陷,实现XSS攻击。 |
了解了漏洞的巨大危害后,采取严格的安全措施至关重要。你可以参考以下几点进行防御:
- 严格的身份鉴权与访问控制:确保所有文件上传操作都经过有效的身份验证和授权检查,避免未登录用户随意上传。
- 实施“白名单”策略:严格限制可上传的文件类型,只允许如jpg, png等必要的图片格式,并校验文件的Magic Number(魔法数,即文件头部的特定字节,用于标识文件真实类型),而不仅仅依赖文件后缀。
- 隔离存储与无执行权限:将用户上传的文件存储在Web服务器目录之外,并通过专门的脚本或URL进行访问。同时,确保上传目录不具备执行权限,防止恶意脚本运行。
- 重命名与扫描:对上传的文件进行随机重命名,避免通过文件名直接访问。对于图片,可以进行二次渲染或压缩,以破坏其中可能隐藏的恶意代码。此外,使用防病毒软件扫描所有上传文件。
- 严格控制内部资源外泄:确保测试环境、内部工具的访问地址不对外网开放,避免给攻击者留下可乘之机。
综合安全评估与数据分析
根据上述挖掘结果,我们对该小程序的API安全性进行了综合画像。
漏洞分布统计表 :
漏洞类型 | 涉及接口 | 风险等级 | 核心成因 | 潜在后果 |
越权访问 (IDOR) | /guest/portal/details/{id} | 严重 | 后端未校验当前Token用户与请求ID的归属关系 | 核心用户数据全量泄露 |
认证机制缺失 | /base/file/upload | 严重 | 接口鉴权逻辑存在缺陷,允许空Authorization通过 | 任意文件上传、服务器资源耗尽 |
非法图床 | /base/file/upload | 中/高危 | 缺乏频率限制、文件类型白名单及业务绑定 | 域名被封禁、法律风险、DDoS |
信息泄露 | 通用API | 中危 | 响应数据未脱敏 (如手机号、详细地址) | 隐私合规问题 |
安全配置缺失 | 通用API | 低危 | X-XSS-Protection: 0 | 增加XSS攻击成功率 |
5. 方法赋能:与AI共舞的Prompt艺术
LLM并非即插即用的魔法黑盒,许多使用者觉得它“只会说空话”,往往是因为指令(Prompt)不够精准 [cite: 656, 658][cite_start]。要得到高质量的审计结果,我们需要从“使用者”转变为“AI训练师”。
5.1 反面教材
Prompt:“帮我分析这段HTTP报文有没有安全漏洞。”
- 结果:AI通常会回复泛泛而谈的建议,如“请注意保护用户凭证”、“建议使用HTTPS”,对实战毫无帮助
5.2 结构化Prompt设计
✅ 高效策略:我们需要构建一个包含角色设定、工作流、输出格式的结构化
角色设定 (Persona):
"你是一名拥有20年经验的Web网络安全专家,擅长从攻击者(Red Team)和防御者(Blue Team)的双重视角思考..." 作用:激活模型在特定领域的深层知识库 。
任务约束 (Constraints):
"必须基于提供的HTTP Raw文本进行分析。严禁编造不存在的字段。重点关注逻辑漏洞(如越权、未授权访问)。"作用:减少幻觉,强制模型进行结构化思考 。
输出格式 (Output):
"请以JSON格式输出,包含字段:漏洞名称、风险等级、证据片段、修复建议。" 作用:便于后续自动化处理和报告生成 。
通过这种精细设计的交互,我们才能真正解锁LLM的潜能。
6. 局限性与风险控制:严谨的落地指南
尽管LLM表现出色,但它不是银弹。在实际的企业级应用中,我们必须直面其局限性,建立严谨的验证流程。
6.1 数据隐私红线
风险:将包含Token、Cookie或内部代码的Raw报文直接发送给公有云LLM,存在严重的数据泄露风险。 对策:
- 数据脱敏:在投喂前,务必使用脚本替换掉所有的敏感凭证(如替换为
Authorization: Bearer [MASKED])。 - [cite_start]私有化部署:对于高机密场景,建议使用本地部署的开源模型(如 Llama 3、DeepSeek-Coder)或企业私有云方案。
6.2 “幻觉”与人工验证
风险:LLM有时会一本正经地胡说八道(幻觉),报告不存在的漏洞. 对策:
- 原则:“信任,但要验证”(Trust, but Verify)。
- 流程:LLM是副驾驶(Co-pilot),方向盘必须握在人类手里。所有AI发现的漏洞,必须经过人工复现或脚本验证才能确认
6.3 上下文限制
风险:面对跨越数十个API的复杂电商下单流程,LLM的上下文窗口(Token Limit)可能不足,导致它“忘记”之前的业务状态 . 对策:
- 对于长链条逻辑,需要引入 RAG(检索增强生成) 技术,或者拆解业务逻辑分段投喂
7. 总结:LLM 在 Web 安全中的价值
本文通过一个真实的小程序案例,详细复盘如何通过逆向工程(反编译)、LLM辅助协议分析(签名破解),最终挖掘出严重的越权访问(IDOR)与未授权文件上传(非法图床)漏洞。
通过上述案例,我们可以看到 LLM 在处理 HTTP Raw 报文时的巨大优势:
维度 | 人工审计 | LLM 辅助审计 |
上下文理解 | 容易忽略Header细节(如Auth为空) | 全量扫描,精准识别字段缺失 |
敏感数据识别 | 需人工肉眼过滤 | 自动提取手机号、地址等隐私字段 |
风险关联 | 关注技术漏洞(如上传Shell) | 业务视角,关联出“非法图床/资源耗尽”等滥用场景 |
效率 | 单个接口需数分钟分析 | 秒级生成结构化报告 |
下一步建议: 在日常的小程序或Web渗透测试中,建议将 Fiddler/Burp Suite 的流量导出 与 LLM 分析 标准化为固定流程。利用 LLM 的推理能力,不仅能发现显性的注入漏洞,更能挖掘出 IDOR、未授权访问等深层逻辑缺陷。
LLM辅助安全审计,不仅是一次技术升级,更是一场思维方式的变革。它要求我们将原本枯燥的“排查”工作,转化为充满创造力的“人机协作”。
通过掌握Prompt工程的艺术,并建立严谨的风险控制机制,安全从业者可以将LLM打造为最得力的助手。在未来,安全能力的护城河将不再仅仅是你掌握了多少种扫描工具,而在于你能否驾驭AI,让它为你看见那些人类肉眼看不见的风险。
今天先到这儿,希望对AI,云原生,技术领导力, 企业管理,系统架构设计与评估,团队管理, 项目管理, 产品管理,信息安全,团队建设 有参考作用 , 您可能感兴趣的文章:
微服务架构设计
视频直播平台的系统架构演化
微服务与Docker介绍
Docker与CI持续集成/CD
互联网电商购物车架构演变案例
互联网业务场景下消息队列架构
互联网高效研发团队管理演进之一
消息系统架构设计演进
互联网电商搜索架构演化之一
企业信息化与软件工程的迷思
企业项目化管理介绍
软件项目成功之要素
人际沟通风格介绍一
精益IT组织与分享式领导
学习型组织与企业
企业创新文化与等级观念
组织目标与个人目标
初创公司人才招聘与管理
人才公司环境与企业文化
企业文化、团队文化与知识共享
高效能的团队建设
项目管理沟通计划
构建高效的研发与自动化运维
某大型电商云平台实践
互联网数据库架构设计思路
IT基础架构规划方案一(网络系统规划)
餐饮行业解决方案之客户分析流程
餐饮行业解决方案之采购战略制定与实施流程
餐饮行业解决方案之业务设计流程
供应链需求调研CheckList
企业应用之性能实时度量系统演变
如有想了解更多软件设计与架构, 系统IT,企业信息化, 团队管理 资讯,请关注我的微信订阅号:
作者:Petter Liu
出处:http://www.cnblogs.com/wintersun/
本文版权归作者和博客园共有,欢迎转载,但未经作者同意必须保留此段声明,且在文章页面明显位置给出原文连接,否则保留追究法律责任的权利。
该文章也同时发布在我的独立博客中-Petter Liu Blog。































浙公网安备 33010602011771号