


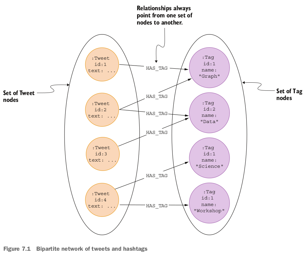
bipartite

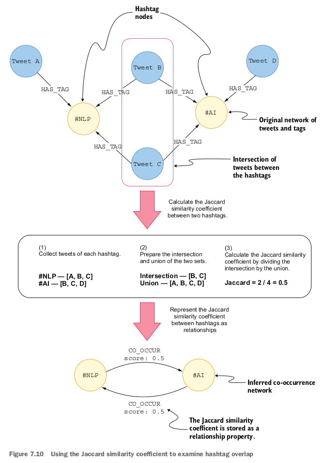
co-occurrence network








LPA
























Jaccard similarity coefficient






node similarity






topK, similarityCutoff





gds.nodeSimilarity

gds.nodeSimilarity

















LPA

gds.labelPropagation


gds.graph









gds.graph.filter








gds.graph.list, gds.graph.drop

浙公网安备 33010602011771号