会员
众包
新闻
博问
闪存
赞助商
HarmonyOS
Chat2DB
所有博客
当前博客
我的博客
我的园子
账号设置
会员中心
简洁模式
...
退出登录
注册
登录
Picassooo
博客园
首页
新随笔
联系
订阅
管理
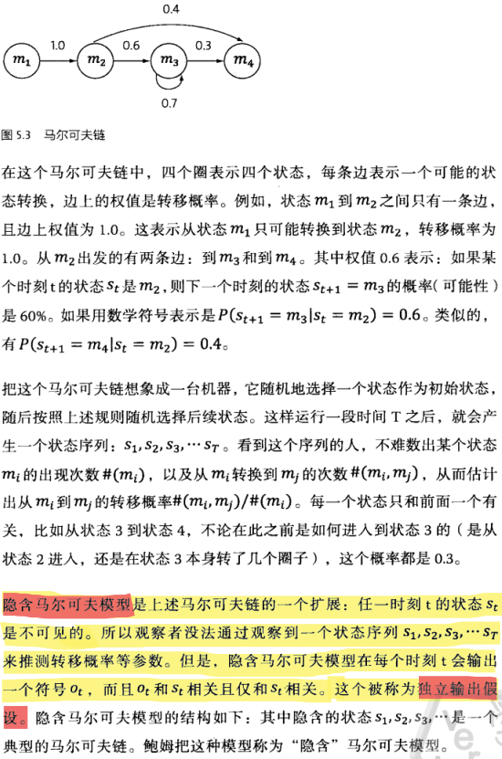
随机过程,马尔科夫假设,马尔科夫链,隐含马尔科夫模型,独立输出假设
本文所有内容都摘自吴军的《数学之美》
posted @
2023-02-21 21:01
Picassooo
阅读(
41
) 评论(
0
)
收藏
举报
刷新页面
返回顶部
公告