补偿电源的工作原理及其应用场景和效果
补偿电源是指通过在电力系统中增加电容来补偿无功功率,从而提高功率因数,改善供电品质,减少电力损失,延长设备寿命,并满足电力系统对无功补偿的监测要求。
补偿电源的工作原理主要是通过在电力系统中增加电容来补偿负载所需的无功功率。电力系统的负载多数是电感性的,这会导致电力系统消耗无功电力,使负载电流相位滞后于电压。通过在系统中增加电容,可以改善功率因数,减少线路损耗,并满足电力系统对无功补偿的监测要求。
补偿电源的应用场景和效果
改善供电品质:通过补偿无功功率,可以提高供电系统的电压稳定性和电流质量。
减少电力损失:提高功率因数后,线路总电流降低,从而减少供电端与用电端的电力损失。
延长设备寿命:减少设备和线路的负荷,降低温度,延长使用寿命。
满足监测要求:消除因功率因数过低而产生的罚款。
静止无功补偿装置(SVC)
静止无功补偿装置(SVC)是一种重要的无功补偿设备,它可以通过调节电抗器和电容器的容量来滤除电网谐波,并保持在较高的功率因数。SVC通常由固定电容器、固定电抗器和可控硅电子开关组成,能够实现连续调节无功功率。
随着电子技术的飞速发展,现代电子测量装置往往需要负电源为其内部的集成电路芯片与传感器供电。如集成运算放大器、电压比较器、霍尔传感器等。
负电源的好坏很大程度上影响电子测量装置运行的性能,严重的话会使测量的数据大大偏离预期。目前,电子测量装置的负电源通常采用抗干扰能力强,效率高的开关电源供电方式。以往的隔离开关电源技术通过变压器实现负电压的输出,但这会增大负电源的体积以及电路的复杂性。而随着越来越多专用集成DC/DC控制芯片的出现,使得电路简单、体积小的非隔离负电压开关电源在电子测量装置中得到了越来越广泛的应用。因此,对非隔离负电压开关电源的研究具有很高的实用价值。
本文旨在帮助设计人员了解DC-DC补偿的工作原理、补偿网络的必要性以及如何使用正确的工具轻松获得有效的结果。该方法使用LTspice中的一个简单电路,此电路基于电流模式降压转换器的一阶(线性)模型。使用此电路,无需执行复杂的数学计算即可验证补偿网络值。
设计DC-DC转换器时,应仔细选择FET、电感、电流检测电阻和输出电容等元件,以匹配所需的输出电压纹波和瞬态性能。在设计功率级之后,闭合环路也很重要。DC-DC电源包含一个使用误差放大器(EA)的负反馈环路。在负反馈系统中传播的信号可能会在其路径中遇到极点和零点。单个极点会使信号相位减小约90°,并使增益斜率减小-20 dB/Dec,而单个零点会使相位增加约90°,并使增益提高+20 dB/Dec。如果信号的相位减小-180°,则负反馈环路可能变成正反馈环路并发生振荡。保持环路稳定并避免振荡是电源的设计准则。
测试DC-DC稳定性的方法有两种。第一种是频率响应分析(FRA),此方法将会创建波特图。第二种方法是时域分析,此方法将会使负载电流发生瞬变,并可观察到输出电压的欠冲和过冲响应。为了实现稳定的设计,应确保避免相位降低-180°的情况,并保持相位裕量(PM)大于45°。相位裕量为60°是较为理想的情况。当电源设计的带宽(BW)较宽时,器件对电流负载变化的响应会更快。电源的带宽是0 dB增益与频率轴交点的频率。该频率也称为交越频率Fc,可观察到其相位高于45°。DC-DC转换器的带宽是其开关频率Fsw的导数,通常在Fsw/10 < Fc < Fsw/5的范围内。越趋近于Fsw/5则意味着带宽越宽,实现起来也会更难。带宽越宽,相位越低,因此需进行设计权衡。增益裕量(GM)是指Fsw/2和–180°处的负增益,-8 dB或更高的值将能很好地衰减可能的开关噪声,或减小相移-180°时的增益可能性。我们希望以-20 dB/Dec的斜率穿过0 dB点。

图1.波特图,显示了带宽、相位、增益裕量和0 dB时的交越频率Fc

图2.电源带宽越宽,器件对电流负载变化的响应越快
功率级LC滤波器
功率级LC滤波器是指给定拓扑(降压、升压等)的电感和等效输出电容。各种拓扑常用的架构有两种:电压模式(VM)和电流模式(CM)。VM架构和CM架构中的同一LC滤波器会产生不同行为。简单说来,用于VM架构的LC滤波器会增加两个极点。CM架构额外包含一个电流检测反馈路径,有助于消除LC滤波器的双极点。VM架构则难以做出补偿,因为LC双极点需要更多的零点来抵消双极点效应,因此需要更多元件。
降压VM架构和LC频率行为 由于等效输出电容CEQ及其等效ESR (ESREQ),LC滤波器将导致增加两个极点和一个零点:

LC滤波器双极点位置与LC寄生电阻无关。电感和等效电容值越大,双极点位置就会越靠近频率轴的原点0 Hz。如果CEQ及其ESREQ值较高,则LC滤波器零点频率位置将向左移动或更接近0 Hz。VM中的LC滤波器行为如图3所示,其仿真结果如图4所示。红线和蓝线之间的差异是电容ESR值造成的,分别为1 mΩ和100 mΩ。Fr位置相同,因为LC值没有改变,但零点位置因ESR值的改变而变化。

图3.VM降压LC滤波器行为的简化模型电路

图4.简化VM降压LC滤波器行为的仿真结果
对于VM架构,LC滤波器会增加两个极点和一个零点。频率响应形状始终相同:斜率变化为0 dB/Dec至-40 dB/Dec至-20 dB/Dec。极点和零点的位置取决于电感、总电容和等效电容ESR值。
CM架构和LC频率行为 可以通过电压控制电流源来仿真CM中LC滤波器的频率行为,如图5所示。ESR在两个数值间步进,以凸显零点位置的差异。由下式计算得出CM降压架构中LC滤波器的极点位置:

RLOAD为负载电阻,即输出电压与电流的比值。例如,若输出电压为5 V,负载电流为2 A,则RLOAD将等于5 V/2 A = 2.5 Ω。零点位置由等效输出电容及其等效ESR决定。同VM架构类似,1 mΩ和100 mΩ ESR对应的两个零点值为:


图5.电压控制电流源用作CM降压的模型;ESR为步进式
对于CM架构,LC滤波器会增加一个极点和一个零点。频率响应形状始终相同:斜率变化为0 dB/Dec至-20 dB/Dec至0 dB/Dec。极点/零点的频率位置取决于输出电容、等效ESR和负载值。
补偿器
LC滤波器会导致相位损失。补偿网络用于补偿相位,通过向环路添加极点和零点,可抵消LC滤波器引起的相位滞后/超前和增益变化。

图6.CM降压LC滤波器频率响应形状的仿真
电流模式架构补偿器
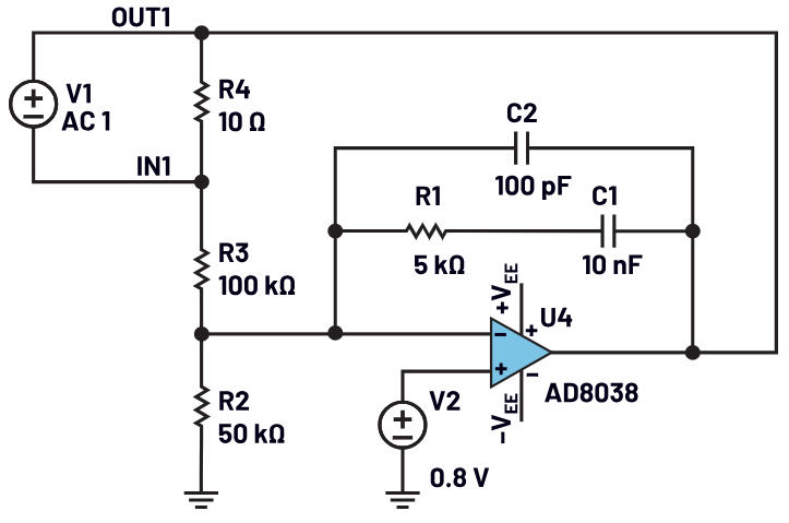
CM架构补偿器称为2型补偿器。图7所示为2型补偿器。 AD8038 为EA,R2、R3为反馈电阻,R4为电阻,V1通过R4将频率注入环路以执行FRA。补偿网络由R1、C1和C2组成。

图7.LTspice中的2型补偿器模型
零点/极点和增益的预期结果:

Gain(bzp)为零点和极点之间的增益,由R1与R3的比值决定。Gain(rz)为直流增益。在上述计算过程中,原点处的极点使用1 Hz的频率;因此,补偿器的初始斜率为-20 dB/Dec。图8显示仿真结果与计算值密切相关。

图8.2型补偿器仿真结果、极点/零点位置和斜率变化
Tips
单核高速(350 MHz)电压反馈型放大器 AD8038 可在ADI 中国在线商城直接下单采购。

ADI 中国在线商城 采用现货销售,购物车可按整包或片数自定义输入产品数量,人民币结算系统支持国内多种主流线上支付方式帮您轻松免除报关烦恼。

浙公网安备 33010602011771号