使用运动传感器创建智能亮度控制灯
本文旨在演示一种智能亮度控制灯的设计,该灯使用具有四个输出的可编程混合信号矩阵、工作电压高达 13.2 V 和每个输出 2 A 电流的运动传感器。该系统是使用高压宏单元和芯片内的其他内部和外部组件创建的,以与运动传感器交互。
该灯有两种模式:强度控制和夜间模式。在强度控制模式下,当环境光减少时,光线会变亮,反之亦然。在夜间模式下,亮度不断变暗。仅当 PIR 运动传感器检测到运动时,灯才会亮起。该灯由 3 节 AAA 电池供电(总共 4.5 V),并具有红色 LED 闪烁信号以通知电池放电。该设计可用作住宅和商业场所(如走廊和车库)的附加照明。
结构及运行原理
1. 框图
框图如图 1所示。

图 1框图突出显示了亮度控制灯的设计构建块。
在免费的基于 GUI 的Go Configure Software Hub中创建的完整设计文件可在 GP 文件中获得。
1. 模式选择
该设计由六个主要部分组成。
第一个是模式选择开关。设计的第一部分如图 2所示。

图 2这是模式选择开关的外观。
模式选择开关处于低电平,直到按下按钮。然后信号进入 DFF1,在下一次按下之前信号被锁存。因此,Mode Select 有两种状态:LOW 和 HIGH,通过按下按钮来改变。
然后,信号进入模式选择部分(图 3)。

图 3图像显示了模式选择部分。
当 Mode Select 为低电平时,LUT3 的输出为 Intensity Controlled Mode 的输出,当 Mode Select 为高电平时,LUT3 的输出为 Night Mode 的输出。
1. 夜间模式
夜间模式是一个稳定的 PWM 信号,占空比约为 12.5%,频率为 64 Hz(图 4)。

图 4夜间模式采用稳定的 PWM 信号。
1. 强度控制模式
强度控制模式的设计如图 5所示。

图 5这是强度控制模式的外观。
这个想法是使用 PIN 2、PIN 3、反相器和电阻器创建施密特触发器振荡器。在这种情况下,将使用 10 M(暗电阻)光敏电阻。这意味着振荡器的频率取决于电阻的值。当环境光增加时,电阻减小,当环境光变暗时,电阻增加。因此,当电阻增加时,频率会降低,反之亦然。
然后,该信号被用作一次性宏单元(CNT4)的数据。
由于 8.3 MHz 的时钟和 10.9 us 的反相单次脉冲宽度是恒定的,输出信号导致 PWM 具有恒定的 10.9 us 低电平和高电平的静止周期,具体取决于施密特触发器振荡器产生的频率带光敏电阻。
1. LED驱动器
选择模式时,LUT3 输出信号进入 HV OUT CTRL 以驱动并联的 6 个 LED。它在预驱动器模式下配置为半桥(图 6),以提供 120 mA 的必要电流。

图 6六个 LED 在此模式下并联。
1. 运动传感器
该灯具有 PIR 运动传感器以降低功耗。配置如图 7 所示。

图 7图像突出显示了使用 PIR 运动传感器的配置。
CNT1 计算 30 秒的运动传感器输出。当传感器输出为 LOW 超过 30 秒时,HV OUT CTRL 和振荡器通过一个 HIGH 睡眠信号断电(参见图 8)。

图 8这是振荡器配置的样子。
1. 电池放电通知
由于灯由 3 节 1.5 V (4.5 V) 电池供电,设备需要电池放电通知,以帮助用户不要忘记更换电池。可以在图 9中找到该配置。具有 0.5 增益的模拟比较器 CMP0 比较 V DD和参考电压。如果该电压小于 1,952 mV,则该更换电池了,因为电压已降至 3.9 V。在这种情况下,红色 LED 开始闪烁,并以 25% 的占空比通知放电。

图 9该图显示了电池放电通知的配置。
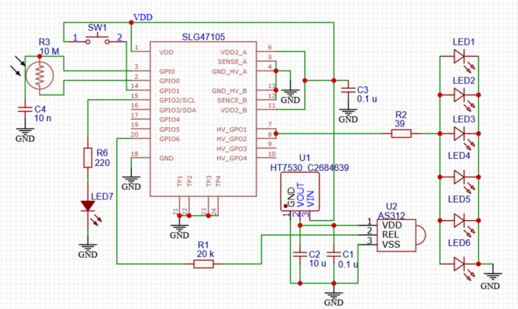
完整的电路设计见图 10。

图 10电池放电通知的完整电路设计如下所示。
设备测试
为了测试设计,电路连接到 5 V(V DD、V DD _A 和 V DD _B)。
示波器屏幕截图在图 11至图 15中以蓝色显示施密特触发振荡器信号(PIN 2,GPIO 0)和以黄色显示强度控制模式输出(PIN 7,HV_GPO0_HD)。
从这些图中可以看出,当施密特触发器振荡器的周期增加(减少)时,强度控制模式的占空比增加(减少)。

图 11施密特触发器振荡器的周期为 12.2 us。

图 12施密特触发器振荡器的周期为 16.9 us。

图 13施密特触发器振荡器的周期为 20.65 us。

图 14施密特触发器振荡器的周期为 29.45 us。

图 15施密特触发器振荡器的周期为 55.9 us。
结果证明该电路按预期工作,所用芯片能够作为LED的控制模块。
创建智能灯
本文介绍了如何配置 HVPAK 芯片以创建带有运动传感器的智能亮度控制灯。它仅在检测到运动时才起作用并且具有两种模式。夜间模式具有恒定的低亮度。强度控制模式因环境光而异。此外,智能灯具有电池放电通知。
SLG47105芯片中的内部资源(包括振荡器、逻辑和 GPIO)易于配置以实现该设计所需的功能。

浙公网安备 33010602011771号