构建一种安全的老式测试仪,用于具有限流灯泡,模拟仪表和可变输出的交流设备
这个复古电路和电源测试仪的想法来自我需要一个简单,安全,时尚的工具来测试和控制工作台上的线路供电设备。商业解决方案要么太笨重,太昂贵,要么缺乏我喜欢的触觉和模拟魅力。所以我决定自己造一个。
这个测试仪的核心是一个老式的灯丝灯泡,它不仅是对老式技术的致敬,而且是一个聪明而有效的电流限制器。如果连接的设备出现故障或短路,灯泡会限制电流并立即亮起,而不会跳闸或损坏组件。这是一个久经考验的技巧,现在巧妙地成为了一个永久的工具。
我想要完全可见和控制,所以我添加了模拟电压表和电流表,提供测试负载的实时反馈。一个旋转调节器允许我逐渐提高电压,几个开关让我切换模式和输出干净。
项目盒子是定制设计的,用手动u型锯弓手工切割,但我也准备了DXF文件,我小心地安排了前后面板的功能和经典美学。在内部,所有的线路都牢固连接和整齐布线,并考虑到安全操作的隔离。
这个工具很快成为我的必备工具,我很高兴能与社区分享它。无论你是在修理老式设备,还是只是想用更安全的方式在主电源上测试项目,这款复古电路和电源测试仪都是你工作空间中有趣而有用的补充。

安全第一
在进行此项目之前,请记住您正在处理市电电压(230V)。始终采取适当的预防措施:
•上电前仔细检查接线。
•连接电源时切勿触摸内部元件。
•使用绝缘工具,佩戴安全眼镜。
•先用万用表测试一下你的连接——不要以为什么都是安全的。
•如果你不确定主接线,请咨询有经验的人。
这个项目的设计是尽可能的安全,特别是与限流灯泡,但安全仍然从你开始!
建筑指令
1. 前后面板准备
我用u型锯、卡尺和指南针手动切割开口,制作了我的原型——有点老派,但很有价值。如果您喜欢精度,我还包括可以与激光切割机或CNC机器一起使用的DXF文件。
•仔细标记前后板上的所有孔位置。

•使用钻头和锯子切割出仪表、开关、插座和连接器的孔。

•用锉刀清理边缘,使之合适。

•使用不干胶字体(如指甲艺术字体)或类似的方法粘贴标签。

•背面也有。

2. 安装组件
首先安装所有面板安装组件:
前面板:

•模拟电压表和电流表
•旋转调压旋钮
•功能开关(D / PL / RG)
•输出端子(GND、N、PL)
•霓虹灯

•注意在调节器和鸡头旋钮之间使用塑料电位器延伸轴。应该连接两个扩展以达到所需的长度。

后板:

•220V交流进风口,带保险丝和电源开关
•电源插座(带保护盖)
•电源指示灯
用螺丝和垫圈把所有的东西都固定好。

封面及底座:
•灯座(限流)

•可控硅稳压器-见附件的DXF文件的尺寸。

3. 内部布线
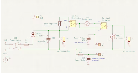
参考原理图(也附在项目文件中)连接系统:

•尽可能使用彩色编码的电线和压接端子,以保持其整洁和安全。

•电源输入连接到开关和保险丝,然后分支到电压调节器和灯泡电路。

•灯泡与负载串联布线,起到限流器的作用。
•连接仪表以测量负载的电压和电流。

•旋转调节器控制输出功率(在负载插座前接线)。

•可选地,使用夹子或拉链固定所有电线,以防止移动。
提示:在连接真正的设备之前,总是用虚拟负载(如灯泡或电阻)测试你的调节器电路。
4. 总装

•再次检查所有接线并拧紧螺丝。
•安装内部框架并连接前后面板。
•首先在没有负载的情况下上电,检查所有仪表、开关和灯泡限制器。

•使用已知负载(如台灯或小风扇)测试每个功能。
•测试和使用复古电路和电源测试仪
一旦您的复古电源测试仪组装和上电,遵循以下步骤,以确保正确操作和安全使用:
1. 首次上电检查
•在没有负载连接的情况下,打开设备。
•确认电源指示灯(后面板上)已亮起。
•当设置为D + Ddirect模式(取决于您的电源)时,确保模拟电压表显示在230V左右。
•电流表读数应为零(无电流)。
2. 检查极性指示
前面板包括两个霓虹灯,在输出端通过Line (L)和Neutral (N)连接。
当驱动:
•与Line相连的灯应该亮起。
•中性的灯应该保持关闭状态。
•如果两个灯颠倒,你的交流插头接错极性。只需翻转墙壁插座中的插头,以确保相位(线)在正确的一侧。
•这一点很重要,因为白炽灯泡电流限制器放置在线路路径上。确保适当的极性保证所有负载通过灯泡在限流模式下受到保护。
3. 模式选择提示
使用模式选择开关来选择连接负载的供电方式:
•PL(探针灯):负载通过串联的灯泡供电。100W的白炽灯泡作为电流限制器。如果连接的设备出现故障或短路,灯泡会限制电流并亮起,立即发出警报,而不会跳闸或损坏组件。
•RG(稳压器):可控硅稳压器控制电压输出。最适合测试电机或电压敏感负载。
•PL + RG:结合了电流限制和调节-对于未知负载的谨慎升压测试非常有用。
•直接(D):满230V绕过灯泡和调节器-只有在确认负载安全后才使用此模式。
4. 负载下测试设备
•将设备插入主测试插座(标记为可选择模式的那个)。
•在PL模式下开始检查短裤。如果灯泡发出微弱的光或根本不发光,则该设备可能是安全的。
•如果需要,切换到PL + RG,慢慢打开调节器。
•观察电流表和电压表,监测输送到设备的电流和电压。
•只有在确定设备运行正常后才切换到“直接”模式。


浙公网安备 33010602011771号