DC-DC直流转换器的简要介绍
DC/DC转换器的工作原理是通过开关管的高速开关动作,将输入的直流电压斩波成脉冲波,从而实现电压的转换。这一过程利用了电容、电感的储能特性,通过可控开关(如MOSFET、IGBT等)进行高频开关的动作,将输入的电能储存在电容(感)里,当开关断开时,电能再释放给负载,提供能量。DC/DC转换器的主要类型包括降压型、升压型和升降压型,每种类型都适用于不同的电压转换需求。例如,降压型转换器将输入电压转换为较低的电压,而升压型转换器则将输入电压转换为更高的电压。DC/DC转换器的效率取决于其升压模式、输入电压和输出电压,如果是以2倍压模式进行升压,那么它的效率为Vout/2Vin。此外,DC/DC转换器的外部接线包括高压接线和低压接线,其核心技术是脉宽调制(PWM),即通过控制开关管的通断将直流电切割成方波或脉冲波,并通过调整方波的占空比来实现电压的调节。12在电动汽车中,DC/DC转换器的作用是将动力电池的高压直流电转换为低压直流电,供车辆使用。这种转换器通常布置于前机舱,具备效率高、体积小、耐受恶劣工作环境等特点。它通过使用自激振荡电路将输入的直流电转换为交流电,再利用变压器改变电压后转换为直流电输出。或者通过倍压整流电路将交流电直接转换为高压直流电输出。DC/DC转换器的工作原理图展示了其主电路拓扑,包括原边开关电路和控制器调制特定占空比的PWM波来驱动开关管按照既定的顺序和时间开闭,从而实现电流逆变过程。
针对智能卡供电,本文提出了一种集成式DC/DC转换器结构并分析了它的工作原理。该系统效率可达到85%,拥有足够的鲁棒性,可满足所有复杂的ISO7816-3规范,并已通过EMV和EMV Co程序1级和2级。该结构特别适用于便携式收款机(POS)等智能卡应用。

智能卡的工作电压已经升级到可适用于任何专门针对这种应用的芯片。初的ISO7816-3和EMV (Europay/Master card/Visa)文件现在包括1.8V、3.0V和5.0V作为适用的工作电源。因此,位于卡和之间的物理接口必须能够将上述任何一种电源和主MPU适配。电源必须保持表1中规定的工作条件。另外,电源必须能在750μs内断开和卡的连接,特别是在带电拔出卡时。
除了静态工作以外,在负载为100mA/400ns脉冲状态下,电源可把输出电压保持在容限以内。这样的要求涉及到系统工作状态,而不仅仅是电源。
DC/DC转换器

随着应用的日渐广泛,从电池供电的便携式系统到电视卫星接收机,智能卡接口必须高效处理大的输入电压范围并具有高效率。基本上,只要能为卡提供所需的电源,它能以任何类型的结构来实现。如可以设计成一种基于开关电容的转换器,但是考虑到便携式POS系统时,其有限的效率成为一个关键问题。对于GSM应用则不同,因为输出功率限制为50mW,因而在无线电话PCB上优先考虑这种基于电容的结构,以节约空间。
考虑到对于POS机便携式模块,节能是关键问题,因而优先考虑基于电感的结构,以尽量提高效率。实际上,在输出功率高达300mW的情况下,电感结构在整个工作电压范围内的效率可以达到85%,这是低成本开关电容技术难以达到的水平。
另一方面,因为输入电压可以从 低2.70V到 高5.50V(在电池快用完或在电池充电后),该结构必须自动地、无需调整地从升压转换到降压工作,反之亦然。图1描述的概念已经得到开发,以满足这些要求,在设计中以保持EMV 成为主要的目标。
在硅裸片中实现的真实系统更加复杂,因为工作时既不能有电压尖峰同时又要能实现调整及低纹波。重要的是,电路必须满足所有EMV规范,尤其是电源下降序列、电源关断时序及输出短路电流。
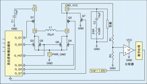
为达到这些要求,图2所示的转换器增加了几个额外的NMOS及PMOS晶体管。
该系统按照两周期的概念运行(所有注释请参见图2及图3),并带有考虑了智能卡要求的特殊结构:
周期1:Q1及Q4开通,且电感L1由外接电池来充电。在此阶段,Q2/Q3及Q5/Q6关断。
流经Q1及Q4两个MOSFET的电流在内部被监视,并在达到Ipeak值(峰值电流,取决于可编程输出电压值)时关断。在这一点上,周期1完成而周期2开始。“开通”时间是电池电压及引脚10与11之间所连接的电感网络值(L及Zr)的函数。
为防止出现不受控运行,4μs暂停结构可确保系统在过载或低电池输入情况下只在连续的周期1环路内运行。
周期2:Q2及Q3开通,且存储在电感L1中的能量通过Q2转移到外接负载。在此阶段,Q1/Q4及Q5/Q6关断。电流流通周期是900ns恒定值(典型值),如果CRD_VCC电压低于规定值,在这段时间以后重复周期1。
当输出电压达到规定值(1.80V、3.0V或5.0V)时,Q2与Q3立即关断,以免在输出负载上产生过压。与此同时,两个额外的NMOS——Q5及Q6开通,以便完全放掉存储在电感中的电流,避免在系统上产生振铃及电压尖峰。图3给出了DC/DC转换器的理论波形。
当CRD_VCC被编程为0V,或当智能卡从插座中拔出时,有源下拉Q7迅速对输出储能电容进行放电,确保当卡在ISO触点上滑行时输出电压低于0.40V。由于Q7的导通电阻低,输出电压在不到100μs的时间内即迅速下降###400mV,远低于EMV规定的大值750μs。
输出电压纹波,尽管ISO7816-3或EMV未直接规定,但它在智能卡的运行中扮演重要角色。其峰峰值取决于以下两个主要电参数:
1.在输出硅结构及净储能电容之间的总串联电阻;
2.稳压,即检测带 小门限及滞后的输出电压的能力。
随着新能源汽车的逐渐普及,DC/DC转换器这一术语也开始频繁进入人们的视野。那么,究竟什么是DC/DC转换器,它在电动汽车的电气系统中又扮演着怎样的角色呢?
DC,即直流电源,而DC/DC转换器则是一种能够将输入电压转换为稳定输出电压的电压转换器。它的主要作用包括升压、降压以及稳压。
在电动汽车中,DC/DC转换器的重要任务是将动力电池组输出的高电压通过降压、滤波、稳压等电路处理,转换成恒定的12V或24V低电压。这样既能满足整车各种电器设备的供电需求,同时也能为辅助电池充电。
当车辆的低压蓄电池电量不足时,车辆控制单元(VCU)会检测到这一情况并控制主继电器闭合,向DC/DC转换器发送启动信号。接收到信号后,DC/DC转换器开始工作并对外输出电能。
此外,DC/DC转换器的外部接线包括高压接线(连接直流母线正负极)和低压接线(包括12V低压唤醒信号线、输出正负极线、DC/DC搭铁线以及故障报警线)。
关于DC/DC直流转换器的工作原理,简单来说就是通过自激振荡电路将输入的直流电转换为交流电,再利用变压器改变电压后转换为直流电输出。或者通过倍压整流电路将交流电直接转换为高压直流电输出。
其核心技术是脉宽调制(PWM),即通过控制开关管的通断将直流电切割成方波或脉冲波,并通过调整方波的占空比(脉冲宽度与脉冲周期之比)来实现电压的调节。

浙公网安备 33010602011771号