1款模拟开关应用电路的纠错与改正!
在这篇文章中,小编将对一个模拟开关应用电路进行纠错,并对错误的模拟开关应用电路进行改正。通过这篇文章,小编希望大家可以对模拟开关应用电路有所认识和了解,详细内容如下。
一、模拟开关引言
模拟开关主要是完成信号链路中的信号切换功能。采用MOS管的开关方式实现了对信号链路关断或者打开;由于其功能类似于开关,而用模拟器件的特性实现,称为模拟开关。
模拟开关在电子设备中主要起接通信号或断开信号的作用。由于模拟开关具有功耗低、速度快、无机械触点、体积小和使用寿命长等特点,因而,在自动控制系统和计算机中得到了广泛应用。
由于采用了MOS管的开断性能,模拟开关回路可以实现较高的关断阻抗,一般是兆欧姆以上的关断阻抗;和很低的导通阻抗,一般为几个欧姆级别,因此可以很好的实现信号链路切换和断开隔离的作用。根据应用需求不同;模拟开关可以分为音频模拟开关、视频模拟开关、数字开关、通用模拟开关等。
二、模拟开关应用电路纠错 & 改正
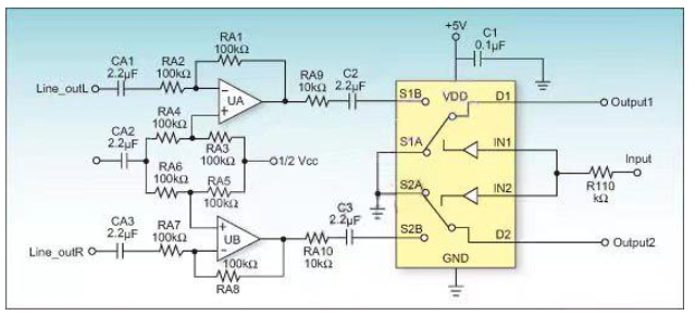
下图是一音响设备前端放大及信号选通部分电路,其中使用了四通道运算放大器和双通道模拟开关:

该电路在模拟开关应用上存在下面两处错误:
1. 模拟开关的输入信号缺少一个直流偏置
模拟开关部分电路可以等效成下图,CMOS工艺的模拟开关输入信号最小只能到-0.3V,如果再低于这个值,芯片将不能正常工作,甚至会损坏。上图中模拟开关输入信号没有直流偏置,所以输入信号有一部分处于负值区,模拟开关自然无法正常工作。

解决办法:将电容C2、C3均去掉,模拟开关输入信号便有了1/2VDC的直流偏置信号,此时模拟开关便可以轨到轨工作。
2. 在D1和D2端缺少耦合电阻
当模拟开关在断开的情况下,其输入与输出端等效串联了一个电容C,如果再假设在模拟开关输出端到地之间有一个等效电阻R,则模拟开关在断开时的等效电路如下图所示。

此时的模拟开关其实等效为一个RC滤波电路,由此不难得出以下公式:

其中,Uout为模拟开关输出信号,Uin为模拟开关输入信号,R为模拟开关输出端电阻负载,C为模拟开关断开时等效电容,f为输入信号频率。
由于模拟开关等效电容C会设计成很小,所以当输入信号f处于音频区时,增益A由R和f同时决定。当R取值较小时,f起主导作用,此时A<<1,信号被有效隔离。当R取值较大时,此时R起主导作用,此时A—>1,信号几乎被完全泄漏过来。所以当输出端悬空时,其输出端与地之间电阻R—>+∞,此时模拟开关完全导通。
修正以上两个错误后,该音频应用电路便可以正常工作了。由以上实例可以看出,充分理解模拟开关的基本概念是正确应用模拟开关的基础。
上述所有信息便是小编这次为大家推荐的内容,希望大家能够喜欢,想了解更多有关它的信息或者其它内容,请关注我们网站哦。

浙公网安备 33010602011771号