实车自动化测试解决方案

在软件定义汽车的智能化背景下,汽车正在从功能产品向智能产品转换。伴随汽车智能化发展的进程,智能座舱渗透率将进一步提升,为了能给客户带来更加丰富的座舱体验,各车企都在增大智能座舱研发力度,丰富座舱智能化应用,加快开发周期;但与此同时,车型上市后车辆问题风险加大,所以在车型试制到量产上市期间,实车测试占据重要地位。

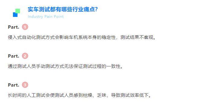
优秀的测试设备不仅能将车辆问题降到更低,还能提高测试效率。目前市面上大部分座舱测试都是在实验室台架上进行,而能够应用于实车内进行非侵入式人机交互自动化测试的产品较少,导致了实车测试工作量繁重,测试效率低下。

posted @ 2025-12-25 10:11  东舟技术  阅读(2)  评论(0)    收藏  举报