Nature | 本周最新文献速递
文章 1
文章标题:An expanded registry of candidate cis-regulatory elements
中文标题:ENCODE新篇章!237万个人类顺式调控元件图谱揭示基因调控奥秘
关键词:顺式调控元件、ENCODE计划、基因表达调控、功能基因组学、全基因组关联分析
摘要总结:
这篇文章通过整合ENCODE第四阶段(ENCODE4)产生的大量新数据,构建了一个包含237万个人类和96.7万个小鼠候选顺式调控元件(cCREs)的扩展注册表。这对于理解基因组功能及其对人类健康和疾病的影响具有重要意义。
研究团队利用涵盖数百种细胞和组织类型的DNase-seq、ATAC-seq以及组蛋白修饰ChIP-seq数据,显著扩展了之前的cCREs库。新的注册表不仅增加了元件的数量,还通过整合大规模并行报告实验(STARR-seq、MPRA)、CRISPR扰动筛选和转基因小鼠实验,对超过90%的人类cCREs进行了功能特征分析。研究人员利用这些数据揭示了不同序列特征如何影响调控活性,并发现了一类新的功能性亚类——例如,数千个沉默子(silencers)元件,它们在特定细胞环境中抑制基因表达,但在其他环境中可能充当增强子。此外,文章还展示了该注册表在解析遗传变异和识别性状相关基因方面的应用价值,例如通过多步骤分析,成功将红细胞性状相关的GWAS位点定位到 KLF1 基因。这一扩展的注册表为研究调控基因组提供了一个全面、多维度的参考资源。

文章亮点:
- 规模宏大:构建了目前最全面的顺式调控元件库,覆盖了人类基因组的21%和小鼠基因组的9%,样本类型增加了一倍多。
- 功能验证:结合了大规模的功能基因组学实验数据(如STARR-seq),直接评估了数百万个元件的调控活性,而不仅仅依赖于生化标记预测。
- 发现新机制:系统性地鉴定和注释了沉默子元件,并揭示了部分元件具有“增强子-沉默子”双重功能的上下文依赖性。
- 应用价值高:展示了如何利用该资源从GWAS非编码区变异中精准定位致病基因(如 KLF1 ),为疾病研究提供了实用框架。
文章局限:
- 细胞类型覆盖仍有不足:尽管样本量巨大,但仍可能遗漏稀有细胞类型或特定发育阶段特有的调控元件。
- 实验系统的局限性:部分功能验证实验(如质粒报告系统)脱离了原本的染色质环境,可能无法完全重现内源性的调控作用。
- 小鼠数据相对较少:相比于人类数据,小鼠的cCREs注册表规模和注释深度仍有待进一步扩展。
文章 2
文章标题:Insights into DNA repeat expansions among 900,000 biobank participants
中文标题:90万人基因组分析!揭示DNA重复序列扩增与人类疾病及衰老的隐秘联系
关键词:短串联重复序列、体细胞突变、全基因组测序、遗传修饰因子、生物样本库
摘要总结:
这篇文章通过分析英国生物样本库(UK Biobank)和“我们所有人”研究计划(All of Us)中超过90万名参与者的全基因组测序数据,探索了DNA短串联重复序列(STRs)在人群中的遗传变异及其体细胞不稳定性。这对于理解神经退行性疾病及其他复杂疾病的遗传基础具有重要意义。
研究团队开发了新的计算方法,克服了短读长测序在检测长重复序列时的技术障碍,系统地量化了35万个多态性重复位点的扩增情况。研究发现,重复序列的突变率在不同位点间差异巨大,且呈现出显著的组织特异性。例如, TCF4 基因中的CAG重复在血液中表现出极高的体细胞扩增率,且随着年龄增长而累积,而 GLS 基因的重复序列则在生殖系中更为不稳定。全基因组关联分析(GWAS)识别出了29个与体细胞重复扩增相关的遗传修饰位点,其中大多数涉及DNA修复基因(如 MSH3 、FAN1)。有趣的是,某些DNA修复基因的变异对不同位点的重复扩增具有相反的效应。此外,研究还发现 GLS 基因5'非翻译区的CAG重复扩增与慢性肾病和肝病风险显著相关,揭示了一种潜在的新型显性遗传病机制。

文章亮点:
- 样本量惊人:利用了迄今为止最大规模的全基因组测序队列(>90万人),使得检测罕见的重复扩增和微弱的遗传效应成为可能。
- 技术创新:开发了从短读长数据中有效提取和量化长重复序列扩增的计算工具,拓展了现有数据的应用边界。
- 遗传机制解析:揭示了体细胞重复扩增受到DNA错配修复通路的强力遗传调控,且这种调控具有位点和组织特异性。
- 临床新发现:首次将 GLS 基因的重复扩增与肾脏和肝脏疾病联系起来,发现了一种可能的非编码区致病机制。
文章局限:
- 组织样本限制:研究主要基于血液DNA,无法直接反映大脑或其他病变组织中的体细胞扩增情况,尽管血液可作为一种替代标志物。
- 测序技术限制:短读长测序无法精确测定超长重复序列的确切长度,只能提供估算值,且难以完全解析复杂的序列结构。
- 观察性研究:虽然发现了强有力的遗传关联,但对于 GLS 扩增导致疾病的具体分子机制(如RNA毒性)仍需实验验证。
文章 3
文章标题:An ancient DNA perspective on the Russian conquest of Yakutia
中文标题:古DNA揭秘雅库特历史:基因组与口腔微生物组见证俄罗斯征服下的变迁
关键词:古DNA、雅库特人、俄罗斯征服、口腔微生物组、群体遗传学
摘要总结:
这篇文章通过对雅库特地区跨越数百年(约公元1500-1922年)的考古遗骸进行古DNA测序,探索了俄罗斯征服对当地雅库特人遗传结构、社会组织及健康状况的影响。这对于理解历史事件如何重塑人类生物学特征具有重要意义。
研究人员分析了100多个古代个体的基因组、口腔微生物组以及同位素数据,重建了雅库特人的起源和历史动态。结果显示,雅库特人的基因库主要由当地铁器时代居民与来自贝加尔湖地区的移民混合而成,且在俄罗斯征服期间及之后保持了惊人的稳定性,未发现显著的俄罗斯人基因流入。这挑战了通过人口替代实现征服的传统观点。尽管基因交流有限,但研究在口腔微生物组中检测到了与欧洲菌株不同的古老天花病毒序列,证实了传染病的引入。此外,研究还发现雅库特人的社会结构以父系氏族为主,但在动荡时期(如瘟疫爆发)会出现非传统的丧葬习俗。口腔微生物组的稳定性表明,尽管饮食习惯随贸易发生了变化,但核心微生物群落并未发生剧烈波动。

文章亮点:
- 多组学整合:结合了人类基因组、微生物组、稳定同位素和考古学数据,提供了对历史事件的全面生物学解读。
- 历史观修正:通过遗传稳定性证据,表明俄罗斯的征服更多是经济和政治上的控制,而非通过大规模人口替代或基因混合。
- 病原体发现:鉴定出了不同于同时也期欧洲流行株的古老天花病毒株,填补了天花病毒演化史的空白。
- 社会结构洞察:利用遗传亲缘关系分析揭示了雅库特社会严格的氏族外婚制及特殊的墓葬模式。
文章局限:
- 样本量与地理覆盖:尽管在古DNA研究中样本量可观,但相对于雅库特广阔的地域和人口历史,样本仍显不足,可能存在取样偏差。
- 墓葬习俗的干扰:雅库特人传统上有露天葬俗(仅部分精英或特定死者土葬),这可能导致考古样本无法完全代表整个社会阶层。
- 微生物组局限:口腔微生物组主要反映牙结石中的菌群,可能无法完全捕捉到软组织或肠道微生物在饮食变化下的动态反应。
文章 4
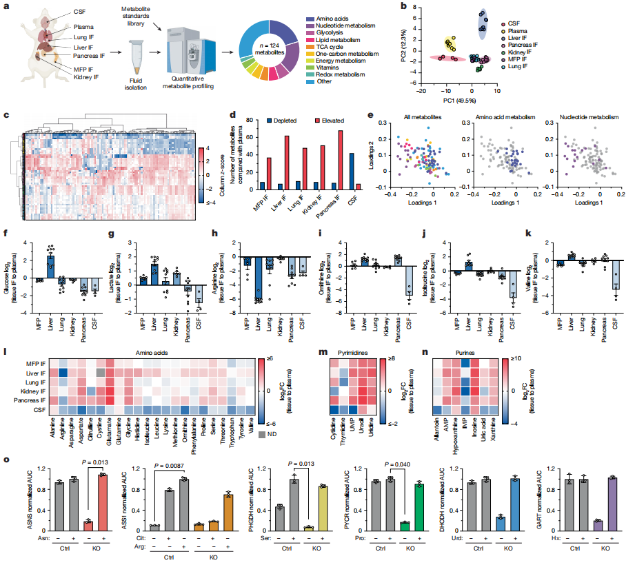
文章标题:Nutrient requirements of organ-specific metastasis in breast cancer
中文标题:破解癌症转移密码!揭示营养利用与乳腺癌器官特异性转移的代谢机制
关键词:乳腺癌转移、器官特异性、代谢依赖性、营养利用率、嘌呤合成
摘要总结:
这篇文章通过系统量化小鼠不同组织间质液及血浆中的124种代谢物水平,探索了组织营养环境与三阴性乳腺癌(TNBC)器官特异性转移之间的关系。这对于开发针对癌症代谢弱点的治疗策略具有重要意义。
研究团队构建了一系列代谢营养缺陷型(auxotrophs)癌细胞株(敲除特定代谢酶),并通过心内注射模型评估它们在不同器官中的定植能力。结果令人意外:单一营养物质在组织中的丰度并不能准确预测癌细胞能否在该组织生长。例如,尽管脑脊液中丝氨酸水平较低,但脑转移瘤并不总是依赖PHGDH介导的丝氨酸从头合成。然而,研究发现嘌呤核苷酸合成途径(依赖 GART 和 DHODH 基因)是乳腺癌在几乎所有组织(包括脑和乳腺脂肪垫)生长和转移的普遍需求,且这种依赖性独立于组织中的核苷酸水平。这表明,肿瘤的代谢适应性不仅取决于环境中的营养供应,还受到细胞内在代谢重编程能力的严格限制。此外,研究还尝试通过饮食限制丝氨酸和甘氨酸来抑制转移,发现这种干预具有显著的器官特异性效果。

文章亮点:
- 精细的代谢图谱:首次系统定量了小鼠多个器官间质液(TIF)和脑脊液的绝对代谢物浓度,揭示了不同组织微环境的巨大营养差异。
- 概念突破:挑战了“缺什么补什么”的简单逻辑,证明组织营养水平本身不足以决定转移灶的生长,揭示了代谢依赖性的复杂性。
- 发现共性弱点:鉴定了嘌呤从头合成途径(特别是GART酶)是乳腺癌跨器官转移的一个普遍且关键的代谢弱点。
- 体内模型验证:结合了CRISPR基因编辑、同位素示踪和多种小鼠转移模型(心内注射、原位注射),数据详实可靠。
文章局限:
- 模型局限性:主要使用细胞系移植模型,未能完全模拟人类肿瘤的异质性和免疫微环境的复杂相互作用。
- 物种差异:小鼠的代谢率和组织营养环境可能与人类存在差异,结论的临床转化需谨慎。
- 单一时间点:代谢物测量是在特定时间点进行的,可能无法反映代谢物在体内的动态波动和通量。
致谢橙子牛奶糖(陈文燕),请用参考模版:We thank the blogger (orange_milk_sugar, Wenyan Chen) for XXX
感谢小可爱们多年来的陪伴, 我与你们一起成长~

本文来自博客园,作者:橙子牛奶糖(陈文燕),转载请注明原文链接:https://www.cnblogs.com/chenwenyan/p/19474407

浙公网安备 33010602011771号