Nature Genetics | 本周最新文献速递
1. Single-cell multi-omic and spatial profiling of esophageal squamous cell carcinoma reveals the immunosuppressive role of GPR116+ pericytes in cancer metastasis
中文标题: 重磅!单细胞多组学揭示食管鳞癌转移新机制,GPR116+周细胞成免疫抑制“幕后黑手”!
关键词: 食管鳞状细胞癌、肿瘤微环境、周细胞、GPR116、免疫抑制
摘要总结: 这篇文章通过整合单细胞多组学(scRNA-seq, snRNA-seq, snATAC-seq)和空间转录组(Stereo-seq)数据,系统性地探索了食管鳞状细胞癌(ESCC)转移性肿瘤微环境(TME)的细胞和空间结构,发现并表征了一种免疫抑制性GPR116+周细胞亚群,揭示其通过EGFL6-整合素β1轴促进肿瘤转移和免疫治疗抵抗的分子机制,这对于开发针对转移性癌症的创新治疗策略和早期诊断生物标志物具有重要意义。
GPR116+周细胞(GPR116+ pericytes)是血管周细胞(pericytes)的一个特定亚群,其特征是高表达GPR116(也称为ADGRF5)这一表面标志物。这一细胞亚群在食管鳞状细胞癌(ESCC)的进展和转移中扮演着关键的促肿瘤和免疫抑制角色。
文章的亮点:
- 首次全面描绘ESCC转移性TME的细胞和空间图谱,揭示了GPR116+周细胞在ESCC转移中的关键作用。
- 阐明PRRX1转录因子驱动GPR116+周细胞分化,并发现GPR116+周细胞通过分泌EGFL6与癌细胞整合素β1结合,激活NF-κB通路促进转移。
- 揭示GPR116+周细胞通过促进Treg细胞扩增、CD8+T细胞耗竭和上调癌细胞PD-L1表达等机制,导致肿瘤免疫逃逸和免疫治疗抵抗。
- 血清EGFL6可作为多种肿瘤(包括肺癌和胃癌)诊断和预后的非侵入性生物标志物。
- 靶向整合素β1可抑制转移并改善动物模型中的免疫治疗反应,为转移性癌症提供了潜在的治疗策略。
文章的局限: - 周细胞异质性的更深层次机制及其对其他TME组分的影响尚待探索。
- PRRX1激活的上游调控因子仍需系统性研究。
- GPR116+周细胞信号传导对其他TME组分更广泛的影响有待探索。

2. Spatial signatures for predicting immunotherapy outcomes using multi-omics in non-small cell lung cancer
中文标题: 突破!多组学空间特征精准预测非小细胞肺癌免疫治疗疗效,解锁个性化诊疗新篇章!
关键词: 非小细胞肺癌、免疫治疗、空间多组学、生物标志物、机器学习
摘要总结: 这篇文章通过对234例接受PD-1免疫治疗的晚期非小细胞肺癌(NSCLC)患者进行空间多组学分析(空间蛋白质组学和空间转录组学),探索了与免疫治疗结局相关的生物标志物,这对于稳健的肿瘤免疫微环境(TIME)建模和指导NSCLC的精准免疫治疗具有重要意义。
文章的亮点:
- 首次利用空间多组学方法,整合蛋白质组学和转录组数据,构建并验证了预测NSCLC免疫治疗结局的抵抗和反应细胞类型及基因特征。
- 抵抗特征(增殖性肿瘤细胞、粒细胞、血管)与疾病进展相关,而反应特征(M1/M2巨噬细胞、CD4 T细胞)与良好预后相关。
- 通过空间分析揭示了TIME中细胞互作的动态变化,M2巨噬细胞在响应区域中占主导地位,而抵抗区域富集血管、PD-L1+肿瘤细胞和增殖性肿瘤细胞。
- 基因特征进一步揭示了EMT、细胞迁移、血管生成(抵抗)和免疫细胞激活、分化(反应)等关键生物学过程。
文章的局限: - 验证队列在疾病分期、治疗方案和免疫治疗线数方面存在异质性,可能限制多变量结果的解释性。
- 部分协变量亚组患者数量较少,可能导致多变量分析无法准确量化所有协变量的影响。
- PD-L1表达、肿瘤突变负荷和体能状态等信息不一致或缺失,未纳入模型。

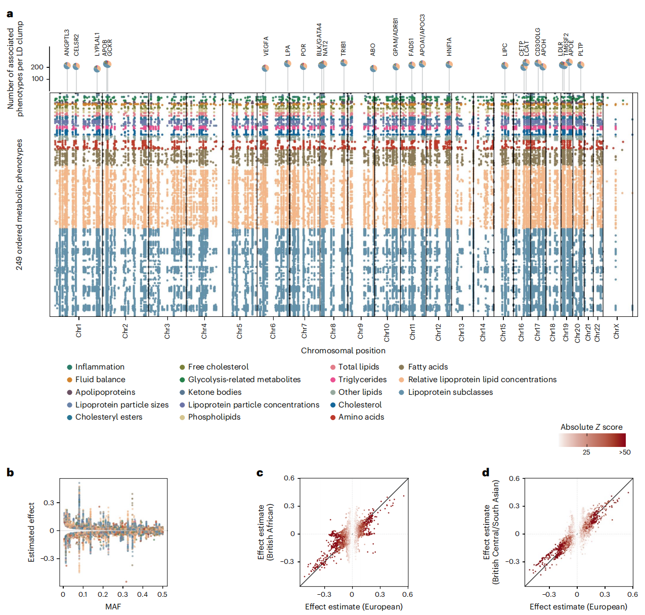
3. A genetic map of human metabolism across the allele frequency spectrum
中文标题: 绘制人类代谢“基因地图”:跨等位基因频率谱揭示代谢调控新机制,解锁疾病风险新线索!
关键词: 人类代谢、基因组关联研究、等位基因频率、多效性、效应基因
摘要总结: 这篇文章通过对约45万个体进行大规模质子核磁共振波谱分析,绘制了跨等位基因频率谱的循环小分子和脂蛋白特征(249种性状)的遗传调控数据驱动图谱,这对于识别和表征人类代谢的关键调控因子具有重要意义。
文章的亮点:
- 在近45万个体中识别出29,824个基因座-代谢物关联,并系统性地分类了广泛的遗传多效性模式。
- 通过整合机器学习指导的效应基因分配和稀有外显子变异,在超过100个基因座上分配了效应基因,揭示了SIDT2、APOA1、VEGFA等基因在代谢控制中的新作用。
- 发现稀有变异具有更大的效应量,例如SLC13A5基因的预测功能缺失变异与血浆柠檬酸浓度显著升高相关。
- 证明系统整合统计共定位和孟德尔随机化分析可识别超出当前LDL胆固醇降低方法的心血管疾病风险途径。
文章的局限: - UKB参与者在基线访视前未禁食过夜,可能影响遗传发现。
- H NMR平台测量某些分析物(包括载脂蛋白)的间接性质可能导致结果不可靠。
- 研究未广泛覆盖其他祖先群体,限制了结果的普适性。

4. Population-scale gene-based analysis of whole-genome sequencing provides insights into metabolic health
中文标题: 全基因组测序揭示代谢健康新机制,IRS2、UBR3基因成T2D与CKD风险新靶点!
关键词: 全基因组测序、代谢健康、罕见变异、2型糖尿病、BMI
摘要总结: 这篇文章通过对UK Biobank和All of Us研究中超过70万个体的全基因组测序(WGS)数据进行群体规模的基因组分析,探索了与代谢健康相关的新型罕见蛋白编码变异,这对于揭示人类代谢表型的新生物学机制具有重要意义。
文章的亮点:
- 在RIF1基因中发现蛋白截短变异(PTVs),对BMI有显著影响,揭示DNA双链断裂修复基因在代谢健康中的作用。
- UBR3基因中的PTVs独立增加BMI和2型糖尿病(T2D)风险,表明其在心血管代谢健康中的重要调控作用。
- IRS2基因中的PTVs对T2D有显著影响,并独立于糖尿病状态与慢性肾病(CKD)风险相关,提示IRS2在维持肾脏健康中的关键作用。
- WGS相比全外显子测序(WES)显著提高了罕见编码变异的捕获能力和统计效力。
文章的局限: - 关于IRS2 PTVs是否导致高度渗透性严重胰岛素抵抗综合征,目前尚无确凿证据。
- UBR2和UBR3在心血管代谢健康中的确切底物和功能机制仍不清楚。
- 研究主要基于欧洲血统人群,结果的普适性可能受限。

5. Genome-wide association meta-analysis of childhood ADHD symptoms and diagnosis identifies new loci and potential effector genes
中文标题: 儿童ADHD基因图谱再添新砖,揭示多动症与认知、风险行为的广泛遗传关联!
关键词: 注意缺陷多动障碍、全基因组关联研究、症状计数、效应基因、遗传相关性
摘要总结: 这篇文章通过对29万余名儿童和青少年的注意缺陷多动障碍(ADHD)症状和诊断数据进行全基因组关联荟萃分析(GWAMA),识别了39个新的独立基因座和22个潜在的效应基因,这对于深入理解ADHD的病因学和开发新的治疗靶点具有重要意义。
文章的亮点:
- 首次将ADHD症状计数与诊断数据相结合进行GWAMA,显著提高了识别ADHD相关遗传变异的效力,发现39个独立基因座,其中17个为新发现。
- 通过 FLAMES (fine-mapped locus assessment model of effector genes)方法识别出22个潜在的效应基因,其中8个是首次与ADHD相关,揭示了神经发育和功能相关的新生物学过程。
- 发现ADHD与儿童攻击性行为、反社会行为、吸烟习惯、认知能力和心理病理学等多种外部表型存在广泛的遗传相关性。
- ADHD OVERALL PGS在预测ADHD聚合表型方面优于仅基于ADHD症状或诊断的PGS,表明结合多维度数据可提高预测性能。
文章的局限: - ADHD症状表型测量的异质性和偏倚可能抑制SNP遗传力估计。
- 非欧洲血统个体的评估数据稀少,限制了结果向不同祖先群体的推广。
- 研究主要关注儿童ADHD,对成人ADHD的遗传机制探索有限。

6. Limited overlap between genetic effects on disease susceptibility and disease survival
中文标题: 疾病易感性与生存的遗传机制大不同,长寿基因成多种疾病死亡率预测新利器!
关键词: 疾病易感性、疾病进展、疾病特异性死亡率、全基因组关联研究、多基因评分
摘要总结: 这篇文章通过对七个生物样本库中九种常见疾病进行系统性比较,探索了疾病易感性和疾病进展(定义为疾病特异性死亡率)的遗传结构及其重叠程度,这对于识别疾病进展的遗传基础,开发更精准的预测模型具有重要意义。
文章的亮点:
- 在迄今为止最大规模的患者内疾病特异性死亡率GWAS中,仅识别出一个与心力衰竭疾病特异性死亡率显著相关的基因座。
- 疾病易感性多基因评分(PGSs)在预测疾病特异性死亡率方面表现不佳,但通用寿命PGSs对七种疾病的疾病特异性死亡率具有显著预测作用。
- 发现2型糖尿病的宏血管并发症的遗传信号与普通人群中相似表型的遗传信号存在重叠,但效应减弱。
- 研究强调了在评估这些模型功效时选择适当临床终点的重要性,以及抵抗基因模型在识别高风险患者方面的潜在效用。
文章的局限: - 疾病进展的遗传影响可能过小,难以检测,且外部环境因素(如治疗选择、治疗反应)可能限制遗传影响。
- 疾病进展的定义可能无法很好地反映影响疾病进展的生物学机制。

7. Nucleotide dependency analysis of genomic language models detects functional elements
中文标题: AI解读生命密码!基因组语言模型揭示核苷酸“神秘关联”,功能元件与RNA结构一览无余!
关键词: 基因组语言模型、核苷酸依赖性、功能元件、RNA结构、遗传变异
摘要总结: 这篇文章引入了核苷酸依赖性(nucleotide dependencies)这一新指标,量化了基因组中一个位置的核苷酸替换如何影响其他位置核苷酸的概率,并展示了其在检测基因组功能元件及其相互作用方面的有效性,这为发现和研究基因组中的功能元件开辟了新途径。
文章的亮点:
- 核苷酸依赖性在指示遗传变异的有害性方面优于基于比对的保守性分析和基因组语言模型重建。
- 依赖性分析能准确检测调控基序,并突出RNA内部的接触碱基,包括假结和三级结构接触,揭示了新的、经过实验验证的RNA结构。
- 通过依赖性图谱揭示了现有基因组语言模型架构和训练策略的关键局限性,为未来模型设计提供了指导。
- 该方法无需序列比对,克服了传统方法在高度保守基因组区域使用的限制。
文章的局限: - 核苷酸依赖性分析在检测非同源序列中的功能相互作用方面仍需进一步探索。
- 模型训练数据的选择(例如物种类型、序列上下文)对依赖性图谱的准确性有显著影响。
- 自回归模型在处理基因组元素起始位置时存在伪影,需要更合适的核苷酸依赖性测量方法。

致谢橙子牛奶糖(陈文燕),请用参考模版:We thank the blogger (orange_milk_sugar, Wenyan Chen) for XXX
感谢小可爱们多年来的陪伴, 我与你们一起成长~

本文来自博客园,作者:橙子牛奶糖(陈文燕),转载请注明原文链接:https://www.cnblogs.com/chenwenyan/p/19136076

浙公网安备 33010602011771号