会员
众包
新闻
博问
闪存
赞助商
HarmonyOS
Chat2DB
所有博客
当前博客
我的博客
我的园子
账号设置
会员中心
简洁模式
...
退出登录
注册
登录
zymxban
博客园
首页
新随笔
联系
订阅
管理
2022年9月17日
打造智能家庭思路与资料方案ing
摘要: 基础是网络,千兆网络,全家网络全部覆盖,使用有线mesh组网,初步考虑主路由小米AX6000,副红米AX3000,2.4G供家庭智能设备和网关使用,5G网络家庭冲浪,理想是每个房间从弱电箱接入2条网线,超六类屏蔽双绞线。后期会加NAS,软路由。考虑拓展性所以使用2条网线进入户。 后期还可能会考虑接入
阅读全文
posted @ 2022-09-17 18:38 zymxban
阅读(551)
评论(0)
推荐(0)
2021年5月13日
复合体软路由
摘要: ##拓扑图 #1.安装主机安装(整个安装过程完成之后不要开机) ##上传镜像 1.两个ROS 一个jump(jump的磁盘大小需要ssh修改磁盘,如下) 两个pfsense 3.用SSH工具登陆ESXI后台之后,要使用命令行来修改。 命令行如下: cd /vmfs/volumes/datastore
阅读全文
posted @ 2021-05-13 00:54 zymxban
阅读(981)
评论(0)
推荐(0)
2021年5月6日
材料基础(整合)
摘要: ###为什么含碳量越高硬度越大 1.随着钢含碳量的增加,钢的强度和硬度增大,而塑性和韧性降低 "C以共价键的形式存在 在这之间拥有比较大的键能" 2.含碳量为1.0%时硬度最大。当含碳量超过1.0%时,钢材的强度反而下降,含碳量增大也使钢的可焊性和耐腐蚀性降低,并增大钢的冷脆性和时效倾向 3.通俗:
阅读全文
posted @ 2021-05-06 11:27 zymxban
阅读(342)
评论(0)
推荐(0)
2021年5月5日
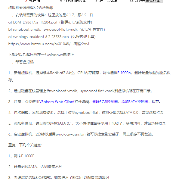
esxi装NAS问题
摘要: 
阅读全文
posted @ 2021-05-05 01:26 zymxban
阅读(124)
评论(0)
推荐(0)
2021年5月4日
老毛子/ROS端口映射连远程桌面3389
摘要: #ROS(内网测试条件下) ###IP→Firewalls ##讲解: ###需要链接的远程桌面IP为192.168.3.5 远程桌面的端口号3389(不可更改),wan口进来的源地址为192.168.2.5(该地址为需要远程桌面输入的地址见下图)端口号为3389(此端口不安全号可更改为自定义) #
阅读全文
posted @ 2021-05-04 22:55 zymxban
阅读(2250)
评论(0)
推荐(0)
单网卡笔记本装esxi虚拟出wan/lan双网口体验ROS系统
摘要: #虚拟机下网络结构配置如下图 #ROS系统建立 ##首先建立虚拟机分配一个网络适配器lan口,进入ROS的web管理页面将接口名字改为LAN ##关机,在添加一个网络适配器WAN口,开机,将新接入的接口改为wan口 此处可以同时添加两个网络适配器,分别更改为LAN口和wan口,ROS系统与硬路由的区
阅读全文
posted @ 2021-05-04 13:53 zymxban
阅读(4327)
评论(0)
推荐(0)
2021年5月3日
esxi虚拟机安装openwrt/win10/ROS/黑群晖/freenas 非直通/直通技术/ 【网络结构理解】
摘要: #非直通技术 上集 https://www.bilibili.com/video/BV1H4411d7wf 下集 自动连播 #直通技术VT-D https://www.bilibili.com/video/BV1r4411r7Fv #重点在网络结构理解 此处wan口独享一个物理网口不与逻辑lan口互
阅读全文
posted @ 2021-05-03 23:29 zymxban
阅读(1769)
评论(0)
推荐(0)
2021年5月2日
联想E560进行U盘启动/固态硬盘启动
摘要: #公司垃圾电脑,准备捣鼓虚拟机挂ROS和各种系统,装虚拟机的前提是U盘启动 ##源地址 <http://www.udaxia.com/upqd/10153.html 或者是第二个备份地址 <http://www.udaxia.com/upqd/10153.html ##如何更改为固态启动呢 #将se
阅读全文
posted @ 2021-05-02 22:08 zymxban
阅读(793)
评论(0)
推荐(0)
2021年5月1日
解决win10插耳机前面板无声音问题
摘要: ##问题描述 新买的小米29二级插入电脑前面板无声音,插入后面板(中间的孔有声音),按照网上教程安装Realtek发现在控制面板找不到。 ##解决办法 1. 打开安装目录,打开Realtek软件。 C:\Program Files\Realtek\Audio\HDA 2. 选中禁用前面板插孔检测
阅读全文
posted @ 2021-05-01 14:03 zymxban
阅读(405)
评论(0)
推荐(0)
2020年8月29日
win7文件共享出现您的文件无法共享的问题
摘要: 原因是本地网络的共享计算机打印服务没有安装 操作如下 然后禁用网络后重启即可
阅读全文
posted @ 2020-08-29 10:56 zymxban
阅读(282)
评论(0)
推荐(0)
下一页
公告