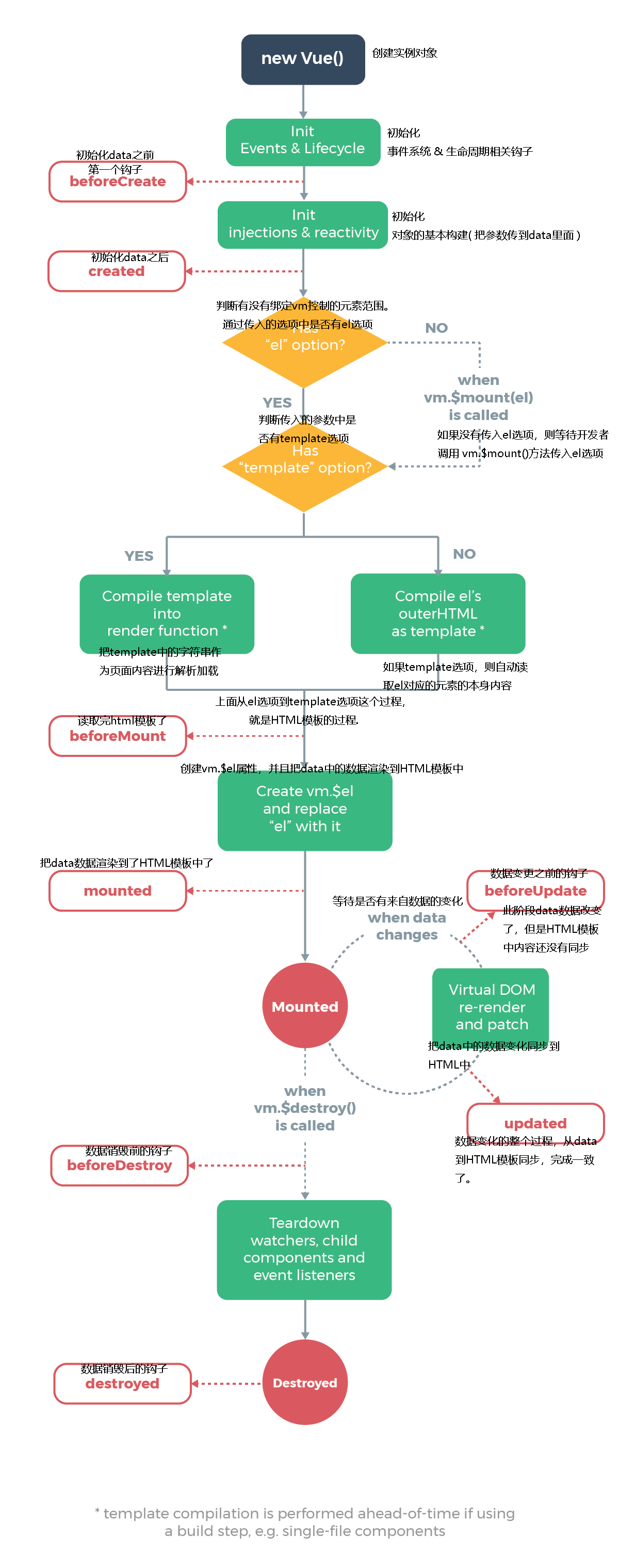
Vue对象的生命周期
每个Vue对象在创建时都要经过一系列的初始化过程。在这个过程中Vue.js会自动运行一些叫做生命周期的的钩子函数,我们可以使用这些函数,在vm对象创建的不同阶段加上我们需要的代码,实现特定的功能。

<!DOCTYPE html>
<html lang="en">
<head>
<meta charset="UTF-8">
<title>Title</title>
<script src="js/vue-2.6.14.js"></script>
</head>
<body>
<div id="app">
<p>{{num}}</p>
<input type="text" v-model="num">
</div>
<script>
const vm = new Vue({
el:"#app",
data(){
return {
num: 0,
}
},
beforeCreate(){
console.log("--------data数据被赋值到vm对象之前---------");
console.log(this.$data);
console.log(this.$el);
},
created(){ // 重点掌握,最常用,开发中一般会在这里编写ajax代码,发送http请求获取来自服务端的数据
console.log("--------data数据被赋值到vm对象之后---------");
console.log(this.$data);
console.log(this.$el);
},
beforeMount(){
console.log("--------把data数据渲染到HTML模板之前---------");
console.log(this.$el);
console.log(this.$el.innerHTML); // 此时还是原始的HTML模板源码
},
mounted(){ // 重点掌握,最常用,开发中一般会在这里编写页面初始化的操作,一般就是根据条件/状态,进行页面跳转,改变页面的特效。
console.log("--------把data数据渲染到HTML模板之后---------");
console.log(this.$el);
console.log(this.$el.innerHTML);
},
beforeUpdate(){
console.log("--------data数据发生改变以后,同步到HTML模板之前,此时data和模板的数据是不一致的---------");
console.log(this.num);
console.log(this.$el.innerHTML);
},
updated(){
console.log("--------data数据发生改变以后,同步到HTML模板之后,此时data和模板中的数据保持一致---------");
console.log(this.num);
console.log(this.$el.innerHTML);
}
});
</script>
</body>
</html>
总结:
1、created,这个阶段就是在 vue对象挂在了data数据以后,把ajax请求后端数据的代码放进 created 2、mounted,在vue使用的过程中,如果要初始化操作,把初始化页面操作的代码放在 mounted 中执行。mounted阶段就是在vm对象已经把data数据渲染到页面以后。一般页面初始化使用。例如,用户访问页面加载成功以后,进行对应的提示框显示。

浙公网安备 33010602011771号