会员
众包
新闻
博问
闪存
赞助商
HarmonyOS
Chat2DB
所有博客
当前博客
我的博客
我的园子
账号设置
会员中心
简洁模式
...
退出登录
注册
登录
yuyitst
博客园
首页
新随笔
联系
订阅
管理
2024年4月1日
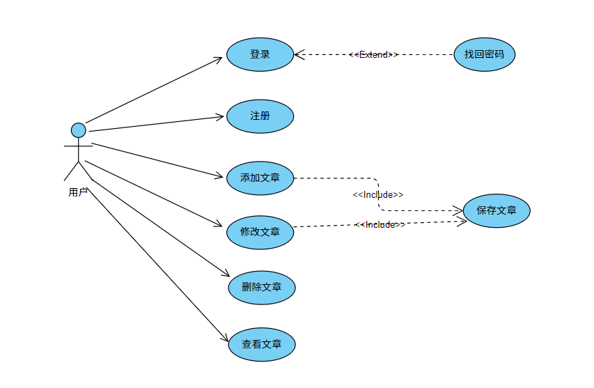
博客项目用例图
摘要: 
阅读全文
posted @ 2024-04-01 15:29 linzr2
阅读(17)
评论(0)
推荐(0)
2024年3月15日
做过头了会怎样?
摘要: 作业3(个人作业):做过头了会怎样? 我们有这么多各式各样的工具, 互联网给我们带来了这么多用户和数据, 这是好事, 也有副作用。 世界上能访问用户数据, 并根据数据做分析和改进的公司, 大概 Google 是其中翘楚, 这种 data-centric 的做法做过了头, 也有悲剧发生: Dougla
阅读全文
posted @ 2024-03-15 20:44 linzr2
阅读(45)
评论(0)
推荐(0)
公告