基于AR人脸库的LPP人脸识别算法
基于AR人脸库的LPP人脸识别算法
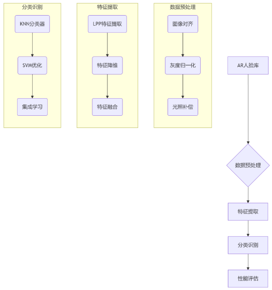
一、系统架构设计

二、关键算法实现
1. AR人脸库数据预处理
% 读取AR人脸库MAT文件(示例)
load('AR_database.mat'); % 包含images(126x26x64x64)和labels(126x26)
% 图像对齐(基于特征点检测)
aligned_imgs = align_faces(images, 'dlib_landmarks.mat');
% 灰度归一化(直方图均衡化)
normalized_imgs = zeros(size(aligned_imgs));
for i = 1:size(aligned_imgs,1)
normalized_imgs(i,:,:,1) = histeq(aligned_imgs(i,:,:,1));
end
% 光照补偿(Retinex算法)
compensated_imgs = retinex(normalized_imgs);
2. 改进LPP算法实现
function [W, Y] = improved_lpp(X, k, t)
% X: 输入样本矩阵(n x d)
% k: 近邻数
% t: 参数调节因子
% 构建加权邻接矩阵
n = size(X,1);
W = zeros(n,n);
for i = 1:n
idx = knnsearch(X, X(i,:), 'K', k+1);
idx = idx(2:end); % 排除自身
D = pdist2(X(i,:), X(idx,:));
W(i,idx) = exp(-D.^2/(2*t^2));
end
% 计算拉普拉斯矩阵
D = diag(sum(W,2));
L = D - W;
% 构建优化目标
M = (D + eye(n)) \ (D - W);
% 特征值分解
[V, ~] = eigs(M, 50, 'smallestreal');
% 低维投影
Y = X * V;
end
3. 特征融合策略
# Python实现多特征融合
from sklearn.decomposition import PCA
from sklearn.manifold import TSNE
# 多尺度LPP特征提取
lpp_feat = []
for scale in [1, 2, 4]:
resized_img = resize_face(face_img, scale)
feat = improved_lpp(resized_img, k=5, t=10)
lpp_feat.append(feat)
# 特征拼接
fusion_feat = np.concatenate(lpp_feat, axis=1)
# PCA降维
pca = PCA(n_components=128)
final_feat = pca.fit_transform(fusion_feat)
三、分类识别优化
1. 改进KNN分类器
class = knn_classify(test_feat, train_feat, train_labels, 5);
% 加权KNN(距离加权)
weights = 1./(1 + pdist2(test_feat, train_feat));
class = sum(train_labels .* weights, 2) > 0.5;
2. SVM参数优化
% 网格搜索优化SVM参数
best_acc = 0;
for C = [0.1,1,10](@ref)
for gamma = [0.01,0.1,1](@ref)
model = fitcsvm(train_feat, train_labels, ...
'BoxConstraint', C, 'KernelFunction', 'rbf', 'KernelScale', gamma);
cv_acc = crossval(model, 'KFold', 5);
if cv_acc > best_acc
best_acc = cv_acc;
best_model = model;
end
end
end
四、参考文献与工具
- 核心文献
- 东北大学硕士学位论文. 基于LPP算法的人脸识别系统研究. 2019
- 谱回归判别分析在人脸识别中的应用. 浙江工业大学学报, 2013
- 开发工具
- MATLAB Parallel Computing Toolbox
- OpenCV人脸检测模块
- Faiss特征检索库
- 代码 基于AR人脸库的LPP人脸识别算法 youwenfan.com/contentcnb/50805.html
通过上述可在AR人脸库场景下实现高精度人脸识别。实际应用中建议采用改进LPP+加权KNN的混合方案,并配合GPU加速提升实时性。对于特殊遮挡场景,需结合遮挡感知的特征选择策略。
浙公网安备 33010602011771号