8年读博 —— 毕业论文的外审意见(非学位论文的外审,只给毕业证的情况下)
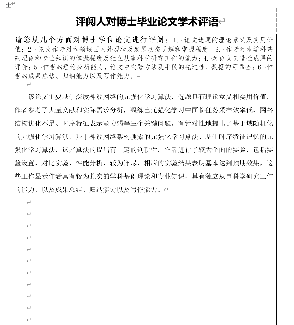
1号


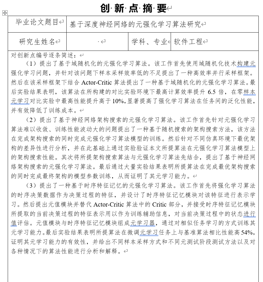
2号



本博客是博主个人学习时的一些记录,不保证是为原创,个别文章加入了转载的源地址,还有个别文章是汇总网上多份资料所成,在这之中也必有疏漏未加标注处,如有侵权请与博主联系。
如果未特殊标注则为原创,遵循 CC 4.0 BY-SA 版权协议。
posted on 2025-06-09 08:00 Angry_Panda 阅读(28) 评论(0) 收藏 举报





posted on 2025-06-09 08:00 Angry_Panda 阅读(28) 评论(0) 收藏 举报