电压转电流即将输入电压按照一定的比例关系转换为电流输出。其基本原理是输入电压驱动电流控制元件,并通过电流负反馈使得电流输出恒定,通常会使用到运放和功率放大器等处理器件。由于电流传输的负反馈补偿机制,在较远的信号传输或者器件控制中基本没有信号衰减。
应用场景:远程(相对)信号传输,双极性恒流驱动等。
供电电压:±5~±15V
信号电压:±4.98V,转换电流:-20mA至20mA
输出电阻:4.98Ω
信号电压:±4.98V,转换电流:-200mA至200mA
输出电阻:4.98Ω
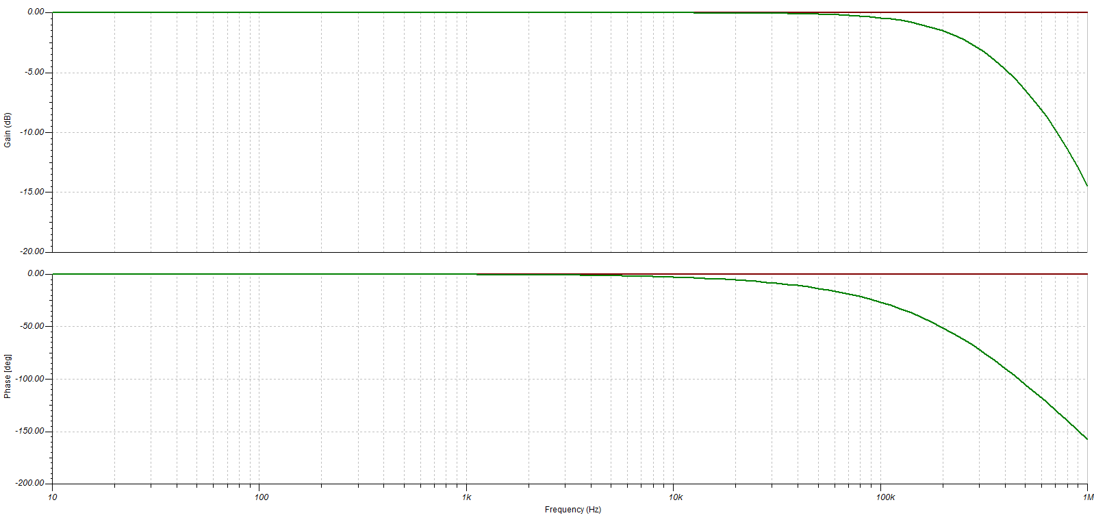
带宽频率:5Khz
V/A转换BODE图

V/A转换信号

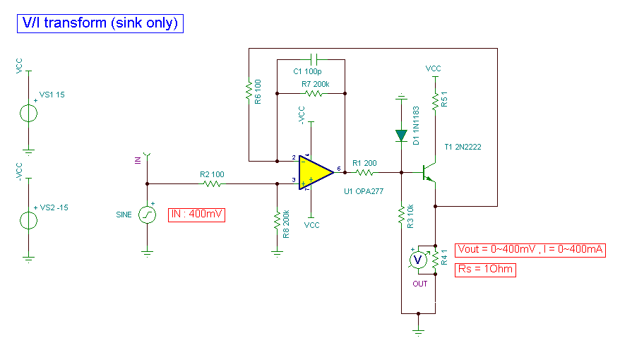
V/A转换SINK ONLY

V/A转换SINK & SOURCE

浙公网安备 33010602011771号