1.1探测10cm左右金属,根据被测金属大小和质地可能不同。系统采用9~12V电源输入,圆孔插座。视频内容简单的描述了不同尺寸的天线在应用中的差异。
1.2当系统通过天线检测到有金属或导体存在时,蜂鸣器发声,对应LED灯点亮。
1.3初次使用(或者自己重新设计)时,可以通过调节电阻器来适应不同的天线,天线等效电感值大约100uH
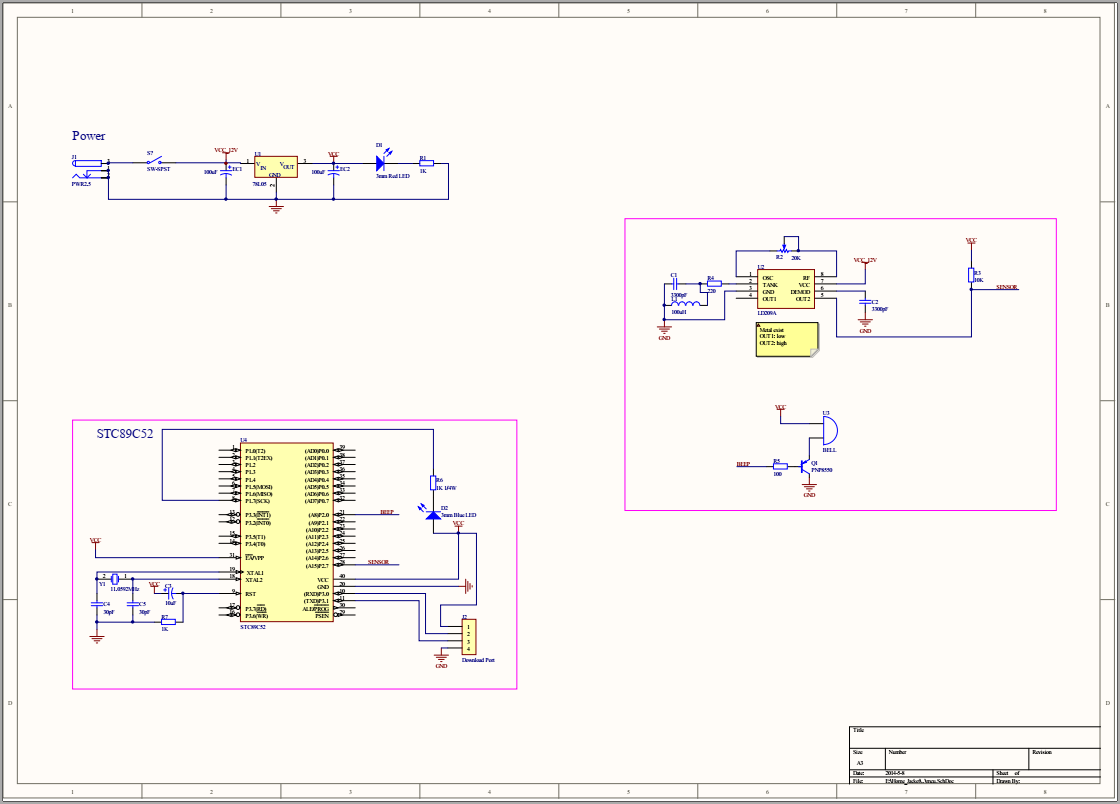
1.4主要使用了STC单片机、高精度金属探测传感器芯片、蜂鸣器、LED灯
图:探测器主体



图:天线信号

图:LC震荡仿真示意

图:参考原理图

Keil工程main文件:
/* Layer specfication ------------------------------------------------------------------------- ----------------------------------------------------------------------------------------------- -- -- This layer for initialization -- ----------------------------------------------------------------------------------------------- ---------------------------------------------------------------------------------------------*/ #include <REGX51.H> /* *********************************************************************************************** * * Description: Delay * * * Arguments : * Returns : *********************************************************************************************** */ void delay_ms(unsigned int ms){ unsigned int i,j; for(i=0;i<30;i++){ for(j=0;j<ms;j++); } } /* *********************************************************************************************** * * Description: This function is * * * Arguments : * Returns : ----------------------------------- 金属探测器 ----------------------------------- *********************************************************************************************** */ int main(void){ unsigned int i; P0 = 0x00; P1 = 0x00; P2 = 0xff; P3 = 0X00; //开机声音提示 for(i=0;i<3;i++){ P1_7 = 0;//点亮LED P2_0 = 0;//打开蜂鸣器 delay_ms(500); P1_7 = 1;//关闭LED P2_0 = 1;//关闭蜂鸣器 delay_ms(500); } // run while --------------------------------------------- while(1){ // 如果 检测到金属 if(P2_7){ P1_7 = 0;//点亮LED P2_0 = 0;//打开蜂鸣器 } //没有 检测到金属 else{ P1_7 = 1;//关闭LED P2_0 = 1;//关闭蜂鸣器 } } //////////////////////////////////////////////////////////// }
浙公网安备 33010602011771号