XYM

导航

 

备份电源电路用来保障关键器件不因为系统掉电而导致关键数据丢失或异常,通常用来保障MCU和存储器保存掉电前的状态。

一、计算方式

设定I=0.5A,U1=4.5V,U2=4.0V,

t2-t1 = C*(U1-U2) /I = 4s

 

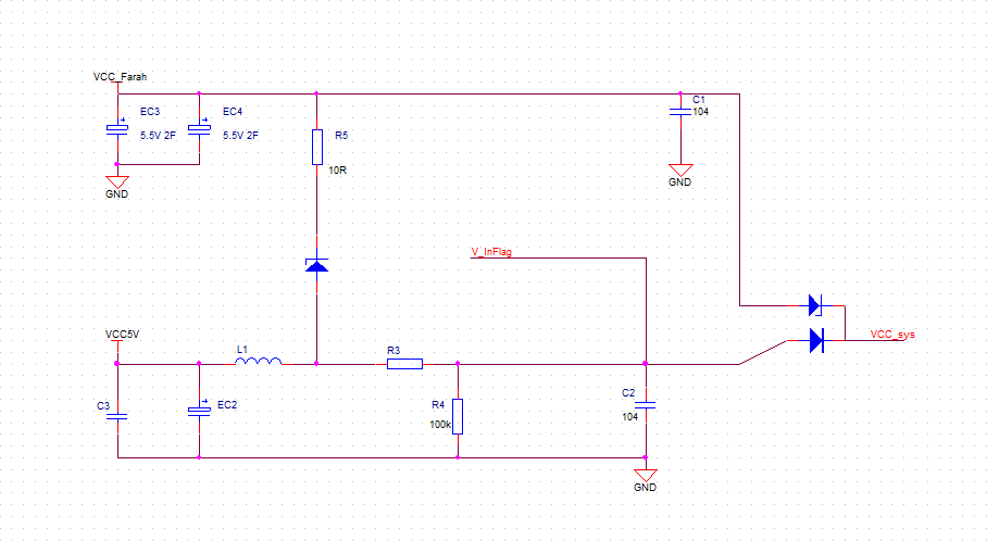
二、硬件原理图

其中:

VCC_Farah       法拉电容电压

VCC5V              是外部输入电源,即设备正常工作时的电源

V_InFlag            是输入电压检测信号

VCC_sys            是负载电源

 

posted on 2019-06-13 15:32  XYMOTION  阅读(299)  评论(0)    收藏  举报