会员
众包
新闻
博问
闪存
赞助商
HarmonyOS
Chat2DB
所有博客
当前博客
我的博客
我的园子
账号设置
会员中心
简洁模式
...
退出登录
注册
登录
wgdbk
博客园
首页
新随笔
联系
订阅
管理
2025年5月28日
Selenium 自动化测试实验报告
摘要: 《Selenium 自动化测试实验报告》 一、实验概述 1.1 实验目的 本次使用 Selenium 进行自动化测试的主要计划是: 搜索功能的有效性:验证用户能否在百度搜索框中输入关键词pycharm并成功搜索到相关结果 页面跳转的正确性:确认输入关键词并搜索后,浏览器能够正确跳转到搜索结果
阅读全文
posted @ 2025-05-28 13:18 πoπ
阅读(40)
评论(0)
推荐(0)
2025年5月7日
软件设计描述
摘要: 一、中医药经典案例分享平台数据库设计 数据库需求分析 先明确平台的功能和用户需求。 我们的平台主要面向大学生、中医药爱好者和从业者,核心功能是分享、浏览、收藏中医药经典案例。用户分为普通用户和管理员,普通用户需要注册登录、查看案例、发表评论、收藏案例;管理员要审核案例、管理用户信息。 所以需要的数据
阅读全文
posted @ 2025-05-07 13:06 πoπ
阅读(52)
评论(0)
推荐(0)
2025年4月30日
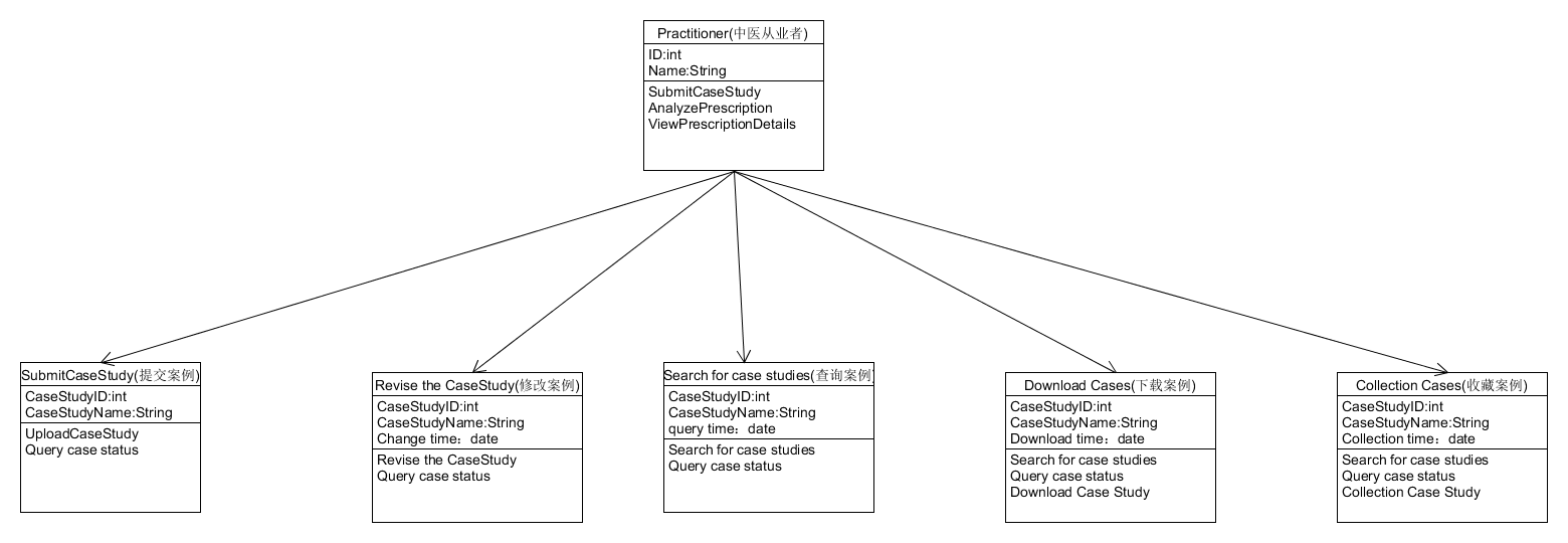
中医药平台-中医从业者类图
摘要: 
阅读全文
posted @ 2025-04-30 13:32 πoπ
阅读(11)
评论(0)
推荐(0)
2025年3月18日
可行性分析
摘要: 第1章 系统分析 1.1 可行性分析 中医经典方例分享平台作为传统医学与现代信息技术融合的创新载体,需从多维度验证其可行性。现从技术、经济、社会及法律四个层面展开分析。 1.1.1 技术可行性分析 本系统采用Spring Boot+MyBatis Plus+Vue前后端分离架构,具备以下技术优势:
阅读全文
posted @ 2025-03-18 16:02 πoπ
阅读(107)
评论(0)
推荐(0)
2025年3月12日
团队展示
摘要: 一、团队介绍 1.1 团队概况 1.1.1 博客展示链接: https://www.cnblogs.com/wgdbk/p/18767157 团队名称:说的都对 1.1.2 团队项目描述 基于spring boot框架的中医经典方例分享平台 1.1.3 队员风采 姓名:王刚 风格:乐观 擅长的技术:
阅读全文
posted @ 2025-03-12 12:53 πoπ
阅读(32)
评论(0)
推荐(0)
2025年3月11日
自我介绍
摘要: 1、自我介绍 我是王刚,学号:2245829014,爱好球类运动,研究一些稀奇古怪的东西,我最喜欢羽毛球。 2、阅读与思考 (1)回想一下你初入大学时对计算机专业的畅想 当初你是如何做出选择计算机专业的决定的? 答:兴趣爱好,觉得手搓代码很cool。 你认为过去两年中接触到的课程是否符合你对计算机专
阅读全文
posted @ 2025-03-11 16:32 πoπ
阅读(13)
评论(0)
推荐(1)
2025年3月5日
第一次作业
摘要: 学生成绩
阅读全文
posted @ 2025-03-05 14:52 πoπ
阅读(14)
评论(2)
推荐(0)
公告