控制流2(循环)
一、理解循环
循环就是重复一件相同的事很多次,甚至无数次,while和for循坏能帮我们简化问题
二、while循环语句
1、while是关键字
2、条件(求值为True或False的表达式)
3、冒号:
4、缩进while子句
spam = 0
if spam<5:
print('hello world')
spam+=1

spam = 0
while spam<5:
print('hello world')
spam+=1

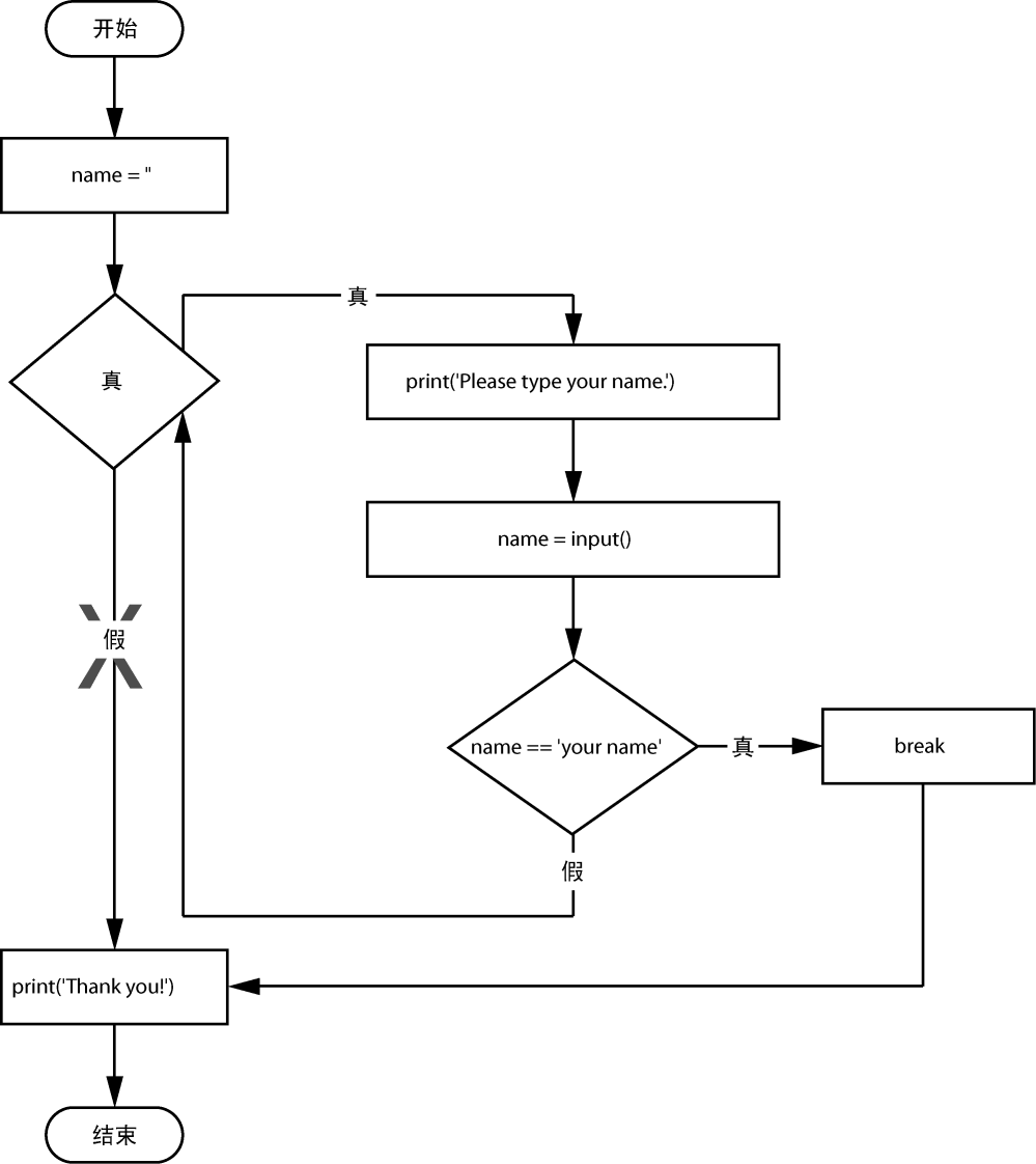
(1)break语句
终止while循环
while True:
print('Please type your name.')
name=input()
if name=='your name':
break
print('Thank you!')

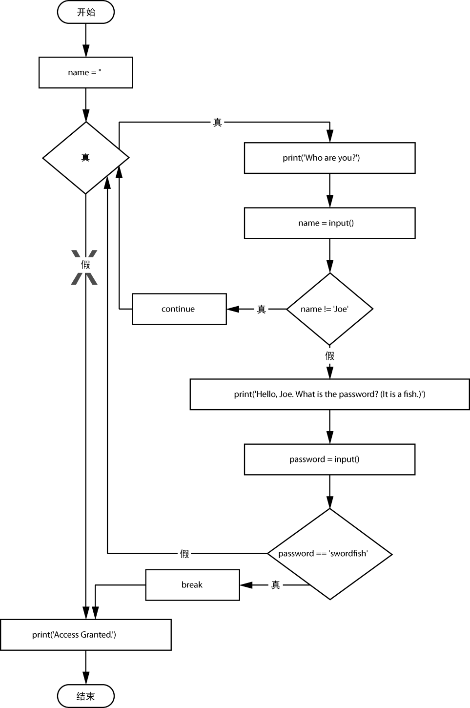
(2) continue语句
遇到continue语句跳回到循环开始处
while True:
print('who are you?')
name = input()
if name !='joe':
continue
print('hello,joe.What is the password?(It is a fish.)')
password = input()
if password =='swordfish':
break
print('Access granted.')

到这里我们在看之前我们写的一张图了解下雨做哪些事的程序
import time print('-'*25+'请问下雨吗?'+'-'*25) rain =input('请您输是否下雨(是或否):') if rain=='是': print('*'*5+'请问您有伞吗?'+'*'*5) san=input('请您输入是否有伞') if san=='有': print('您能外出!') elif san=='没有': while True: print('*'*5+'等一小会?'+'*'*5) time.sleep(5) print('*'*5+'这会还下雨?'+'*'*5) rain1 =input('请输入') if rain1=='没有': print('您能外出了!') break else: pass else: print('可以外出!')
三、for循环和range()函数
for循环就是让一件相同的事做固定次数
1、for为关键字
2、一个变量名
3、in关键字
4、调用range()函数,最多传入3个参数
5、缩进编写for子句
print('My name is')
for i in range(5):
print('Jimmy Five Times ('+str(i)+')')

案例:计算1到100的和
sum = 0 for i in range(101): sum = sum+i print(sum)
注意:range前两个参数是取值范围,第三是步长

浙公网安备 33010602011771号