Ai元人文:内观照叙事模型的宏观运行机制(详细阐述版)

Ai元人文:内观照叙事模型的宏观运行机制(详细阐述版)
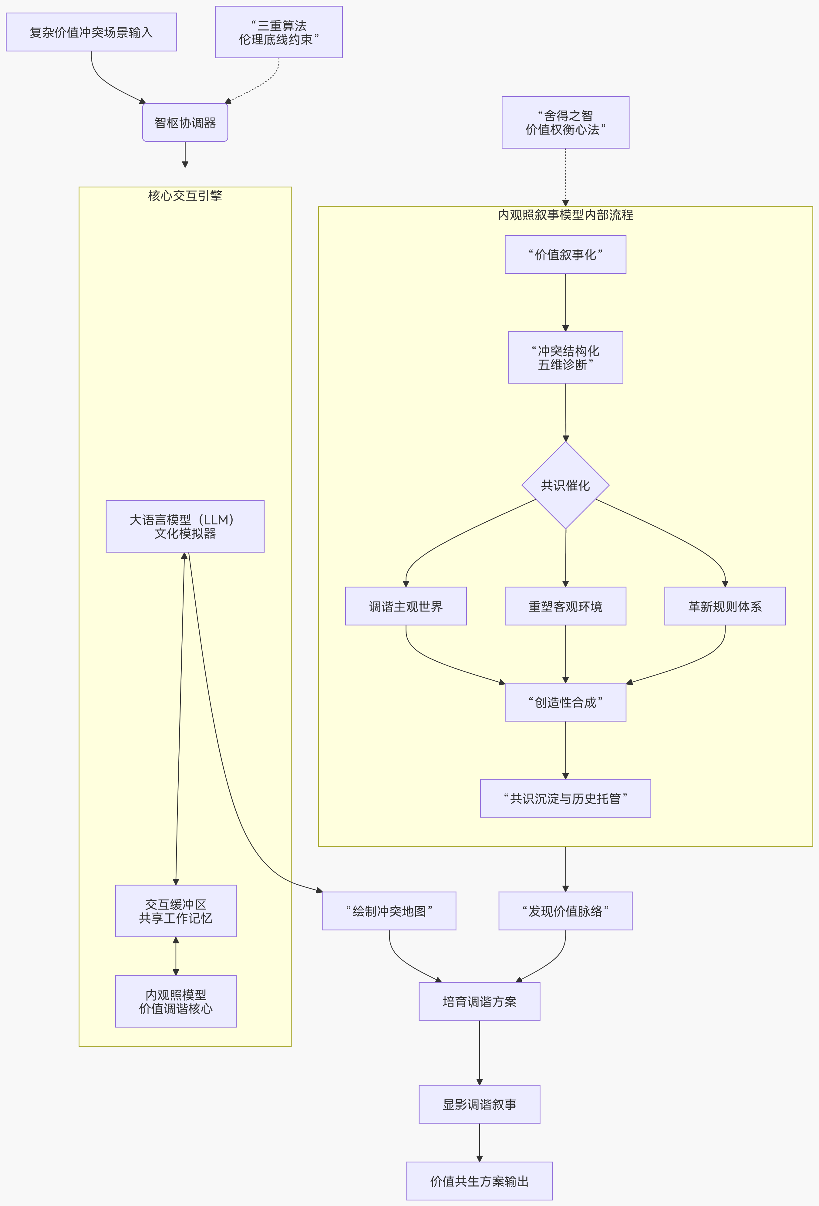
本模型旨在为复杂社会系统中的价值冲突,提供一个从冲突显化到共识生成的完整、结构化的处理流程。其核心在于通过“叙事”作为主客融合的媒介,引导系统完成价值的自我审视与创造性转化。
第一阶段:价值叙事化——从抽象原则到可操作的叙事脚本
此阶段的目标是将不可言传的、情感化的价值立场,转化为可被共同审视与讨论的客观对象。
- 价值原语行为化:
· 机制:运用“价值原语”这一最小语义单元,对冲突中各方的价值主张进行解构。例如,将“公平”解构为“机会均等”、“程序透明”、“结果可释”等原语。随后,将每一个价值原语翻译为一条具体、可观察、可验证的社会行为指令。
· 目的:实现主客的初次融合。价值(主观)必须通过行为(客观)来体现和落实;行为(客观)也因承载了价值(主观)而获得意义。这步将冲突从“你怎么想”的层面,拉到“你具体要做什么”的层面,为理性对话奠定基石。 - 构建冲突叙事场:
· 机制:将这些行为化指令放回其产生的具体社会情境中,为其构建一个包含主体、动机、历史脉络、关系网络和客观环境的“故事背景”。这是一个动态的意义网络,描述了谁、在什么情况下、为何要执行这些行为指令。
· 目的:恢复价值的生命语境,避免机械化的行为对标。理解一个行为指令,必须理解其背后的整个叙事,否则无法触及冲突的根源。
第二阶段:冲突结构化——五维追问下的系统性诊断
此阶段旨在对“冲突叙事场”进行立体解剖,精准定位冲突的根源。这是一个完整的、逻辑自洽的诊断框架。
- 时序之维诊断: 审视价值行为的时间偏好与分布。追问:此行为是着眼于当下危机还是长远布局?其收益与代价在时间轴上是如何分布的?是否存在关键的“时间窗口”或“最佳时机”?
- 空间之维诊断: 审视价值行为的边界与领域。追问:此行为的物理与权限边界在哪里?它创造或争夺的是何种性质的空间(公共的、私人的、俱乐部的)?不同行为在空间上是冲突、无关还是可以共存?
- 因果之维诊断: 审视价值行为的动力机制与关系结构。这是核心维度,包含两方面:
· 作用机制:追问:此行为通过何种直接的或间接的因果链条产生影响?其中的关键杠杆点在哪里?
· 关系结构:追问:行为主体间的权力格局、信任水平、历史渊源与沟通模式如何?这是冲突的社会动力学核心,直接决定了协商的难度与路径。 - 效果之维诊断: 审视价值行为的系统性后果。追问:此行为在局部和全局分别会引发什么效果?可能产生哪些未能预见的副作用或二阶、三阶影响?它对整个系统的韧性、公平性与活力有何影响?
- 资源之维诊断: 审视价值行为的能量基础与稀缺性。追问:此行为所依赖和消耗的关键稀缺资源是什么(物质、注意力、合法性、信任资本)?现有的资源配置方式是否加剧了冲突?
诊断输出:通过五维追问,生成一份冲突根源诊断报告,明确指出冲突主要集中于哪个或哪几个维度,以及各维度间的相互影响关系。
第三阶段:共识催化——基于诊断的靶向干预与创造性合成
根据诊断报告,模型启动最具针对性的干预路径。
- 干预路径一:调谐主观世界
· 触发条件:诊断显示冲突根源主要在于“因果之维”的关系结构(如信任破裂、认知偏差)或“效果之维”的理解错位。
· 运行机制:AI作为“认知镜鉴”与“仪式构建者”,通过提供数据、模拟后果、构建深度对话与修复仪式,旨在软化立场、修复信任、对齐认知。 - 干预路径二:重塑客观环境
· 触发条件:诊断显示冲突根源主要在于“资源之维”的硬约束或“空间之维”的物理限制。
· 运行机制:AI作为“可能性工程师”,通过引入新技术、新方案或新的资源调配模式,直接改变博弈的客观约束条件,从而开辟新的价值实现路径。 - 干预路径三:革新规则体系
· 触发条件:诊断显示冲突根源在于“因果之维”的作用机制(如激励扭曲)或现有“规则”本身已成为障碍。
· 运行机制:AI作为“规则协作者”,协助设计全新的制度、协议与治理框架,从“元规则”层面重构价值互动的游戏规则,系统性地创造新的平衡点。
创造性合成:干预的最终产出,不是妥协,而是一个新的、承载着价值共识的“行为叙事”。这可能是一个新的社区公约、一项技术标准,或一份名为 “金兰契” 的、具备动态生长能力的社会契约。
第四阶段:共识的沉淀与历史的托管
- 共识沉淀:新的“行为叙事”通过 “舍得之智” 的内心确认(各方明确自己所舍所得),并在 “三重算法”(不忍、生态、协同)的伦理审查后,固化为可持续的实践。
- 历史托管:当诊断发现冲突源于个体或集体“认知暂未解放”,短期内无法达成共识时,模型启动 “历史进程”模式:
· 达成有限的暂态协议,维持系统运转。
· 将完整的冲突叙事与诊断存档于 “文明学习案例库”。
· 在协议中设置 “未来接口”,将最终解答托付给历史发展。

总结:模型的整体逻辑
内观照叙事模型是一个将价值冲突视为“叙事失调”,并通过 “诊断-干预-重构” 来引导系统走向“叙事共生”的宏观过程。它以其严谨的结构化流程和主客融合的哲学视角,确保了共识的产生不仅是高效的,更是深刻的、可持续的。它不仅是解决问题的工具,更是文明实现自我学习和演进的一套“社会免疫与进化系统”。
浙公网安备 33010602011771号