合宙Air700EAQ硬件设计手册——应用接口2
Air700EAQ是一款基于移芯EC716E平台设计的LTE Cat 1无线通信模组。
支持亚洲FDD-LTE的4G远距离无线传 输技术。
以极小封装,极高性价比,满足IoT行业的数传应用需求。
例如共享应用场景,定位器场景,DTU数 传场景等。
在上文我们介绍了合宙Air700EAQ的应用接口,包括:管脚描述,电源供电,开关机,串口等内容;
本文我们将继续介绍合宙Air700EAQ应用接口的剩余内容:USB接口,I2C,功能管脚,省电功能等。
2.6 USB接口
Air700EAQ 的 USB 符合 USB2.0 规范,支持高速(480Mbps)、全速(12Mbps)模式和低速 (1.2Mbps)模式。
USB 接口可用于 AT 命令传送,数据传输,软件调试和软件升级。
USB 管脚定义:

USB接口参考设计电路如下:

注意事项如下:
-
USB 走线需要严格按照差分线控制,做到平行和等长;
-
USB 走线的阻抗需要控制到差分 90 欧姆;
-
需要尽可能的减少 USB 走线的 stubs,减少信号反射;USB 信号的测试点最好直接放在走线上以 减少 stub;
-
尽可能的减少 USB 走线的过孔数量;
-
在靠近 USB 连接器或者测试点的地方添加 TVS 保护管,由于 USB 的速率较高,需要注意 TVS 管 的选型,保证选用的 TVS 保护管的寄生电容小于 1pF
-
VBUS 作为 USB 插入唤醒作用,并不直接参与 USB 插入检测,非必须,在不需要 USB 插入唤醒的 场景也可以不接。
2.7 USB 下载模式

Air700EAQ 模块进入 USB 下载模式:
-
在开机之前,把 BOOT 上拉到 VDD_EXT
-
给模块上电,POWKEY 拉低,开机
-
成功进入下载模式后,PC 端会虚拟出单个串口。
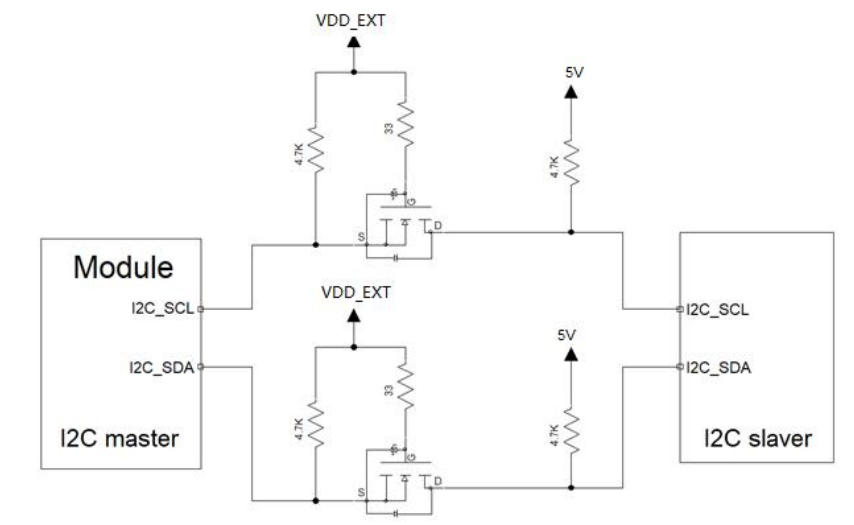
2.8 I2C

Air700EAQ 可支持两路 I2C 接口:
兼容 Philips I2C 标准协议
支持 Fast mode (400Kbps)和 Slow mode(100Kbps)
只支持 master 模式,不支持 slaver 模式 可通过软件来配置内部的上拉电阻,1.8K 或者 20K
理论上最多可支持 127 个从设备
I2C 的参考电路如 下:

Air700EAQ 的 I2C 接口电压固定 1.8V,能够满足大部分外设的直接需求。
但是如果要和 5V 或者以上 电平的外设通信,
那就必须要加电平转换电路:

电平转换用的 NMOS 管必须选用结电容小于 50pF 的型号,
推荐型号如下:

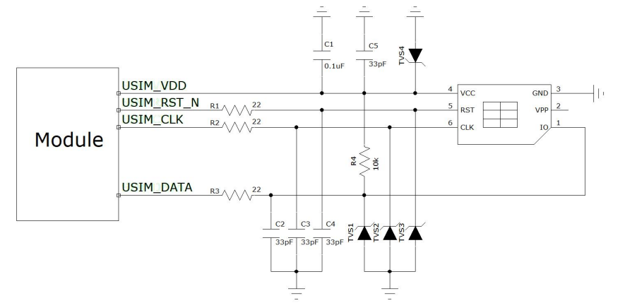
2.9 SIM 卡接口
Air700EAQ 支持 1 路 SIM 卡接口,支持 ETSI 和 IMT-2000 卡规范,支持 1.8V 和 3.0V USIM 卡。
下表介绍了 SIM 接口的管脚定义:

2.9. 1. SIM 接口参考电路
下图是 SIM 接口的参考电路,使用 6pin 的 SIM 卡座

在SIM卡接口的电路设计中,为了确保SIM卡的良好的功能性能和不被损坏,
在电路设计中建议遵循以下设计 原则:
-
SIM卡座与模块距离摆件不能太远,越近越好,尽量保证SIM卡信号线布线不超过20cm。
-
SIM卡信号线布线远离RF线和VBAT电源线。
-
为了防止可能存在的USIM_CLK信号对USIM_DATA信号的串扰,两者布线不要太靠近,在两条走线之间增 加地屏蔽。且对USIM_RST_N信号也需要地保护。
-
为了保证良好的ESD保护,建议加TVS管,并靠近SIM卡座摆放。选择的ESD器件寄生电容不大于50pF。在 模块和SIM卡之间也可以串联22欧姆的电阻用以抑制杂散EMI,增强ESD防护。SIM卡的外围电路必须尽量 靠近SIM卡座。
2.10. 功能管脚
2.10.1. MAIN_RI

MAIN_RI 信号动作:

如果模块用作主叫方,MAIN_RI 会保持高电平,收到 URC 信息或者短信时除外。
而模块用作被叫方时,MAIN_RI 的时序如下所示:

数据呼叫时模块用作被叫方 MAIN_RI 时序:

模块主叫时 MAIN_RI 时序:

收到 URC 信息或者短信时 MAIN_RI时序:

2.10.2. MAIN_DTR

模块支持两种睡眠模式:
睡眠模式 1:发送 AT+CSCLK=1,通过 MAIN_DTR 管脚电平控制模块是否进入睡眠
睡眠模式 2:发送 AT+CSCLK=2,模块在串口空闲一段时间后自动进入睡眠
具体参阅 2.20.2 睡眠模式
2.10.3. 状态指示灯
Air700EAQ 用一个管脚来指示开机状态,用两个管脚信号来指示网络的状态。
如下两表分别描述了管脚定义和不同网络状态下的逻辑电平变化.
网络指示管脚定义:

指示网络管脚的工作状态:

指示灯参考电路如下图所示:

2.11. 省电功能
根据系统需求,有两种方式可以使模块进入到低功耗的状态。
对于AT版本使用“AT+CFUN”命令可以使模块 进入最少功能状态。
2.11.1. 最少功能模式/飞行模式
最少功能模式可以将模块功能减少到最小程度,此模式可以通过发送“AT+CFUN=”命令来设置。
参数可以选择 0,1,4。
0:最少功能(关闭RF和SIM卡);
1:全功能(默认);
4:关闭RF发送和接收功能;
如果使用“AT+CFUN=0”将模块设置为最少功能模式,射频部分和 SIM 卡部分的功能将会关闭。而串口依然 有效,但是与射频部分以及 SIM 卡部分相关的 AT 命令则不可用。
如果使用“AT+CFUN=4”设置模块,RF部分功能将会关闭,而串口依然有效。所有与RF部分相关的AT命令不 可用。
模块通过“AT+CFUN=0”或者“AT+CFUN=4”设置以后,可以通过“AT+CFUN=1”命令设置返回到全功能状态。
2.11.2. 睡眠模式(慢时钟模式)
2.11.2.1 串口应用
串口应用下支持两种睡眠模式:
睡眠模式 1:通过 MAIN_DTR 管脚电平控制模块是否进入睡眠
睡眠模式 2:模块在串口空闲一段时间后自动进入睡眠
(1)睡眠模式 1
开启条件:
发送 AT 指令 AT+CSCLK=1
模块进入睡眠:
控制 MAIN_DTR 脚拉高,模块会进入睡眠模式 1
模块退出睡眠: 拉低 MAIN_DTR 脚 50ms 以上,模块会退出睡眠模式可以接受 AT 指令
模块在睡眠模式 1 时的软件功能:
不响应 AT 指令,但是收到数据/短信/来电会有 URC 上报
HOST 睡眠时,模块收到数据/短信/来电如何唤醒 HOST:
MAIN_RI 信号
(2)睡眠模式 2
开启条件:
发送 AT 指令 AT+CSLCK=2
模块进入睡眠:
串口空闲超过 AT+WAKETIM 配置的时间(默认 5s),模块自动进入睡眠模式 2
模块退出睡眠:
串口连续发送 AT 直到模块回应时即退出睡眠模式 2
注意此模式下不响应 MAIN_DTR 管脚动作
模块在睡眠模式 2 时的软件功能:
不响应 AT 指令,但是收到数据/短信/来电会有 URC 上报
HOST 睡眠时,模块收到数据/短信/来电如何唤醒 HOST:
MAIN_RI 信号
2.11.2.2 USB 应用
开启条件:
USB HOST 必须支持 USB suspend/resume
模块进入睡眠:
HOST 发起 USB suspend
模块退出睡眠:
HOST 发起 USB resume
HOST 睡眠时,模块收到数据/短信/来电如何唤醒 HOST:
MAIN_RI 信号
2.12. 模式切换汇总
模式切换汇总:

好了,到这里,关于合宙Air700EAQ的硬件设计的应用接口部分就介绍结束了。
下篇我们接着介绍Air700EAQ的硬件设计的射频接口,电气特性,结构规格等硬件内容。
完整资料获取: http://www.openluat.com
未完待续。。。



浙公网安备 33010602011771号