合宙Air700EAQ硬件设计手册——应用接口1
Air700EAQ是一款基于移芯EC716E平台设计的LTE Cat 1无线通信模组。
支持亚洲FDD-LTE的4G远距离无线传 输技术。
以极小封装,极高性价比,满足IoT行业的数传应用需求。
例如共享应用场景,定位器场景,DTU数 传场景等。
本文将主要介绍合宙Air700ECQ的硬件设计中的应用接口部分。
一、主要性能
Air700EAQ模块功能框图:

模块型号列表:

模块主要性能 :


二、应用接口
模块采用LGA封装,50个SMT焊盘管脚,
以下章节将详细阐述Air700EAQ各接口的功能
2.1. 管脚描述



模数转换 ADC 接口


*注:
- 二次开发 GPIO 复用功能详见对应《_GPIO_table》
2.LDOAON 为芯片内部部分 GPIO 供电电源,由此电源供电的 IO 口休眠状态下能够保持。
3.所有 GPIO 和 wakeuppad 都支持双边沿中断; 可以复用为 wakeup 的 io,休眠以及唤醒状态下都能使用; 其余 io 唤醒状态下可用,休眠状态下不能使用; wakeup io 可以唤醒休眠,其余 GPIO 都不可以。
- EC716 使用 3.3V IO 方案,
必要说明: 芯片设计限制,原则上不可以用 3.3V IO,
如果使用 3.3V IO 或者外部接了 3.3V 的外设(包括但不限于 MCU,传感器等等),可能会导致关机状态下,VBAT 上电压在 1.8V~3V 的不稳定状态,在需要开机的时候无法开机。
所以使用 3.3V IO 的前提是必须保证芯片在关机状态下,VBAT 电压小于 1.8V,或者大于 3V。
使用 3.3V IO 情况 下,原理图必须提供我司审核!!!!!!
详细说明参考链接:https://e3zt58hesn.feishu.cn/docx/Gs5Udj9H6ohtfoxqp0uceCunnfp

2.2. 工作模式
下表简要的叙述了接下来几章提到的各种工作模式。

注意:
当模块进入休眠模式或深度休眠模式后,部分 GPIO 会处于掉电关闭状态,掉电 IO 口均无法响应中 断,无法唤醒模块退出休眠模式。
模块进入休眠状态后只能通过以下管脚中断唤醒退出休眠模式。

2.3. 电源供电

2.3.1. 模块电源工作特性
在模块应用设计中,电源设计是很重要的一部分。由于LTE射频工作时最大峰值电流高达1.5A,在最大发 射功率时会有约700mA的持续工作电流,电源必须能够提供足够的电流,不然有可能会引起供电电压的跌落甚 至模块直接掉电重启。
2.3.2. 减小电压跌落
模块电源VBAT电压输入范围为3.3V~4.3V,但是模块在射频发射时通常会在VBAT电源上产生电源电压跌落 现象,这是由于电源或者走线路径上的阻抗导致,一般难以避免。因此在设计上要特别注意模块的电源设计, 在VBAT输入端,建议并联一个低ESR(ESR=0.7Ω)的100uF的钽电容,以及100nF、33pF、10pF滤波电容,
VBAT输入端参考电路如下图所示。

并且建议VBAT的PCB走线尽量短且足够宽,减小VBAT走线的等效阻抗,确保在最大 发射功率时大电流下不会产生太大的电压跌落。建议VBAT走线宽度不少于1mm,并且走线越长,线宽越宽。
2.3.3. 供电参考电路
电源设计对模块的供电至关重要,必须选择能够提供至少1A电流能力的电源。若输入电压跟模块的供电 电压的压差小于2V,建议选择LDO作为供电电源。
若输入输出之间存在的压差大于2V,则推荐使用开关电源转 换器以提高电源转换效率。
LDO供电: 下图是5V供电的参考设计,采用了Micrel公司的LDO,型号为MIC29302WU。它的输出电压是4.16V,负载 电流峰值到3A。为确保输出电源的稳定,建议在输出端预留一个稳压管,并且靠近模块VBAT管脚摆放。建议 选择反向击穿电压为5.1V,耗散功率为1W以上的稳压管。
供电输入参考设计:

DC-DC 供电:
下图是 DC-DC 开关电源的参考设计,采用的是杰华特公司的 JW5359M 开关电源芯片,它的最大输出电流 是 2A,输入电压范围 3.7V~18V。
注意 :C25 的选型要根据输入电压来选择合适的耐压值。
DCDC 供电输入参考设计:

2.4. 开关机
2.4.1. 开机

在VBAT供电后,可以通过如下两种方式来触发Air700EAQ开机:
-
按键开机: PWRKEY管脚通过轻触按键连接到地,按键按下1秒以上实现开机。
-
上电开机:将PWRKEY管脚直接短接到地,VBAT上电后就可以实现开机。
2.4.1.1 PWRKEY 管脚开机
VBAT上电后,可以通过PWRKEY管脚启动模块,把PWRKEY管脚拉低1秒以上之后模块会进入开机流程,软 件会检测VBAT管脚电压,
若VBAT管脚电压大于软件设置的开机电压(3.3V),会继续开机动作直至系统开机 完成;
否则,会停止执行开机动作,系统会关机,开机成功后PWRKEY管脚可以释放。
可以通过检测 VDD_EXT 管脚的电平来判别模块是否开机。
推荐使用开集驱动电路来控制PWRKEY管脚。
下图为参考电路 :

另一种控制PWRKEY管脚的方法是直接使用一个按钮开关。
按钮附近需放置一个TVS管用以ESD保护。
下图 为参考电路:
按键开机参考电路

2.4.1.2 上电开机
将模块的 PWRKEY 直接接地可以实现上电自动开机功能。
需要注意,在上电开机模式下,将无法关机, 只要 VBAT 管脚的电压大于开机电压即使软件调用关机接口,模块仍然会再开机起来。
另外,在此模式下,要 想成功开机起来 VBAT 管脚电压仍然要大于软件设定的开机电压值(3.3V),如果不满足,模块会关闭,就会 出现反复开关机的情况。
对于用电池供电的应用场景不建议用 PWRKEY 接地的上电自动开机方式。
2.4.2. 关机
以下的方式可以关闭模块:
正常关机:使用PWRKEY管脚关机
正常关机:通过AT指令AT+CPOWD关机
低压自动关机:模块检测到低电压时关机,可以通过AT指令 AT+CBC 来设置低电压的门限值;
2.4.2.1 PWRKEY 管脚关机
PWRKEY 管脚拉低 1.5s 以上时间,模块会执行关机动作。
关机过程中,模块需要注销网络,注销时间与当前网络状态有关,经测定用时约2s~12s,
因此建议延长 12s后再进行断电或重启,以确保在完全断电之前让软件保存好重要数据。
时序图如下 :

2.4.2.2 低电压自动关机
模块在运行状态时当 VBAT 管脚电压低于软件设定的关机电压时(默认设置 3.3V),软件会执行关机动作 关闭模块,以防低电压状态下运行出现各种异常。
2.4.3 复位

RESET_N 引脚可用于使模块复位。
拉低 RESET_N 引脚 100ms 以上可使模块复位。 RESET_N 信号对干 扰比较敏感, 因此建议在模块接口板上的走线应尽量的短,且需包地处理。
参考电路:

注意: 1. 复位功能建议仅在 AT+CPOWD 和 PWRKEY关机失败后使用。
2.5. 串口
模块提供了三个通用异步收发器:主串口 MAIN_UART、AUX_UART、DBG_UART
2.5.1. MAIN_UART
MAIN_UART 管脚定义:

主串口 MAIN_UART 用来进行 AT 指令通讯。
MAIN_UART 支持固定波特率, 不支持自适应波特率 MAIN_UART 在休眠状态下保持的功能,
能够唤醒模块 MAIN_UART 的特点如下:
8个数据位,无奇偶校验,一个停止位。
用以AT命令传送,数传等。
支持波特率如下:600,1200,2400,4800,14400,9600,19200,38400,57600,115200,230400,460800,921600bps
注意: MAIN_UART 在开机过程中短时会输出固定调试信息
2.5.2. AUX_UART
AUX_UART 管脚定义 :

AUX_UART为辅助串口,不支持AT指令交互,用于某些外设通信,如对接GNSS定位模块等。
AUX_UART休眠后会关闭,无法通过给AUX_UART发送数据进行唤醒。
2.5.3. DBG_UART
DBG_UART 管脚定义:

注意:
DBG_UART 用来软件调试时输出 AP trace,建议预留测试点。
DBG_UART 在开机过程中短时会输出固定调试信息。
DBG_TX、DBG_RX 默认功能为系统底层日志口,进行模块硬件设计时,在剩余功能引脚充足的前提 下,避免使用 DBG_TX 和 DBG_RX。
如果将此引脚复用为其他功能,则无法从 DBG_TX 和 DBG_RX 抓取系统日志。
在某些场景下,如果模块出现异常,无法抓到问题日志,只能通过硬件改版,引出 DBG_TX、 DBG_RX,抓取日志再进行分析。
包括但不限于以下两种场景:
1、低功耗场景:
在低功耗场景下,USB 无法使用,只能通过 DBG_TX、DBG_RX 来抓取日志。
2、非低功耗场景:
模块接入 USB 时,工作正常,未接入 USB 时,工作异常的情况,只能通过 DBG_TX、DBG_RX 来抓取 日志。
3.5.4. 串口连接方式
串口的连接方式较为灵活,如下是三种常用的连接方式。
三线制的串口请参考如下的连接方式:

3.5.5. 串口电压转换
Air700EAQ 模块的串口电平为 1.8V,能够满足大部分外设,主控的串口直接需求,
但是如果要和 5V 或者以上的 MCU 或其他串口外设通信,那就必须要加电平转换电路.
电平转换参考电路如下:

注意:
如果低功耗需求上拉不能用vdd-ext,要用agpio或者外部ldo做上拉
此电平转换电路不适用波特率高于460800 bps的应用。
D2 必须选用低导通压降的肖特基二极管。
肖特基二极管以及 NPN 三极管的推荐型号如下:

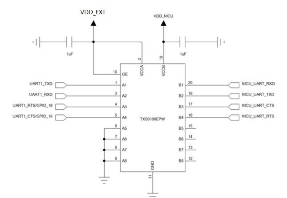
对于波特率高于 460800bps 的应用,可以通过外加电平转换芯片来实现电压转换。
参考电路如下:

此电路采用的是电平转换芯片是 TI 的 TXS0108E, 8 位双向电压电平转换器,
适用于漏极开路和推挽 应用,
最大支持速率:
推挽:110Mbps
开漏:1.2Mbps
由于篇幅原因,本文咱介绍至串口部分,其余USB接口,SIM卡接口,功能管脚。射频接口,电气特性,结构规格等内容,将在下文介绍。
未完待续。。。
完整资料获取请点击: www.openluat.com



浙公网安备 33010602011771号