刘之萌软件工程概论第四次作业
一、理论学习
(1)慕课学习,完成第五章视频学习

(2)学习《构建之法》第11章 软件设计与实现
结合老师上课的讲解,温故了软件开发过程,结合大作业,对规范的软件开发流程有了更深的理解。
二、实践学习。
根据我们项目组的时间节点规划,按计划推进工作:

本周主要完成工作:
完成项目需求分析和界面设计:
(1)用例图:

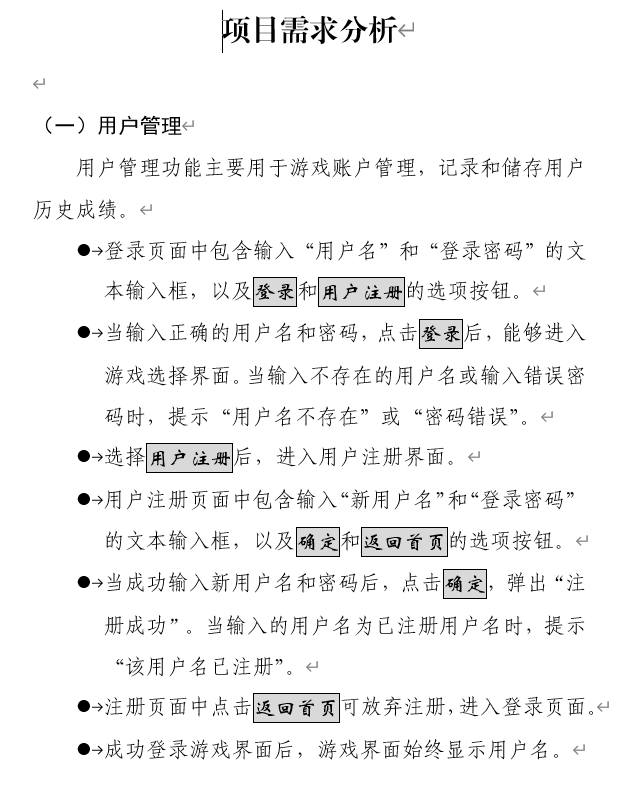
(2)用户管理和积分排名模块的文本说明:


(3)界面设计:(部分展示如下)




一、理论学习
(1)慕课学习,完成第五章视频学习

(2)学习《构建之法》第11章 软件设计与实现
结合老师上课的讲解,温故了软件开发过程,结合大作业,对规范的软件开发流程有了更深的理解。
二、实践学习。
根据我们项目组的时间节点规划,按计划推进工作:

本周主要完成工作:
完成项目需求分析和界面设计:
(1)用例图:

(2)用户管理和积分排名模块的文本说明:


(3)界面设计:(部分展示如下)



