会员
周边
新闻
博问
闪存
众包
赞助商
Chat2DB
所有博客
当前博客
我的博客
我的园子
账号设置
会员中心
简洁模式
...
退出登录
注册
登录
Lv.的博客
Avatarx
此博客专攻计算机语言。
博客园
首页
新随笔
联系
管理
订阅
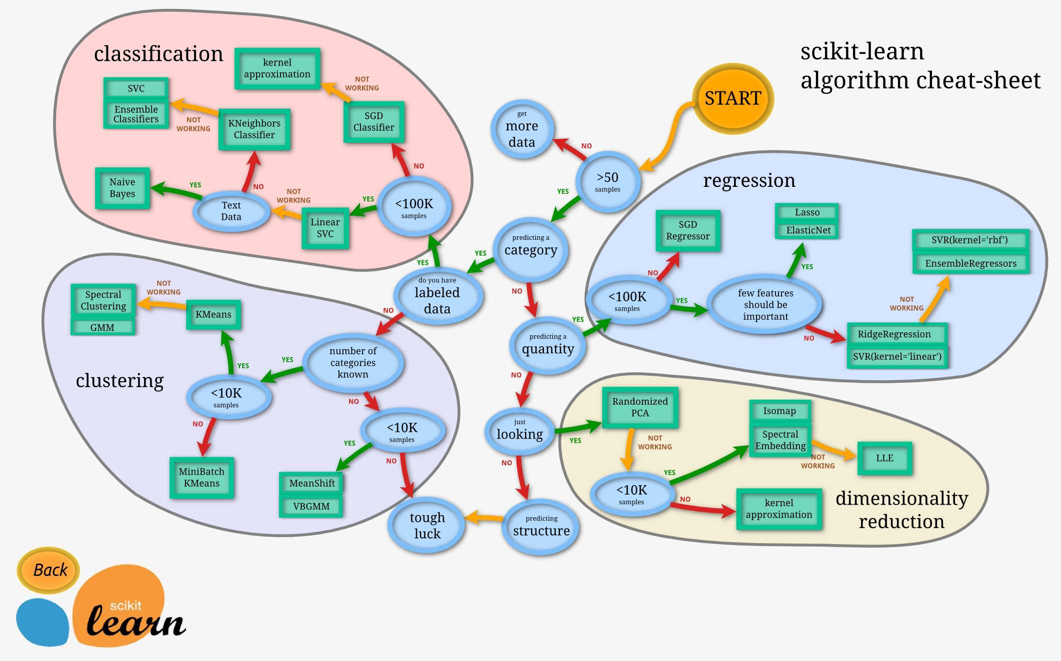
机器学习算法选择
posted @
2019-09-06 14:33
Avatarx
阅读(
135
) 评论(
0
)
收藏
举报
刷新页面
返回顶部
公告