会员
众包
新闻
博问
闪存
赞助商
HarmonyOS
Chat2DB
所有博客
当前博客
我的博客
我的园子
账号设置
会员中心
简洁模式
...
退出登录
注册
登录
lizixx
博客园
首页
新随笔
联系
订阅
管理
1
2
下一页
2025年5月29日
《Selenium 自动化测试实验报告》
摘要: ** 《Selenium 自动化测试实验报告》** 一、实验概述 1.1 实验目标 本次实验旨在通过 Selenium 工具实现 Web 应用自动化测试,核心目标包括:验证百度搜索模块功能的正确性、提升测试执行效率、检测潜在的 UI 界面缺陷,以及掌握自动化测试脚本的开发与调试流程。 1.2 实验环
阅读全文
posted @ 2025-05-29 17:05 举个栗子。。
阅读(43)
评论(0)
推荐(0)
2025年5月21日
无障碍导航系统界面实现及介绍(第五组)
摘要: 无障碍导航系统界面实现及介绍 1. 视障用户功能界面实现 1.1 实时障碍物检测界面 在此界面中视障用户能够实现实时障碍物检测与预警功能。通过点击首页顶部红色圆形按钮(标注 “启动检测”)进入检测界面。界面自动激活手机摄像头,调用 YOLOv5s 轻量模型实时识别障碍物(如台阶、井盖、临时堆放物),
阅读全文
posted @ 2025-05-21 13:10 举个栗子。。
阅读(90)
评论(0)
推荐(0)
2025年5月20日
无障碍导航系统网站界面
摘要: 
阅读全文
posted @ 2025-05-20 17:10 举个栗子。。
阅读(10)
评论(0)
推荐(0)
2025年5月7日
第五组软件设计描述
摘要: 一、无障碍导航系统的数据库设计流程 数据库需求分析 以无障碍导航系统的核心功能为目标,明确数据需求: 用户数据:残障类型(视觉障碍/肢体障碍)、偏好设置(语音播报/震动提醒)、历史路径记录。 地图数据:无障碍设施(盲道、斜坡、电梯)的坐标与属性,动态障碍物(施工区域)的实时状态。 路径数据:基于无障
阅读全文
posted @ 2025-05-07 12:57 举个栗子。。
阅读(46)
评论(0)
推荐(0)
2025年4月30日
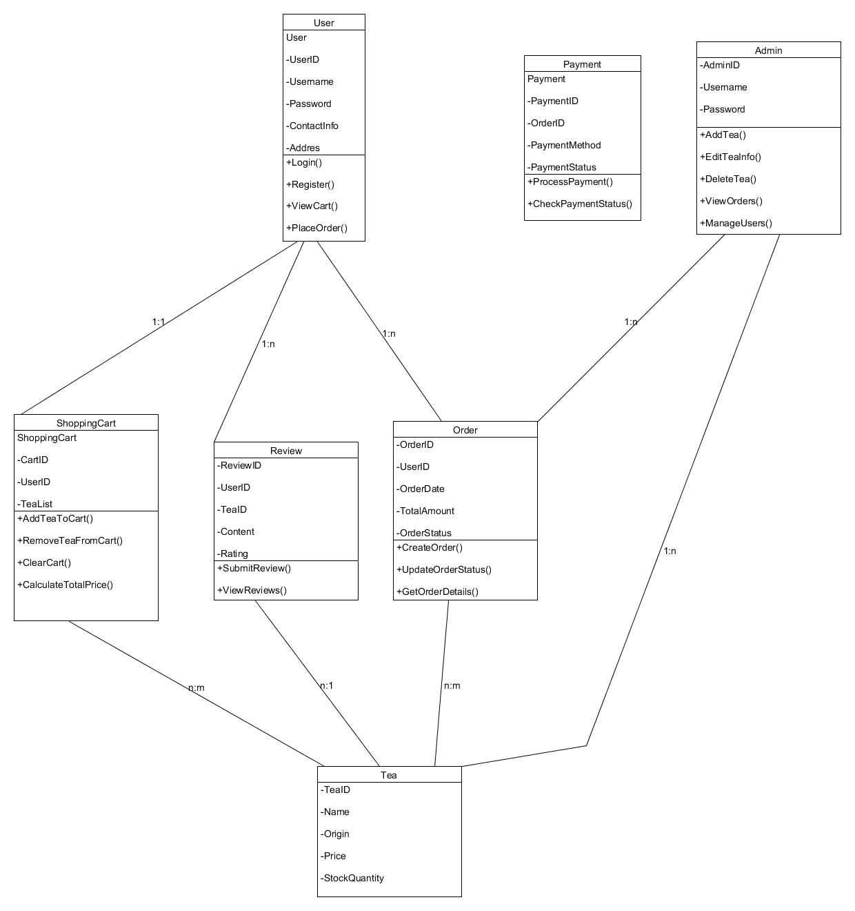
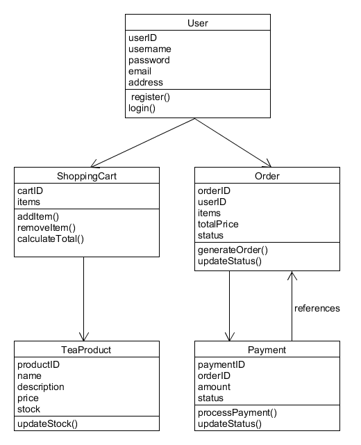
第一组面向对象信分析与设计类图
摘要:  
阅读全文
posted @ 2025-04-30 13:39 举个栗子。。
阅读(21)
评论(0)
推荐(0)
2025年4月1日
需求分析(第五组)
摘要: 一、项目背景 随着我国《"十四五" 残疾人保障和发展规划》的深入推进,信息无障碍建设成为社会关注的焦点。根据中国残联统计数据,我国现有视障人士 1700 万,其中高校在读视障学生数量逐年递增。当前视障群体在校园场景中面临三大核心痛点:动态障碍物检测缺失(如施工路段、临时堆放物)、无障碍导航模式手动切
阅读全文
posted @ 2025-04-01 17:26 举个栗子。。
阅读(111)
评论(0)
推荐(0)
2025年3月26日
系统结构图
摘要: 总体结构 最上方的大矩形框写 “无障碍导航助手系统” ,从这个大框向下引出两条线,分别连接 “系统分析模块” 和 “系统功能模块”(假设还有后续功能模块相关内容,这里先以分析模块为重点绘制)。 系统分析模块 可行性分析:画一个矩形框标注 “可行性分析” ,从它向下引出四条线,分别连接四个子矩形框,标
阅读全文
posted @ 2025-03-26 12:25 举个栗子。。
阅读(132)
评论(0)
推荐(0)
2025年3月13日
可行性分析(第五组)
摘要: 目录 第1章 系统分析 1.1 可行性分析 1.1.1 技术可行性分析 1.1.2 经济可行性分析 1.1.3 社会可行性分析 1.1.4 法律可行性分析 1.2 系统流程分析 1.2.1 系统开发总流程 1.2.2 登录流程 1.2.3 系统操作流程 1.2.4 系统性能分析 第1章 可行性分析
阅读全文
posted @ 2025-03-13 17:34 举个栗子。。
阅读(109)
评论(0)
推荐(1)
2025年3月12日
第五组团队展示(组长)
摘要: 一、团队介绍 1.1 团队概况 1.1.1 博客展示链接 说的都队,https://www.cnblogs.com/lizixx/p/18765560 1.1.2 团队项目描述 开发轻量级无障碍导航助手,基于手机摄像头实现障碍物检测(OpenCV+轻量化模型),结合高德地图API生成无障碍路径。通过
阅读全文
posted @ 2025-03-12 12:54 举个栗子。。
阅读(36)
评论(0)
推荐(0)
2025年3月11日
自我介绍与思考
摘要: 1、自我介绍 我是李潇潇,学号:2245829037,爱好打羽毛球,跳舞,我最喜欢跳舞,我的座右铭是生而自由,爱而无畏 2、阅读与思考 (1)回想一下你初入大学时对计算机专业的畅想 当初你是如何做出选择计算机专业的决定的? 答:报考时并没有特别感兴趣的专业,录取到计算机专业后,秉持着既来之则安之的想
阅读全文
posted @ 2025-03-11 16:40 举个栗子。。
阅读(20)
评论(0)
推荐(1)
1
2
下一页
公告