SMMU学习这一篇就够了
前言
最近朋友圈、微信群(ARM-Trustzone-TEE-AT)掀起一阵学习SMMU的热潮,作为一名安全领域的渣渣 ,势必要蹭一蹭这个“热点”,也学习一下吧,反正早晚都要学,因为它和安全的关系还是比较大的。学习是一件长期的过程,本文就先简单理一下概念吧。
1、SMMU总结
1.1、SMMU的timeline

1.2、SMMU的简介
SMMU的全称是System Memory Management Units, 它属于Arm的System IP, 主要给其他Master来使用,其连页表格式和Core MMU是一样的,理论上可以让Core的MMU和SMMU使用同一套页表.
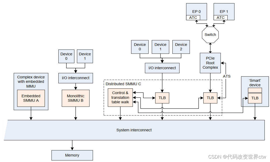
那么SMMU都是用在哪些地方呢?*以下展示了一个usecase,来自arm官方博客(February 17, 2014),也是比较早期的一个Sample case

1.3、为什么要使用SMMU?
- 访问非连续的地址
现在系统中很少再预留连续的memory,如果Master需要很多memory,可以通过SMMU把一些非连续的PA映射到连续的VA,例如给DMA,VPU,DPU使用。
- 32位转换成64位
现在很多系统是64位的,但是有些Master还是32位的,只能访问低4GB空间,如果访问更大的地址空间需要软硬件参与交换memory,实现起来比较复杂,也可以通过SMMU来解决,Master发出来的32位的地址,通过SMMU转换成64位,就很容易访问高地址空间。
- 限制Master的访问空间
Master理论上可以访问所有的地址空间,可以通过SMMU来对Master的访问进行过滤,只让Master访问受限的区域,那这个区域也可以通过CPU对SMMU建立页表时动态控制。
- 用户态驱动
现在我们也看到很多系统把设备驱动做在用户态,调用驱动时不需要在切换到内核态,但是存在一些安全隐患,就是用户态直接控制驱动,有可能访问到内核空间,这种情况下也可以用SMMU来实现限制设备的访问空间
- 设备虚拟化
例如设备虚拟化有多种方式,Emulate,Para-virtualized,以及Pass-through,用SMMU可以实现Pass though,这样无论是性能,还是软件的改动都是比较小的。
- 一些不支持TrustZone的Master,可以利用SMMU支持Trustzone
2. SMMU原理解读
2.1. SMMU的使用模型
SMMU全称System Memory Management Unit,其实SMMU和MMU具有同样的作用,区别是供给Master使用,同样提供页表转换工作,Master可通过页表转换访问物理地址,达到Master一样使用虚拟地址

官方给出的示例图如下所示:

示例图2:

2.2. SMMU的硬件原理图
学过MMU的人都知道,MMU是由 TLB + Address Translation, 那么对于SMMU呢?
它是由TBU + TCU组成,其中TBU中含有TLB, TCU缓存地址翻译。
DTI则是SMMU内部的连接总线的协议。
(TCU(Translation Context Unit)和TBU(Translation Buffer Unit)是SMMU(System Memory Management Unit)中的关键组件。TCU用于管理地址空间的上下文信息,确保不同的虚拟地址可以正确映射到物理地址。TBU则负责缓存这些映射信息,提升地址转换的效率。两者协同工作,TCU提供必要的上下文,而TBU则利用这些信息加速转换过程,从而优化内存访问性能。)
一般一个TCU可以对应多个TBU。
而一个SMMU中可以放置多个ACE-Lite TBU模块,也可以放置LTI TBU

TBU原理图

LTI TBU的原理图

TCU的原理图

2.3. StreamID
2.4 STE Table 和 STE format
STE Table 分为Linear Stream Table和mutil-level Stream Table,这是由于STRTAB_BASE_CFG中的比特位配置
2.4.1 一个 Linear Stream Table的示例
这种查询方式很简单,根据streamID的数值,直接查询到对应的STE(streamID entry)

2.4.2 一个 2-level Stream Table 的示例


2.4.3 Multi-level Stream and CD tables
而事实上,一个STE,又可以对应多个Context Descriptor

这里小小总结一下: 这里的一个Context Descriptor 就相当于 MMU系统中的 TTBRx + TCR寄存器。
这里Stage 1 Transslation tables的格式和MMU页表的格式一致。
2.4.4 Translation stages and addresses
地址翻译也是份stage1和stage2的,这和MMU也是一致的。

2.4.5 Configuration and translation lookup sequence
SMMU地址翻译的原理或数据里如下图所示,这是在学习MMU的时候未曾见过的那么细致的图。

2.5 寄存器的介绍
SMMU寄存器都是memory-map的

SMMU里有两套寄存器,一套是给安全master用的,一套是给非安全master用的。
其实就相当于有两个SMMU了。如下我也列举了几个特别的寄存器,带S的是给安全用的,不带S的是给非安全用的。所以,硬件仅仅有一块SMMU,但从软件的视角来看,有两块SMMU
- SMMU_STRTAB_BASE
- SMMU_S_STRTAB_BASE
- SMMU_STRTAB_BASE_CFG
- SMMU_S_STRTAB_BASE_CFG
2.6 Stream Table Entry

2.7 Context Descriptor table
可以看出,这里的Context Descriptor 就有点类似于MMU里的 TTBRx + TCR寄存器的味道

3. 总结
-
(1)MMU 只能给 一个core用。而SMMU想给多个master用,多个master又对应不同的表。所以就搞了个STE。每一个STE entry里,都可以指向多个context descriptor (我觉得一般也就只用一个吧),然后每一个context descriptor 就相当于 MMU的TTBRx + TCR寄存器。 context Descriptor之后,就和普通的MMU一样
-
(2)SMMU里有两套寄存器,一套是给安全master用的,一套是给非安全master用的。从软件视角来看,其实就相当于有两个SMMU了。但这不是banked,他们的寄存器名字不一样,一类带了S,一类不带S。而且寄存器memory-map的地址还不一样。
-
(3)SMMU又有Secure STE 和 Non-secure STE的概念, Secure STE 后面的页表/地址转换,可以转secure memory,也可以转non-secure memory。Non-Secure STE 后面的页表/地址转换,只可以转non-secure memory。 这和MMU里的Descriptor里的NS比特也是一样的。
4. smmu 中vaddr、iova、paddr的关系
+----------------+ +----------------+ +----------------+
| CPU 端地址 | | SMMU 映射 | | 物理内存地址 |
| (vaddr) |------>| (IOVA → paddr) |<------| (paddr) |
+-------+--------+ +--------+---------+ +--------+-------+
| | |
| SVA 模式下可省略映射 | |
+-------------------------+-------------------------+


浙公网安备 33010602011771号