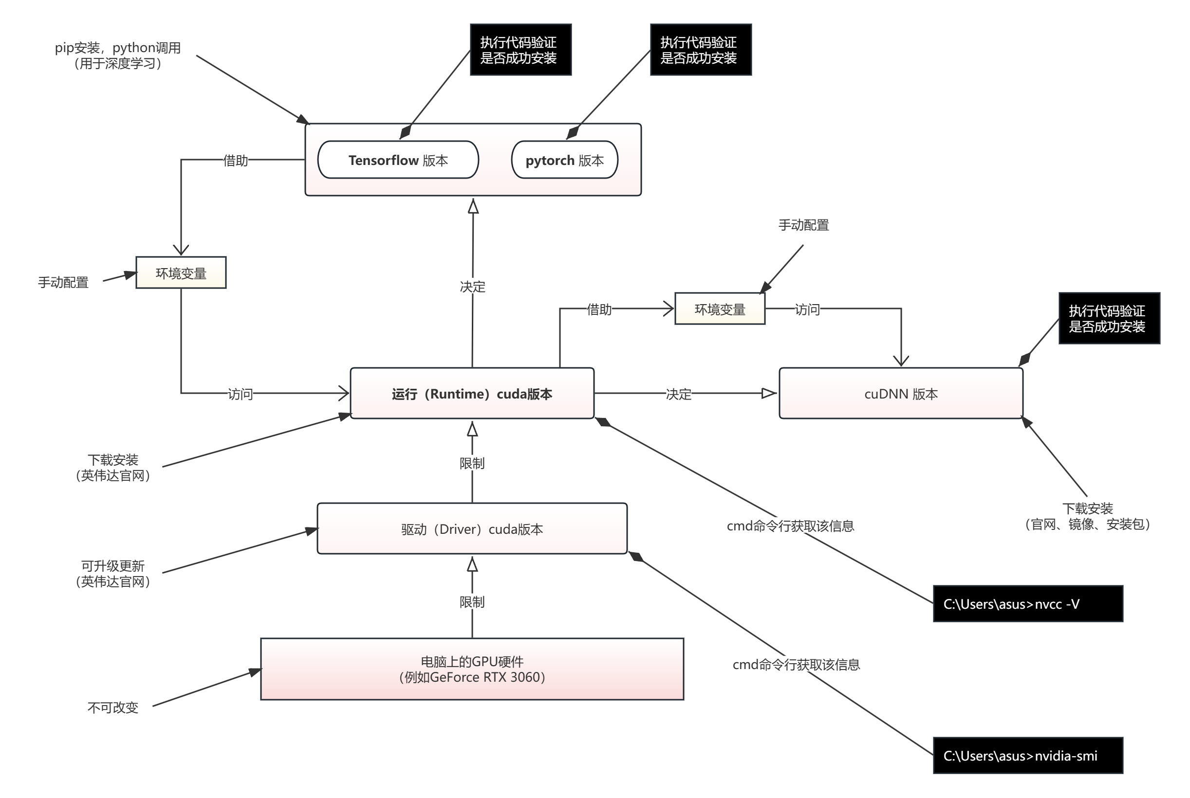
[显卡/Python/AI] Windows更新CUDA版本
序:总体思路

Step0 升级Nvidia显卡的驱动程序
- 以笔者的 GeForce GTX 1650 显卡为例,驱动程序版本为 462.30,计划升级到版本 > 465.19.01 (以便能正常安装 PyTorch cu113或更高的版本)
注:465 + 驱动对应 CUDA 11.3 及以上,GTX 1650 的计算能力 7.5 可完美兼容。
升级前:
C:\Users\xxx> nvidia-smi
Tue Jan 6 01:12:54 2026
+-----------------------------------------------------------------------------+
| NVIDIA-SMI 462.30 Driver Version: 462.30 CUDA Version: 11.2 |
|-------------------------------+----------------------+----------------------+
| GPU Name TCC/WDDM | Bus-Id Disp.A | Volatile Uncorr. ECC |
| Fan Temp Perf Pwr:Usage/Cap| Memory-Usage | GPU-Util Compute M. |
| | | MIG M. |
|===============================+======================+======================|
| 0 GeForce GTX 1650 WDDM | 00000000:01:00.0 On | N/A |
| N/A 44C P8 1W / N/A | 1251MiB / 4096MiB | 5% Default |
| | | N/A |
+-------------------------------+----------------------+----------------------+
+-----------------------------------------------------------------------------+
| Processes: |
| GPU GI CI PID Type Process name GPU Memory |
| ID ID Usage |
|=============================================================================|
| 0 N/A N/A 1616 C+G Insufficient Permissions N/A |
| 0 N/A N/A 5920 C+G ...y\ShellExperienceHost.exe N/A |
| 0 N/A N/A 11508 C+G ...s\RaidDriver\RaiDrive.exe N/A |
| 0 N/A N/A 12080 C+G ...8973.206\QQPCExternal.exe N/A |
| 0 N/A N/A 13084 C+G C:\Windows\explorer.exe N/A |
| 0 N/A N/A 14112 C+G ...5n1h2txyewy\SearchApp.exe N/A |
| 0 N/A N/A 15868 C+G Insufficient Permissions N/A |
| 0 N/A N/A 16220 C+G ...ge\Application\msedge.exe N/A |
| 0 N/A N/A 16396 C+G ...5n1h2txyewy\SearchApp.exe N/A |
| 0 N/A N/A 17392 C+G ...e6\promecefpluginhost.exe N/A |
| 0 N/A N/A 17620 C+G ...650.96\msedgewebview2.exe N/A |
| 0 N/A N/A 19328 C+G ...2txyewy\TextInputHost.exe N/A |
| 0 N/A N/A 19956 C+G ...4__8j3eq9eme6ctt\IGCC.exe N/A |
| 0 N/A N/A 20652 C+G ...m Files\Typora\Typora.exe N/A |
| 0 N/A N/A 21436 C+G ...ge\Application\msedge.exe N/A |
| 0 N/A N/A 24416 C+G D:\Program\Quark\quark.exe N/A |
| 0 N/A N/A 29060 C+G ...IA GeForce Experience.exe N/A |
| 0 N/A N/A 33720 C+G ...me\Application\chrome.exe N/A |
| 0 N/A N/A 35404 C+G ...lPanel\SystemSettings.exe N/A |
| 0 N/A N/A 38984 C+G ...cw5n1h2txyewy\LockApp.exe N/A |
| 0 N/A N/A 45656 C+G Insufficient Permissions N/A |
| 0 N/A N/A 48580 C+G ...perience\NVIDIA Share.exe N/A |
+-----------------------------------------------------------------------------+
- 前往官网,选择并下载驱动包


以选择
NVIDIA Studio 驱动程序 591.44 | Windows 10 64-bit驱动包为例:

- 安装 Nividia App
https://cn.download.nvidia.cn/nvapp/client/11.0.5.420/NVIDIA_app_v11.0.5.420.exe
双击 NVIDIA_app_v11.0.5.420.exe 安装

同意并安装

Nvidia App 升级/安装成功后:

即可选择下载、并安装最新版的驱动包





完成~

- 再次查验驱动版本
C:\Users\xxx> nvidia-smi
Tue Jan 6 01:54:47 2026
+-----------------------------------------------------------------------------------------+
| NVIDIA-SMI 591.44 Driver Version: 591.44 CUDA Version: 13.1 |
+-----------------------------------------+------------------------+----------------------+
| GPU Name Driver-Model | Bus-Id Disp.A | Volatile Uncorr. ECC |
| Fan Temp Perf Pwr:Usage/Cap | Memory-Usage | GPU-Util Compute M. |
| | | MIG M. |
|=========================================+========================+======================|
| 0 NVIDIA GeForce GTX 1650 WDDM | 00000000:01:00.0 On | N/A |
| N/A 41C P8 2W / 50W | 1168MiB / 4096MiB | 6% Default |
| | | N/A |
+-----------------------------------------+------------------------+----------------------+
+-----------------------------------------------------------------------------------------+
| Processes: |
| GPU GI CI PID Type Process name GPU Memory |
| ID ID Usage |
|=========================================================================================|
| 0 N/A N/A 4420 C+G ...ogram Files\Typora\Typora.exe N/A |
| 0 N/A N/A 11508 C+G ...Files\RaidDriver\RaiDrive.exe N/A |
| 0 N/A N/A 13084 C+G C:\Windows\explorer.exe N/A |
| 0 N/A N/A 16396 C+G ...h_cw5n1h2txyewy\SearchApp.exe N/A |
| 0 N/A N/A 19328 C+G ...5n1h2txyewy\TextInputHost.exe N/A |
| 0 N/A N/A 38984 C+G ...App_cw5n1h2txyewy\LockApp.exe N/A |
| 0 N/A N/A 45260 C+G ....0.3650.96\msedgewebview2.exe N/A |
| 0 N/A N/A 45500 C+G ...Chrome\Application\chrome.exe N/A |
| 0 N/A N/A 46620 C+G ...t\Edge\Application\msedge.exe N/A |
+-----------------------------------------------------------------------------------------+
Step1 查看显卡驱动最高支持的CUDA版本
- 在终端中输出
nvidia-smi,回车
nvidia-smi

这里的
CUDA Version13.1 就是我的电脑目前支持的最高cuda版本
注意:nvcc -V和nvidia-smi两个命令在同一电脑上大概率会输出不同的cuda版本,注意区分。
Step2 查看当前安装的【系统CUDA】版本
- 在终端中输出
nvcc -V,回车
如果命令无任何响应,说明未安装

上图是已安装 cuda 的情况,这里的
10.1就是该网友电脑目前安装的cuda版本
Step3 卸载现有 CUDA
方式1(推荐)
基于控制面板卸载 CUDA 组件
-
打开程序卸载界面:按下
Win+X,选择「控制面板」→「程序」→「程序和功能」。 -
卸载所有 CUDA 相关程序
- 在程序列表中,找到所有包含 NVIDIA CUDA 的条目,按安装时间排序后,从最新的开始逐一卸载。
例如:NVIDIA CUDA 12.6、NVIDIA CUDA Visual Studio Integration、NVIDIA Nsight Compute 等。
NVIDIA CUDA Sample 11.2
NVIDIA CUDA Runtime 11.2
NVIDIA CUDA Documentation 11.2
NVIDIA CUDA Development 11.2
NVIDIA CUDA Nsight NVTX 11.2
NVIDIA CUDA Visual Studio Integration 11.2
注意:保留 NVIDIA 图形驱动程序、NVIDIA Physx系统软件 和 NVIDIA GeForce Experience,这些是显卡驱动的核心组件,无需卸载。


- 卸载完成后重启电脑
确保所有进程和服务彻底终止。
清理环境变量
- 打开环境变量设置
右键「此电脑」→「属性」→「高级系统设置」→「环境变量」。
- 删除 CUDA 相关路径
在「系统变量」中找到 PATH,点击「编辑」,删除所有包含 CUDA 的路径(例如:C:\Program Files\NVIDIA GPU Computing Toolkit\CUDA\v12.6\bin)。
检查是否存在 CUDA_PATH、CUDA_HOME 等变量,若有则直接删除。
- 保存并关闭窗口
无需重启,环境变量修改会立即生效。
手动删除残留文件和文件夹
- 删除 CUDA 安装目录
打开文件资源管理器,导航至以下路径并删除整个文件夹:
C:\Program Files\NVIDIA GPU Computing Toolkit\CUDA\v12.6
C:\Program Files\NVIDIA Corporation\Installer2
C:\ProgramData\NVIDIA Corporation\CUDA Samples
若提示权限不足,右键文件夹选择「属性」→「安全」→「高级」,修改所有者为当前用户后再删除。
- 搜索并删除残留文件
在资源管理器中搜索以下关键词,手动删除所有相关文件:
nvcc.exe
cudart64_120.dll
libcudnn.so
常见残留位置:C:\Windows\System32、C:\Users<用户名>\AppData\Local\NVIDIA Corporation。
方式2(不推荐)
Windows + i快捷键,进入设置页面。- 在已安装的应用中搜索
cuda,可以看到有网友这里显示的都是cuda 10.1版本的,建议全部卸载

笔者没有安装过,故显示无
Step4 选择要安装的PyTorch所支持的 CUDA 版本
- 建议:如果平时会用到显卡跑深度学习代码,那就根据
pytorch支持的cuda版本来选择。
因为有些包安装的时候需要进行编译,如果系统安装的
cuda版本与安装的pytorch所对应的cuda版本不一致的话,极大概率安装失败。
https://pytorch.org/get-started/previous-versions/

以 pytorch v2.9.0 为例,这个版本的支持CPU、cuda 12.6/12.8/13.0。当然其他低版本的torch会支持更多版本的cuda,按照上面的方法选择即可。
Windows or Linux:
# ROCM 6.4 (Linux only)
pip install torch==2.9.0 torchvision==0.24.0 torchaudio==2.9.0 --index-url https://download.pytorch.org/whl/rocm6.4
# CUDA 12.6
pip install torch==2.9.0 torchvision==0.24.0 torchaudio==2.9.0 --index-url https://download.pytorch.org/whl/cu126
# CUDA 12.8
pip install torch==2.9.0 torchvision==0.24.0 torchaudio==2.9.0 --index-url https://download.pytorch.org/whl/cu128
# CUDA 13.0
pip install torch==2.9.0 torchvision==0.24.0 torchaudio==2.9.0 --index-url https://download.pytorch.org/whl/cu130
# CPU only
pip install torch==2.9.0 torchvision==0.24.0 torchaudio==2.9.0 --index-url https://download.pytorch.org/whl/cpu
这里笔者选择的 cuda 13.0 (Windows)

Step5 下载 CUDA 安装包
- 进入CUDA Toolkit官网,
- 根据要安装的cuda版本,点击对应的链接,这里我选择
cuda 13.0.2

https://developer.download.nvidia.com/compute/cuda/13.0.2/local_installers/cuda_13.0.2_windows.exe
Step6 安装CUDA
- 点击安装: cuda_11.2.2_461.33_win10.exe

默认安装路径:
C:\Users\{USER}\AppData\Local\Temp\CUDA
笔者将其修改为了:D:\Program\Nvidia-CUDA\Temp


- 同意并继续

- 自定义、下一步

- 全选、下一步

- 更改安装路径,建议非系统盘,下一步


D:\Program\Nvidia-CUDA\Development
D:\Program\Nvidia-CUDA\Documentation
D:\Program\Nvidia-CUDA\Samples
D:\Program\Nvidia-CUDA\Toolkit


- 下一步



Step7 验证CUDA
- 新开一个终端,输入
nvcc -V,回车
C:\Users\xxx> nvcc -V
nvcc: NVIDIA (R) Cuda compiler driver
Copyright (c) 2005-2025 NVIDIA Corporation
Built on Wed_Aug_20_13:58:20_Pacific_Daylight_Time_2025
Cuda compilation tools, release 13.0, V13.0.88
Build cuda_13.0.r13.0/compiler.36424714_0

Y 推荐文献
- Nvidia
- PyTorch
X 参考文献
本文链接: https://www.cnblogs.com/johnnyzen
关于博文:评论和私信会在第一时间回复,或直接私信我。
版权声明:本博客所有文章除特别声明外,均采用 BY-NC-SA 许可协议。转载请注明出处!
日常交流:大数据与软件开发-QQ交流群: 774386015 【入群二维码】参见左下角。您的支持、鼓励是博主技术写作的重要动力!


浙公网安备 33010602011771号