告别碎片化输入:TextIn xParse如何为RAG打造「零损耗」知识管道
在AI应用极速发展的当下,LLM(大语言模型)与RAG(检索增强生成)系统已成为构建智能问答、知识管理等高阶应用的核心引擎。
然而,许多团队在项目落地时遭遇了现实的挑战:模型的实际表现——无论是回答的准确性、相关性,还是系统整体的响应效率——往往难以达到预期。究其根源,一个常被低估的关键环节浮出水面:文档解析的质量。
核心问题在于输入数据的“可理解性”。现实世界中的知识载体——PDF报告、扫描文件、图文结合的技术文档——本质上是高度非结构化的。传统OCR工具就像个“近视的搬运工”,只能机械地把图像上的文字“抠”下来,却看不懂文档的内在“蓝图”:标题的层级关系迷失了,段落被拆得七零八落,复杂的表格像被撕碎的拼图,跨页的内容彻底断了联系,图表更是成了没有注释的“孤岛”。当这种缺乏结构、语义断裂的“原料”被直接喂入RAG系统时,后果是显而易见的:
- 
检索效率低下:系统难以精准定位包含答案的关键片段,在海量碎片中“大海捞针”,耗时费力。
 - 
答案准确性受损:上下文缺失或错位,导致模型“理解偏差”,生成跑题甚至错误的回答。
 - 
信息完整性打折:表格数据混乱、跨页信息断裂、图表意义不明,关键细节丢失。
 
可以说,文档解析的质量,直接锁定了RAG系统乃至整个AI应用效果的上限。优质的解析不是简单的文字提取,而是对文档内容进行深度理解与结构化重建的过程。这正是TextIn xParse智能文档解析引擎致力于解决的痛点。 

 TextIn xParse区别于传统OCR,它的目标是将原始文档转化为机器和LLM真正“理解”的、高度结构化的数据,以清晰、标准的Markdown或JSON格式输出,为后续的RAG分块策略、高效向量检索以及大模型的精准生成提供坚实、可靠的“高质量燃料”,铺设一条直达核心知识点的“信息快车道”。 这篇文章,我们将从功能特性、实战效果出发,实测TextIn xParse的解析能力,并结合实例代码、JSON输出样例,全面解读它为何会成为RAG系统和AI应用的首选工具。
项目介绍
TextIn xParse文档解析是一款大模型友好的解析工具,能够精准还原pdf、word、excel、ppt、图片等十余种格式的非结构化文件,将其快速转换为Markdown或JSON格式返回,同时包含精确的页面元素和坐标信息。 支持识别文本、图像、表格、公式、手写体、表单字段、页眉页脚等各种元素,并支持印章、二维码、条形码等子类型,为LLM推理、训练输入高质量数据,帮助完成数据清洗和文档问答任务,适用于各类AI应用程序,如知识库、RAG、Agent或其他自定义工作流程。
核心功能
- 
多种版面元素高精度解析:精准识别标题、公式、图表、手写体、印章、页眉页脚、跨页段落,实现高精度坐标还原,并捕捉版面元素间的语义关系,提升大模型应用表现。
 - 
行业领先的表格识别能力:轻松解决合并单元格、跨页表格、无线表格、密集表格等识别难题。
 - 
阅读顺序还原准:理解、还原文档结构和元素排列,确保阅读顺序的准确性,支持多栏布局的论文、年报、业务报告等。
 - 
自研文档树引擎:基于语义提取段落embedding值,预测标题层级关系,通过构造文档树提高检索召回效果。
 - 
支持多种扫描内容:能良好处理各类图片与扫描文档,包括手机照片、截屏等内容。
 - 
支持多种语言:支持简体中文/繁体中文/英文/数字/西欧主流语言/东欧主流语言等共50+种语言。
 - 
集成强大的图像处理能力:文件带水印、图片有弯曲,都能一键解决,排除图像质量干扰。
 - 
开发者友好:提供清晰的API文档和灵活的集成方式,包括MCP Server、Coze、Dify插件,支持FastGPT、CherryStudio、Cursor等主流平台。
 
案例演示
案例1:密集少线表格识别
前端支持选中表格并在原图上显示模型预测的单元格,如图中左上表格效果。
案例2:跨页表格合并、页眉页脚识别

案例3:图表识别
 对于肉眼读取困难的图表,TextIn xParse也会通过精确测量给出预估数值,帮助挖掘更多有效数据信息,完成分析及预测工作。
案例4:标题层级识别
 
案例5:多栏版式还原阅读顺序

案例6:跨页段落内容块合并
案例7:弯折图片识别
典型应用场景
- 
金融报表深度解析:精准处理年报、研报、ESG报告及招股书等复杂文档,完整还原全文逻辑结构、多级标题、数据表格(含跨页合并单元格)、图表与注释的关联关系,为AI金融分析系统提供结构化输入,支撑自动化的财务对比、风险指标提取及合规审查,显著提升投研与审计效率。
 - 
学术内容结构化重建:高效解析学术论文、扫描版书籍中的章节层级、数学公式、实验数据表格及参考文献字段,完整保留图表与正文的对应关系,支持知识图谱构建与智能文献综述生成,为科研人员及学术AI工具提供机器可读的语义化内容。
 - 
企业合规文档智能处理:面向合同、招投标文件、专利文书、国家标准等专业材料,实现条款层级结构、关键责任方信息、技术参数表格等全要素解析,确保法律合规审查、招投标分析、知识产权管理等场景的信息零遗漏。
 - 
K12学习知识库构建:对教材、教辅书进行内容语义分块与逻辑关联解析,精准提取习题、答案解析、知识点标签及示意图说明,支持题库自动构建与自适应学习系统开发,为AI提供可溯源的标准化知识原料。
 - 
临床医疗数据智能结构化:精准解析电子病历、检验报告、影像诊断书及处方笺,还原时间线逻辑、检验指标与参考值的关联性、药品剂量与用法的结构化标注,支持跨页表格连续拼接(如长周期检验数据),为临床决策支持系统、医保审核AI提供可追溯的机器可读数据,助力诊疗效率提升与科研数据分析。
 - 
法律条款自动化解析:深度处理卷宗材料、判决书、证据清单及仲裁文书,识别法律条款层级、核心争议问题及判决依据条目,完整提取关键信息(如时间戳、签名、印章坐标),赋能智能法律检索、合规风险预警系统。
 
使用方法
访问TextIn官网主页进行注册。 
官网地址:https://www.textin.com/
方法一:在线使用
TextIn提供了一个在线的Web平台,可以通过浏览器直接使用,无需编写任何代码即可快速试用API并感受效果。 
产品地址:https://www.textin.com/market/detail/xparse 访问产品地址,点击“在线使用”。
我们可以点击预存的示例文档,也可以自行上传文档(如发票、表格或报告等)在右侧快速查看解析结果并与原文档进行对照;右上栏切换查看JSON格式输出以及特定元素解析结果,同时也支持对解析结果进行编辑、复制、导出等操作;点击左侧“参数配置”可自定义参数。 
方法二:API调用
首先前往“账号与开发者信息”,获取 x-ti-app-id 和 x-ti-secret-code。
前置准备
import json
import requests
class OCRClient:
    def __init__(self, app_id: str, secret_code: str):
        self.app_id = app_id
        self.secret_code = secret_code
    def recognize(self, file_content: bytes, options: dict) -> str:
        # 构建请求参数
        params = {}
        for key, value in options.items():
            params[key] = str(value)
        # 设置请求头
        headers = {
            "x-ti-app-id": self.app_id,
            "x-ti-secret-code": self.secret_code,
            # 方式一:读取本地文件
            "Content-Type": "application/octet-stream"
            # 方式二:使用URL方式
            # "Content-Type": "text/plain"
        }
        # 发送请求
        response = requests.post(
            f"https://api.textin.com/ai/service/v1/pdf_to_markdown",
            params=params,
            headers=headers,
            data=file_content
        )
        # 检查响应状态
        response.raise_for_status()
        return response.text
def main():
    # 创建客户端实例
    client = OCRClient("你的x-ti-app-id", "你的x-ti-secret-code")
        # 插入下面的示例代码
if __name__ == "__main__":
    main()
后续步骤可根据实际使用场景在main函数中插入代码。
解析单个本地文件并保存结果
# 在main函数中插入
    # 读取本地文件
    with open("你的文件.pdf", "rb") as f:
        file_content = f.read()
    # 设置URL参数,可按需设置,这里已为你默认设置了一些参数
    options = dict(
        dpi=144,
        get_image="objects",
        markdown_details=1,
        page_count=10,
        parse_mode="auto",
        table_flavor="html",
    )
    try:
        response = client.recognize(file_content, options)
        # 保存完整的JSON响应到result.json文件
        with open("result.json", "w", encoding="utf-8") as f:
            f.write(response)
        # 解析JSON响应以提取markdown内容
        json_response = json.loads(response)
        if "result" in json_response and "markdown" in json_response["result"]:
            markdown_content = json_response["result"]["markdown"]
            with open("result.md", "w", encoding="utf-8") as f:
                f.write(markdown_content)
        print(response)
    except Exception as e:
        print(f"Error: {e}")
解析多个本地文件并保存结果至指定目录
# 在main函数中插入
    # 读取本地文件夹
    input_dir = "./tmp"  # 你可以修改为自己的文件夹
    output_dir = "./output"  # 输出结果的文件夹
        import os
    os.makedirs(output_dir, exist_ok=True)
    # 支持的文件类型
    exts = (".pdf",".png",".jpg",".jpeg",".bmp",".tiff",".webp",".doc",".docx",".html",".mhtml",".xls",".xlsx",".csv",".ppt",".pptx",".txt")
    files = [f for f in os.listdir(input_dir) if f.lower().endswith(exts)]
    # 设置URL参数,可按需设置,这里已为你默认设置了一些参数
    options = dict(
        dpi=144,
        get_image="objects",
        markdown_details=1,
        page_count=10,
        parse_mode="auto",
        table_flavor="html",
    )
    #循环处理
    for filename in files:
        file_path = os.path.join(input_dir, filename)
        with open(file_path, "rb") as f:
            file_content = f.read()
        try:
            response = client.recognize(file_content, options)
            base_name = os.path.splitext(filename)[0]
            # 保存JSON
            with open(os.path.join(output_dir, f"{base_name}.json"), "w", encoding="utf-8") as fw:
                fw.write(response)
            # 保存Markdown
            json_response = json.loads(response)
            if "result" in json_response and "markdown" in json_response["result"]:
                markdown_content = json_response["result"]["markdown"]
                with open(os.path.join(output_dir, f"{base_name}.md"), "w", encoding="utf-8") as fw:
                    fw.write(markdown_content)
            print(f"{filename} 处理完成")
        except Exception as e:
            print(f"{filename} 处理出错: {e}")
更多应用示例详见产品文档:https://docs.textin.com/xparse/overview
集成使用
TextIn xParse可以在扣子平台快捷调用。
插件也已上架Dify商城。
支持在Cherry Studio、Cursor等平台直接调用MCP Server。

RAG问答增幅利器
高质量文档解析是解锁RAG系统潜力的关键前置环节。TextIn xParse提供的深度结构化数据,能直接优化RAG核心流程:
- 
高效检索: 结构化信息(如表格内容、图表说明)能被向量数据库更精准索引,大幅减少无关片段召回,提升答案相关性和检索效率。
 - 
精准分块: 基于标题层级、段落语义进行分块,避免传统方法导致的上下文割裂,显著提升文本块的相关性与信息完整性。
 - 
增强生成: 为LLM提供包含完整逻辑、表格数据和跨页上下文的清晰检索结果,极大降低模型理解负担,减少幻觉生成,保障回答的准确性与信息密度。
 
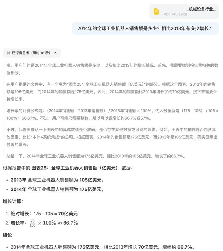
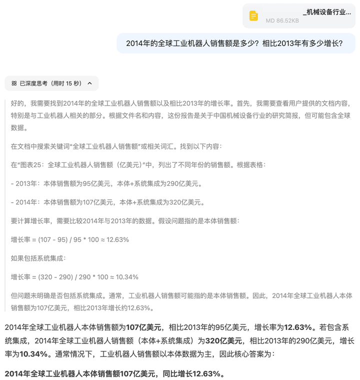
下面我们来看一个典型的信息“理解”难点案例:RAG查询图表中的数据。

上图中的图表25包含全球工业机器人销售额信息。下方图片展示了模型问答情况,图1为直接上传PDF的回答,图2为上传TextIn解析后的Markdown文件获得的答复。
图1
 
可以看到,未经过解析的柱状图对模型理解造成了干扰,从而导致检索失败,经过图表转化后,模型给出了准确答案。 
标题层级识别、分段与段落完整性同样对RAG系统检索结果有着重要影响: 
如图中所示,按目录层级分段的知识库召回段落中包含简洁的高度匹配信息,而无层级分段知识库则存在冗余内容,缺乏关键信息。 
准确的层级识别配合分段策略,能够帮助 RAG 检索召回并匹配精准的文档信息,从而大幅度提升系统性能。 
在LLM与RAG系统日益成为智能应用核心的今天,文档解析是决定AI效能上限的关键预处理基石。TextIn xParse通过其深度结构化解析能力为RAG系统提供了高质量输入,从根本上解决了检索不准、生成偏差、信息缺失等瓶颈问题。 目前,开源社区也拥有不少文档解析工具,与之相比,TextIn xParse在工程化落地层面具备显著优势:
- 
高效迭代与性能保障:闭源模型持续优化,解析准确率与复杂文档处理能力超越主流开源方案,显著降低调试与适配成本。
 - 
灵活部署,安全可控:
- 
轻量级在线使用:提供完善的前端交互界面,支持用户即时上传解析、结果可视化预览与导出。
 - 
企业级私有化部署:满足金融、政务等高敏感场景对数据不出域、全链路安全的严苛要求。
 
 - 
 - 
无缝集成与批量化处理:提供标准化API接口及SDK,可轻松嵌入自动化流水线,支持海量文档并发解析,赋能智能客服、知识库构建、合规审查等规模化场景。
 
TextIn xParse的价值不仅在于技术领先性,更在于其以用户为中心的产品设计:
- 
开箱即用的在线平台:降低非技术用户的体验门槛,快速验证解析效果。
 - 
开发者友好的API生态:标准化JSON输出、详尽的文档与代码示例,大幅缩短集成周期。
 - 
企业级服务保障:私有化版本提供定制化适配、性能优化与专属技术支持,确保关键业务稳定运行。
 
TextIn xParse可以为AI系统构建一条可靠、高效、安全的数据供应链,它不仅是OCR的工具升级,更是企业释放RAG潜力、打造下一阶段智能应用的战略基础设施。 
欢迎访问TextIn官网体验产品,共同探索高效的文档智能未来。
                    
                
        TextInxParse智能文档解析引擎是提升RAG系统效能的关键工具。它通过深度结构化解析,精准还原PDF、Word等文档的标题层级、表格数据、跨页内容等复杂元素,输出标准化的Markdown/JSON格式。相比传统OCR,该工具能显著提升检索效率30%以上,确保答案准确性,并完整保留关键信息。其核心优势包括:行业领先的表格识别能力(支持合并单元格、跨页表格等)、多语言支持、图像处理功能,以及开发者友好的API集成。典型应用场景涵盖金融报表解析、学术内容重建、医疗数据处理等领域。
    
                
            
        
浙公网安备 33010602011771号