征程 6 VIO Frame buffer管理
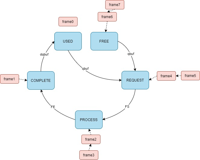
1.底层 buffer 状态机

系统通过五个状态队列实现帧缓冲区的全生命周期管理,各状态定义及转换逻辑如下:
1.FREE(空闲态)
- 功能描述 :管理初始可用缓冲区
- 初始化操作 :
- 场景运行时预分配所有 frame buffer 数组至该队列
- 记录 buffer 的内核虚拟地址及物理地址信息
- 数据结构 :frame buffer 结构体存储地址映射关系
2.REQUEST(请求态)
- 状态转换触发 :用户层调用 qbuf 接口
- 处理逻辑 :
- 解析用户传入的 frame buffer index 参数
- 校验目标 frame buffer 状态有效性
- 更新 buffer 元数据并置为 REQUEST 状态
- 将 buffer 移入 REQUEST 队列
3.PROCESS(处理态)
- 状态转换触发 :Frame Start 硬件中断
- 处理逻辑 :
- 从 REQUEST 队列提取首帧 buffer
- 置为 PROCESS 状态并压入处理队列
- 启动硬件模块数据处理
4.COMPLETE(完成态)
- 状态转换触发 :Frame End 硬件中断
- 处理逻辑 :
- 从 PROCESS 队列提取完成帧
- 置为 COMPLETE 状态并移入完成队列
- 生成帧元数据(时间戳、帧 ID 等)
5.USED(用户态)
- 状态转换触发 :用户调用 dqbuf 接口
- 处理逻辑 :
- 检测 COMPLETE 队列非空时触发状态转换
- 返回 frame buffer index 至用户空间
- 将 buffer 置为 USED 状态并移入用户队列
2.HAL 层交互

- 初始化阶段
| 层级 | 操作内容 |
|---|---|
| HAL 层 | 申请用户态 buffer 空间 |
| 驱动层 | 分配内核态 frame buffer |
| 协同操作 | 建立双向地址映射关系 |
- 帧获取阶段:

用户调用 hb_vio_get_data 接口,HAL 通过 dqbuf 操作从驱动层获取包含帧识别信息,帧识别信息包含 frame index,timestamp,frame id 等帧信息,通过 frame index,找到数组中的 image 结构体,并把相关的帧识别信息赋值到 image 结构体中,最后 memcpy 给用户;
- 帧释放阶段:

用户调用 hb_vio_free_xxxbuf 接口(每个模块都有对应的释放接口)传入需要释放的 image 信息,HAL 通过获取 image 信息中的 frame index 识别标志,通过 ioctl 接口通知驱动层对应 frame index 的 buffer 使用完毕;
3.调试举例
常见调用获取帧失败,可通过 logcat 查看对应的 buffer 状态,并通过分析对应的 buffer 状态信息,可以定位问题的出错点:
E/ ( 2087): [4770.375488][vpf_ioctl.c]:[vio_dev_node_dqbuf_poll][1012]dev poll Timeout(4000): 0, Success
I/ ( 2087): [4770.375488][vpf_ioctl.c]:[vio_dbg_log_show][964]
I/ ( 2087): [S9] vin4_C2*-m2m-(dma)pym1_C6*(dma)
I/ ( 2087): gtask-vin4: res 1 rcnt 0 [vin4:0]
I/ ( 2087): gtask-pym1: res 0 rcnt 0 [pym1:0]
I/ ( 2087): [4770.375488][vpf_ioctl.c]:[vio_dbg_log_show][964]
I/ ( 2087): ----------------------------------------------------------
I/ ( 2087): flowid module cid chn FREE REQ PRO COM USED
I/ ( 2087): ----------------------------------------------------------
I/ ( 2087): 9 vin4 2 0 16 0 0 0 0
I/ ( 2087): 9 vin4 2 8 0 6 0 0 0
I/ ( 2087):
I/ ( 2087): 9 pym1 6 0 10 0 0 0 6
I/ ( 2087): 9 pym1 6 8 0 0 0 0 5
通过出错通路的 buffer 状态可知,PYM1 的输出 buffer 都在 USED 队列,说明底层 buffer 都被用户层拿走了,进而导致用户获取帧失败,需要用户查看自己的持有帧逻辑和归还逻辑;
浙公网安备 33010602011771号