无限滚动方法完善及添加数据适配
主要内容:1、无限滚动方法的完善。 2、数据适配器。 3、基础知识补充
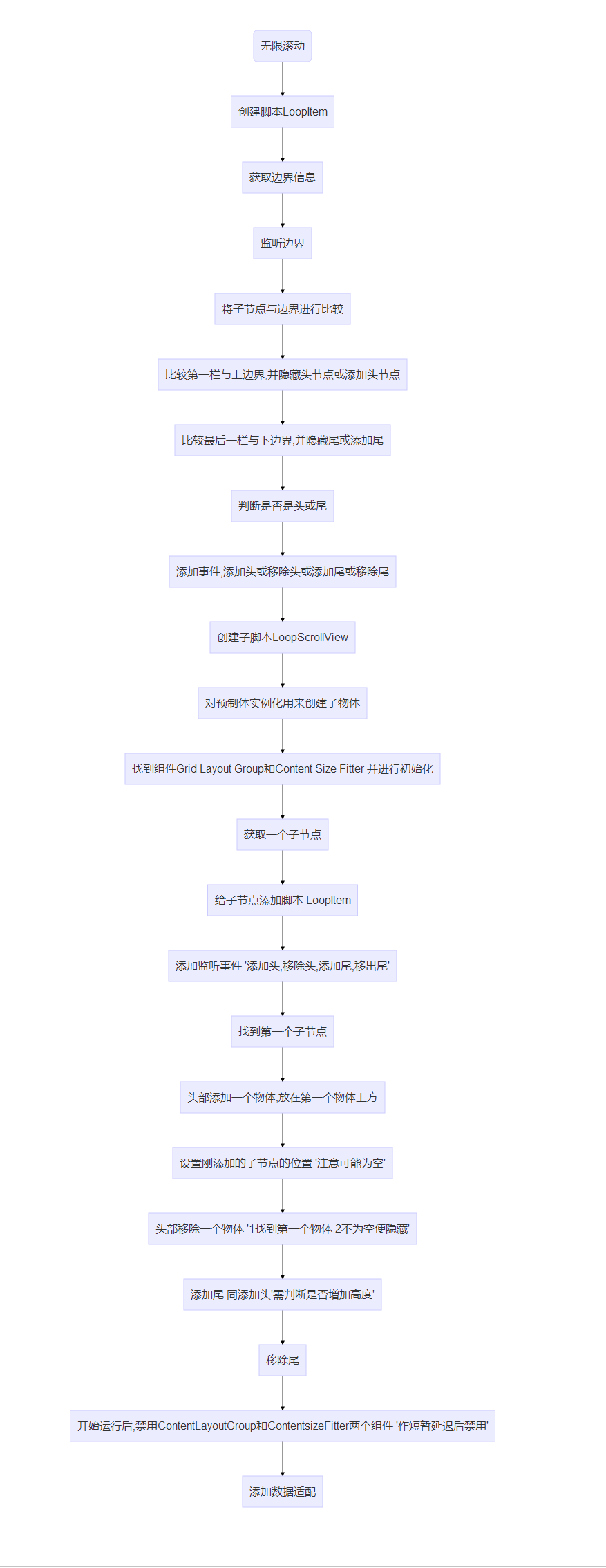
一、无限滚动方法的完善
①逻辑流程图

②脚本分析图

③代码:无线循环 ( 获取子节点、实现方法:添加头和尾,移除头和尾、添加简单数据库进行数据适配)
二、数据适配器
①逻辑流程图
②脚本分析图

三、基础知识补充
主要内容:1、无限滚动方法的完善。 2、数据适配器。 3、基础知识补充
一、无限滚动方法的完善
①逻辑流程图

②脚本分析图

③代码:无线循环 ( 获取子节点、实现方法:添加头和尾,移除头和尾、添加简单数据库进行数据适配)
二、数据适配器
①逻辑流程图
②脚本分析图

三、基础知识补充