ESP32 AI小智产品使用说明链接:
https://dcnmu33qx4fc.feishu.cn/docx/II4adJXehotPEDx3hWPc7eMhnFc?from=from_copylink
Arduino IDE版小智AI:
https://dcnmu33qx4fc.feishu.cn/docx/Lpy7dfEYAo04PzxJNI0ceTj5nxg?from=from_copylink
控制外设案例https://dcnmu33qx4fc.feishu.cn/docx/EcXxdXiuJomKDyxjSoIc6af0nig
AI-VOX3资料:
https://dcnmu33qx4fc.feishu.cn/docx/VXHzdBYH0ohpNAxw2ifc3P2InBe
AI-VOX3 虾哥2.1开源代码,还未合入虾哥主线,正在提PR ing
https://github.com/nulllaborg/xiaozhi-esp32
官网
https://xiaozhi.me/

https://ccnphfhqs21z.feishu.cn/wiki/EH6wwrgvNiU7aykr7HgclP09nCh

后期服务器搭建
https://blog.csdn.net/c20140729/article/details/147641118
服务搭建

测试硬件
https://item.taobao.com/item.htm?spm=a1z09.2.0.0.74902e8d9oOwq8&id=887810463225&_u=51qf7bf5bd08&pisk=gajaOf2GClEZLqd9SMtqaAiUow-92nP7iiOXntXDCCAgkdZm0tWkhRFYBwJcG6eYBh6Dgs5B9m9bWSnVT16l5F1f5IvDt6XsfIZ9usW5wsibXN9m066vossVHmJcnse9GRUCBOKvm7NW0u6OBT2zatSwovvhpLDMiyTi7kW_d7N7VoSBOWPbNsTeyRPHULxDIEmmtJJXHAcciEY3xBpvnfvmjJye9KomsCYMKBvDncxmmmcnKK9mmqAMoemH9KxmonfcKJJXtIDXDOXmYLTgKny_cW2SdddlIBom4YpwSJ6tlmijydT9ZFTqmJseQFRlIgy4ScvhAM8WRxaJxTQCsp-zAVxlLZfPrsUSJhWcSsLF6W3eOwjOnIYIn0BFUObkxiwmee5H3UxD8xmcLhdFipxuqXJd-O_cX1kqmdI1VERJ8-mvlHjWrafZH8BHjKfvyiN-XCXcegQW4kgMq97caZSrCjpnYBjA7j02SppeNJyeuWXSrSgsYPgxkexJLQw6Cq0mMxpeNJ7nkqL9-pR7Qw1..


淘宝店家资料

接线图
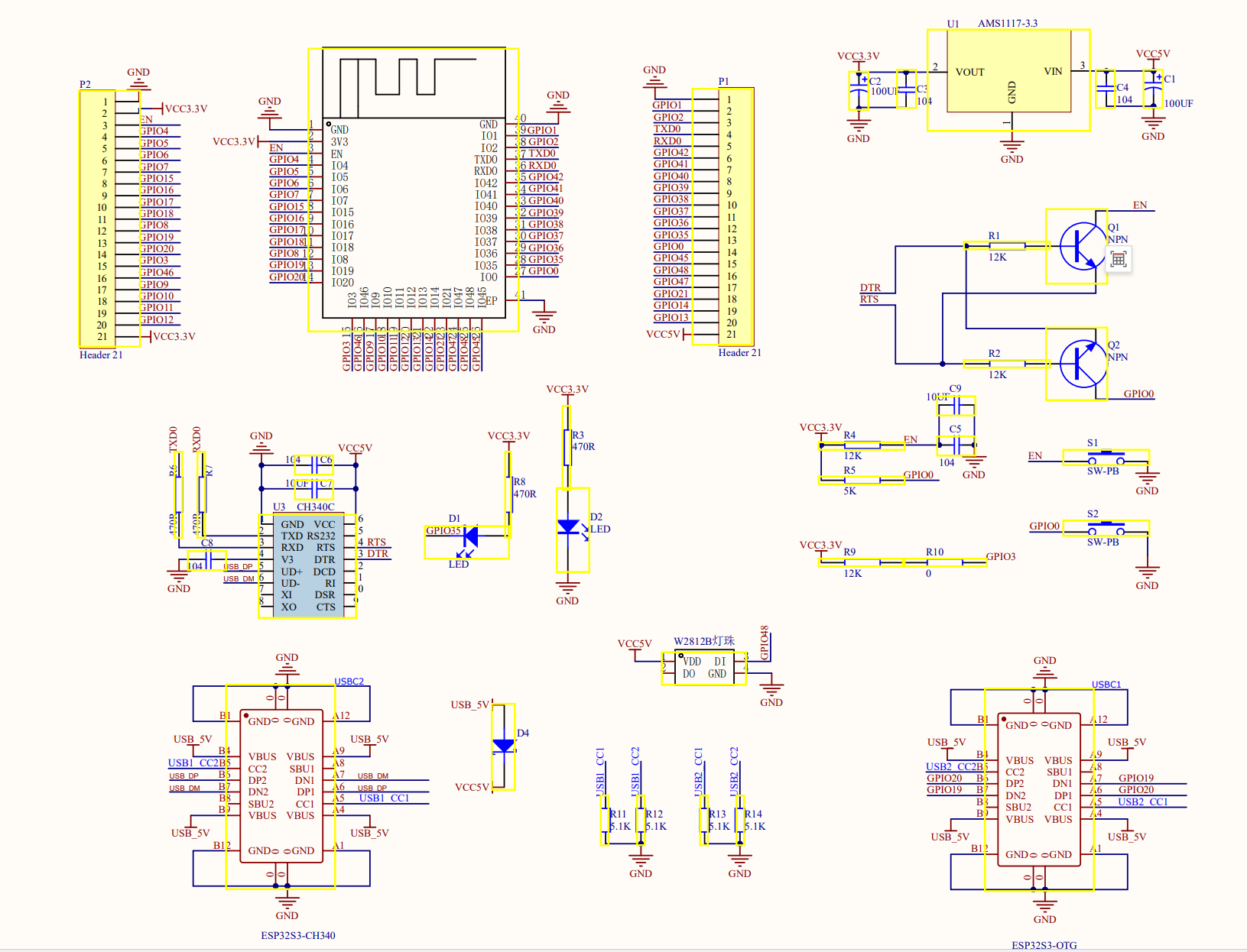
主板ESP32-S3-N16R8核心板原理图 (2).pdf

底板

硬件arduino 版本代码
说明
目前没有网页配置wifi密码,代码里直接写死.
普通ESP32版本智能按键唤醒
esp32-S3可以支持语音唤醒
链接
https://dcnmu33qx4fc.feishu.cn/docx/Lpy7dfEYAo04PzxJNI0ceTj5nxg


arduino软件安装
教程
https://dcnmu33qx4fc.feishu.cn/docx/Lpy7dfEYAo04PzxJNI0ceTj5nxg

-
下载库
-
安装库
- AI VOX Engine安装路径:Arduino IDE → 项目 → 导入库 → 添加.zip库 → 选择ai_vox-x.x.x.zip → 点击打开 → 等待安装完成
-
安装EPS32开发板管理
- 打开开发板管理器:Arduino IDE → 工具 → 开发板 → 开发板管理器
- 通过ESP32关键字进行筛选,并选择安装 esp32 by espressif Systems, 版本
-

-
安装依赖库
- 打开管理库:Arduino IDE → 项目 → 导入库 → 管理库
- 安装lvgl by kisvegabor,版本 9.2.2
-

代码烧录
按键唤醒


下面的可以语音唤醒







ESP32-S3-cam开发板跟ESP32-S3核心板资料包
链接:https://pan.baidu.com/s/1Vid5yvQBuNgaCaKLUE0yEA
提取码:Qj97
ESP32-S3-CAM摄像头拍摄教程:https://blog.csdn.net/m0_60853221/article/details/148496362?spm=1001.2014.3001.5502
micropython教程:https://blog.csdn.net/m0_60853221/article/details/143649019
扩展板资料:https://pan.baidu.com/s/1YjGtnvHj3FrLQnUXJPRyxg?pwd=64N1
提取码:64N1
最丝滑的AI实时语音 听声辨人 多人互动 (开源ESP32)
https://www.bilibili.com/video/BV1G4pweCERX
小智AI教程:https://ccnphfhqs21z.feishu.cn/wiki/F5krwD16viZoF0kKkvDcrZNYnhb 来源网上开源资料
ESP32-S3-WROOM-1-N16R8 内置sram512K,内置ROM384K,模组外挂16M字节的SPI Flash,外挂8M psram(psram需要程序配置启用)
潜在错误导致失败上传

引脚修改
constexpr gpio_num_t kMicPinBclk = GPIO_NUM_5; //麦克风 BCLK (BCK, SCLK, SCK) constexpr gpio_num_t kMicPinWs = GPIO_NUM_4; //麦克风 WS (LRCK, FS, LRCLK) constexpr gpio_num_t kMicPinDin = GPIO_NUM_6;//克风 DI (SDATA, SDOUT, SDIN) //kMicPin_L/R = GND 接地 短接 L/R 左/右声道 此引脚通过高低电平标识当前传输的是左声道还是右声道数据 constexpr gpio_num_t kSpeakerPinBclk = GPIO_NUM_15; //功放喇叭 BCLK (BCK, SCLK, SCK) constexpr gpio_num_t kSpeakerPinWs = GPIO_NUM_16; // 功放喇叭 WS (LRCK, FS, LRCLK) LRC/WS左/右时钟(Word Select),标识当前传输的是左声道(低电平)还是右声道(高电平)。 constexpr gpio_num_t kSpeakerPinDout = GPIO_NUM_7; // 功放喇叭 DOUT (SDATA, SDOUT, SDIN) DOUT/SD 数据输出(Serial Data),音频数据通过此引脚输出到扬声器或 DAC。 constexpr gpio_num_t kTriggerPin = GPIO_NUM_0; // 按键(按下为低电平) constexpr gpio_num_t kLedPin = GPIO_NUM_48; // pin48 接的是一个w2812b灯珠。 pin35引脚是板载LED,自己不要用,不然程序会挂掉。


进入烧录模式




后续对接屏幕
参考原理图的引脚。
浙公网安备 33010602011771号