• 博客园logo
  • 会员
  • 众包
  • 新闻
  • 博问
  • 闪存
  • 赞助商
  • HarmonyOS
  • Chat2DB
    • 搜索
      所有博客
    • 搜索
      当前博客
  • 写随笔 我的博客 短消息 简洁模式
    用户头像
    我的博客 我的园子 账号设置 会员中心 简洁模式 ... 退出登录
    注册 登录
MKT-porter
博客园    首页    新随笔    联系   管理    订阅  订阅
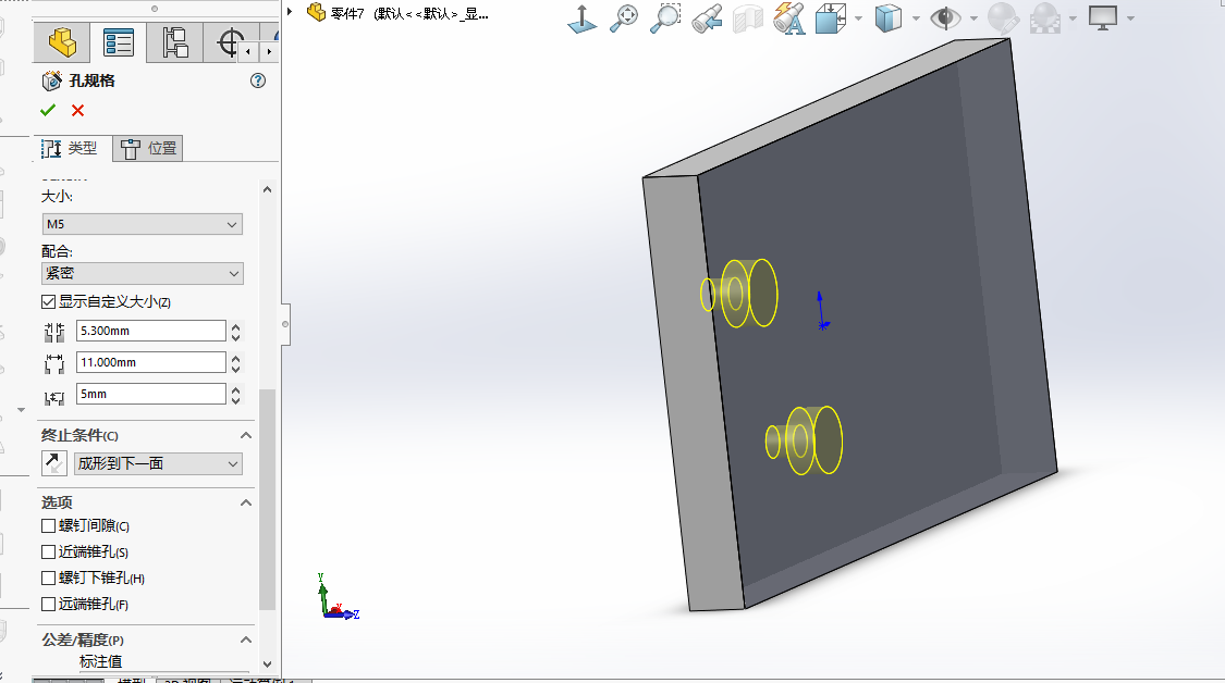
SolidWorks2020学习(6) 开孔 边角柔和化

 

 

 

 

 

 

 

 

 

 

 

 

 

 

 

 

 

 

 

 

 

 

 

 

 斜面开孔、

 

 

 

 

 

 

 

 

 

 

 

 

 

 

 

 

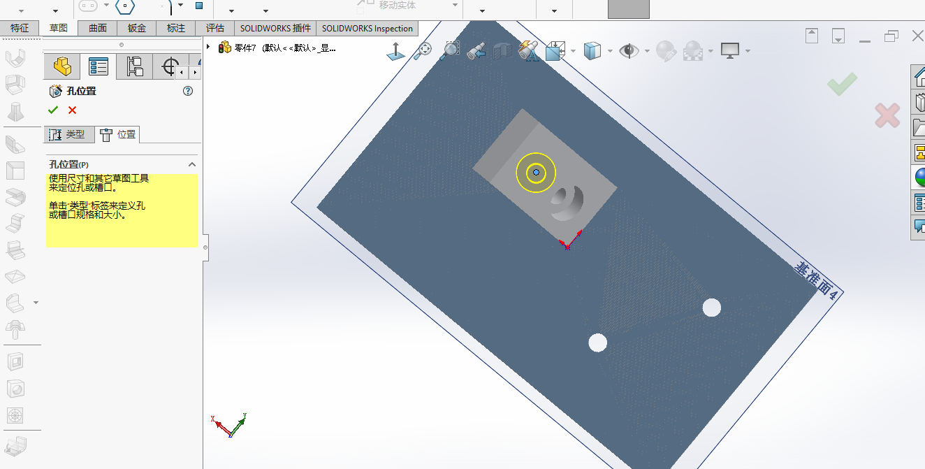
 开一个垂直地面而非斜面的孔

 

 

 

 

 

 

 

 

 

 

 

 

 

 

 

 

 

 

 

调整基准面

 

 

 

 

 

 

 

 

 

 

 

 

 

 

 

 

 

 

 

 

 

 

 

 

 

 

 

 

 

 

 

 

 

 

 

posted on 2021-12-11 17:58  MKT-porter  阅读(287)  评论(0)    收藏  举报
刷新页面返回顶部
博客园  ©  2004-2025
浙公网安备 33010602011771号 浙ICP备2021040463号-3