说明:
由目录可见,贴出的仅为时序优化的实验部分,还有理论部分仍在翻译和整理完善过程中。如果本文反响良好,则预计于1月中旬发布。本实验全程翻译altera官方提供的实验手册和工程,除了翻译外,还把原文中关于“很明显,你可以看见。。”替换成图片,毕竟无图无真相。
又官方提供实验为QuartusII 8.0平台,我使用的是10,故适当更改了一些内容,如大家使用的平台不同,稍作修改即可。
由于本文为初稿,可能翻译略显粗糙,欢迎拍板!
2010.12.31 foreveryoung
QQ:298467204
Email:sunyibin1987@hotmail.com
目录:
3.4 实例解析
3.4.1 General Timing Optimization
3.4.1.1 Step 1: Open project and compile
3.4.1.2 Step 2: Run report to Analyze failing paths in TimeQuest to determine cause
3.4.1.3 Step 3: Fix parity checking logic failures
3.4.1.4 Step 4: Fix remaining timing failures
3.4.2 Timing Optimization using PLLs
3.4.2.1 Step 1: Open project and compile
3.4.2.2 Step 2: Analyze failing path in TimeQuest
3.4.2.3 Step 3: Add PLL and synchronization register and analyzer timing
3.4 实例解析
提供两个例子来说明如何在实际工程中进行时序优化。
3.4.1 General Timing Optimization
本例工程名lab_design,使用POS-PHY level 3连接两个系统。当数据由POS-PHY level 3 receiver接收后,“packet check”模块计算数据包是否正确。之后数据包经过FFT和一系列FIFO(使用一个外部FIFO来增加存储容量),算送给另一个设备。
本例中有三个时钟域,一个100Mhz的外部时钟域,一个195Mhz的内部时钟域,一个133Mhz时钟域(驱动外部FIFO)。
3.4.1.1 Step 1: Open project and compile
1.全编译工程。查看Compilation Report,如下图所示,Timequest Timing Analyzer目录下的Setup Summary报告SCLK时钟域出错。
3.4.1.2 Step 2: Run report to Analyze failing paths in TimeQuest to determine cause
1.从Tasks栏选择Report Timing,运行一个SCLK时钟域的setup analysis report。
按如下填写:
To clock SCLK
Analysis type Setup
Paths (Report number of paths) 200
Output (Detail level) Summary
得到的报告如下,全是错误。初看可能全无头绪。
可以用以下三条建议来查找并优化时序:
3.4.1.3 Step 3: Fix parity checking logic failures
第一个需要修复的路径是驱动奇偶校验器检错电路的逻辑。
1.点击“From Node”栏,前四个列出的如下图:
右键第一条路径,选择Report Worst-Cast Path。在Statistics栏里可以看到logic level有12条,再看Data Arrival Path栏里的计算可见,这么多logic level贡献了大部分的时序违规。
2.接下来,可以通过Technology Map Viewer验证之前的分析。在Data Arrival Path右键选择Locate Path,如图。
由上图可见,在last_data和parity_error两个寄存器之间有12个logic level,这很好的验证了本章小节“3.3.1 Too many logic levels”所述情况,解决方法如下:
3.在用上述方法修正时序违规之前,有必要先确认fitter的布局没有问题。这可以通过Chip Planner查看。同样在Data Arrival Path右键选择Locate Path,选择Chip Planner。
右下图可见,本条路径中所有的nodes都在两个相邻的Logic Array Blocks(LABs)中,只有一些走线穿过其中。这是个很好的布局,所以可以确定问题处在过多的logic level上。
4.为了修复这条路径,可以增加pipeline registers。这是个可行的解决方案,因为本设计中当校验出错时,出错信息不需要立即被捕获,即延时几个时钟周期是可接受的。具体的实施步骤是在源代码中增加寄存器,减少logic level。
5.更改好源代码。
再次全编译。打开Timequest。选择Tasks栏下的Report Timing。按如下填写:
To clock SCLK
To [get_pins iPACKET_CHECK|parity*|datain]
Analysis type Setup
Paths (Report number of paths) 20
Output (Detail level) Summary
通过报告可以发现,本路径已经时序收敛。
3.4.1.4 Step 4: Fix remaining timing failures
1.再次从Tasks栏选择Report Timing,运行setup analysis report。按如下填写。
To clock SCLK
Analysis type Setup
Paths (Report number of paths) 200
Output (Detail level) Summary
点击“To Node”栏,可见许多时序违规的路径都有一个同样的To Node,即sop_error(packet error flag的起点),这个信号来自receiver block的FIFO地址寄存器。这表示这些时序违规可能可以一次全部修复。
右键上图第一条路径,选择Report Worst-Case Path。从Statisitcs栏中观察到logic level只有3级,故问题可能不在这里。
2.在Data Path栏中右键,Locate Path,选Technology Map Viewer。
由上图可见,本路径由一个RAM block和3级logic,说明问题不是“3.3.1 Too many logic levels”所述logic level太多。
再次观察上图,图中RAM输出的路径由3级组合逻辑组成,换句话说,总的register-to-register delay包括RAM block和3级组合逻辑。这可能是问题所在。
3.再次观察Data Path,如下图,观察第六行最大的一个延时(3.374),显示的Type是cell delay,表示这个延时是通过一个cell的延时。从Location和 Element可知,这个cell是M4K memory block。
这条路径不能像上节那样手动加寄存器,因为RAM是一个MegaCore,无法手动修改,用多周期约束可以修复这条路径,但是功能上可能会出错。
故排除上面两种方法后,可以使用物理综合的register re-timing,当然使用此功能将导致编译时间的延长。
4.打开物理综合。使能Perform register retiming。
再次全编译。打开编译报告,可见时序全部收敛。
3.4.2 Timing Optimization using PLLs
本例讲述如何使用PLL来改善时序结果,本工程实现一个二维离散余弦变换(two-dimensional discrete cosine transform:DCT)。
3.4.2.1 Step 1: Open project and compile
1.全编译工程。查看Compilation Report。打开TimeQuest Timing Analyzer栏,在Setup Summary里发现时序违规。
3.4.2.2 Step 2: Analyze failing path in TimeQuest
1.打开Timequest,按如下操作。
可见时序违规1.424ns。右键clk,选择Report Timing,Report number of paths选50,Detail level 选Summary。
由上图可知,前23条路径违规,这些路径都在输出(dct_out和data_valid)和驱动输出的寄存器之间。而且他们都超过1ns。据此可以看看输出寄存器是不是布局良好。
2.选中第一条路径,右键,Report Worst-Cast Path。
可见不是“3.3.1 Too many logic levels”所述logic level过多造成的时序违规。
3.也不是“3.3.2 Fan-out signals”所述的Fan out太多造成的时序违规。
4.也不是“3.3.3 Conflicting physical constraints”所述的物理约束冲突造成的时序违规。因为查看第五行,选中它所对应的data_valid~reg0,右键Locate Path,选Chip Planner。
下图区域为IO区,data_valid~reg0放置在IOC_X0_Y20_N1(在IO cell block中),这表示这个寄存器已经放置在离设备IO最近的位置(能保证最好的输出建立时间)。
5.也不是“3.3.4 Conflicting timing assignments”所述问题。因为本例的SDC文件中只约束了IO和clock。而如果有牵涉到此寄存器布局的内部约束,他应该是倾向于把寄存器拉出IO cell。
6.排除以上四种情况后,可以初步判断问题是在“3.3.5 Tight timing requirements”
部分引用“3.3.5 Tight timing requirements”所述内容,我们可以加多周期约束,或者重新计算时序约束以验证是不是过约束(比如output maximum delay)。本例采用的是用PLL来对output clocks进行移相。
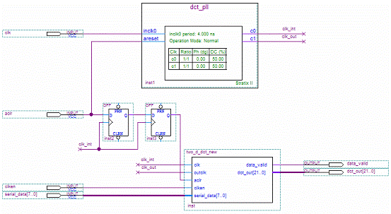
3.4.2.3 Step 3: Add PLL and synchronization register and analyzer timing
图中的two_d_dct_new模块即原来的设计,本节在此基础上加了PLL来驱动此模块。PLL的c1输出clk_out。
1.全编译工程。从Compilation Report中的Timequest Timing Analyzer栏中可见时序都收敛了。
因为PLL可以有效减少clock tree delay,使设计中的clock-to-output时间减少,output delay时序也收敛了。
2.通过查看报告可以验证。打开Timequest,还是选择Tasks栏中的Report Timing。
To栏填data_valid;
Detail level填Full Path;
由上图可见,第7行的PLL贡献了一个-5.049ns的移相,这把data arrival time减小到足够满足设计输出的setup time时序要求。




































浙公网安备 33010602011771号