会员
众包
新闻
博问
闪存
赞助商
HarmonyOS
Chat2DB
所有博客
当前博客
我的博客
我的园子
账号设置
会员中心
简洁模式
...
退出登录
注册
登录
make simple and best !
new working every
管理
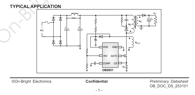
OB2532 系统系统框图
posted @
2024-05-12 13:44
微笑的''80
阅读(
5
) 评论(
0
)
收藏
举报
刷新页面
返回顶部