第3章 数据库
3.1 软件中的数据库
软件的底层包括一个用于存储数据的数据库。这意味着输入的所有信息都存储在这个数据库上,并且应用程序将检索其中的信息供用户查看。开发一个应用软件系统,需要要购买、构建和维护自己的数据库。Force 平台上的云计算提供了一种替代方案,使公司和开发人员都可以更加轻松地构建和交付应用程序。这种云计算模型的一个简便之处是将维护和运行所有数据库硬件和软件的技术责任都交由委 salesforce.com 平台处理,这样您便可以专注于应用程序的开发。
3.2 什么是数据库
数据库是有组织的信息集合。常见的例子包括电话簿、图书馆目录、员工名录等。在标准数据库语言中,人员、物品这些用于存储信息的类别称作实体 。不过在标准的 Force 平台术语中,我们将这些类别称作对象。在数据库中,每个实体都由一个数据表来表示。数据库表就是一个信息列表,使用行和列存储要跟踪的人员、物品信息。因此,在电话簿中,可以使用一个表存储关于居民的信息,并使用另一个表存储关于企业的信息;或者在图书馆目录中,使用一个表存储关于书籍的信息,并使用另一个表存储关于作者的信息;招聘应用程序中,我们将使用一个表存储关于空缺职位的信息,并在另一个表中存储关于申请职位候选人的信息,再使用一个表存储关于招聘经理的信息。数据库就是将这些表格集中管理。

- 表的每一行都表示对象的一个具体实例的信息,我们将其称作一条记录。
- 表的每一列都含有一组特定的信息我们将它们称作 字段 。每个对象都有一组字段,用于输入关于特定记录的信息。
- 对于表中的各个字段,我们将输入的数据条目,称作 数据值 。
3.3 创建对象
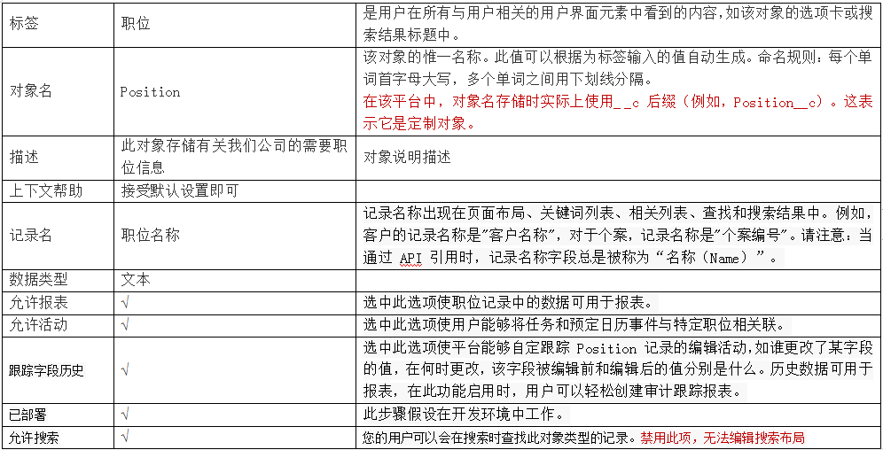
Force 平台对象都不仅仅提供存储数据的结构,它还驱动界面元素,允许用户与数据交互,如选项卡、页面上的字段布局和相关记录的列表。由于任何对象都可对应于一个选项卡,而选项卡的有序集合构成应用程序,因而对象是创建的任何应用程序的核心。
1、设置->创建->对象
进入创建对象向导,按向导完成操作。

2、大功告成
在自定义对象窗口找到职位对象。点击职位,进入对象详细信息窗口。
3.4 创建字段
字段的主要特征是其数据类型——某些字段容纳文本值、某些字段容纳货币值、百分比、电话号码、电子邮件地址或日期。有些字段看似复选框,还有一些字段是下拉列表或记录查找结果,用户可从中选择。一个字段的数据类型控制字段最终在用户界面上显示的方式以及在字段中输入的数据在平台中存储的方式。

3.4.1 创建第一个字段
1、设置->创建->对象
进入自定义对象窗口。
2、单击职位对象
进入职位对象详细窗口。
3、新建自定义对象和关系

按照创建向导完成操作。

4、大功告成
创建完成后,在对象详细窗口可以查找到该字段。

3.4.1 创建其它字段

3.5 创建选项卡
应用软件导航一般都采用选项卡,每一个选项卡都是查看、编辑和输入具体对象信息的起点。单击页面顶端的选项卡时,该对象的对应主页会出现。使用 Force 平台构建应用程序,最强大之处在于:可以创建与已有标准对象的选项卡外观和功能类似的定制选项卡。从最终用户的角度来看,您执行的任何定制操作都完美无缝。作为一名开发人员,无需进行任何特殊操作即可使之运行。

1、设置->创建->选项卡
进入自定义选项卡窗口。

2、进入创建选项卡向导
步骤1:按图输入选项卡详细信息

步骤2:默认操作

步骤3:应用程序是否显示某个选项卡。清除包含选项卡,选中招聘管理系统。即职位选项卡只在招聘管理系统中出现。


3、大功告成
(1)在应用程序启动器中选择招聘管理系统,出现了职位选项卡,可以在此页面浏览和编辑职位信息。

(2)点击新建,进入编辑职位信息页面。

(3)从编辑页面录入以下数据,查看效果。


3.6 定制页面布局
在录入职位数据时,职位编辑页面所有长文本区域显示在页面顶部,并且难以浏览。我们可以通过一些调整让用户更易于使用该页面。页面布局是强大的工具,可以创建良好的用户体验。可以控制查看记录时可见的字段和相关列表的位置和结构组织,还可以帮助我们控制记录中字段的可见性和可编辑性。我们可以将字段设置为只读或隐藏,并且还可以控制哪些字段需要用户输入值而哪些字段不需要。
1、设置->创建->对象
进入对象详细窗口。

2、进入布局定制窗口

(1)创建薪资面板
将字段面板的部分拖动到系统信息的上面,弹出部分窗口,按图填写信息。

将信息面板的最低工资和最高工资字段拖动到薪资面板。如图:

(2)创建描述面板
创建方法同(1),可以使用Ctrl或Shift键进行多选。如图:

(3)调整信息面板
如图:

3、大功告成
保存完成后,进入职位选项卡,点击职位(人事专员)您将看到如下效果。

点击新建,您将看到如下效果。

【总结】
1、软件的底层包括一个用于存储数据的数据库。数据库用来存储实体信息,数据库中,一个实体就是数据表,也称对象。
2、对象由数据表结构(字段和记录)、选项卡、页面布局组成。
【练习】
1、创建应聘者对象。

2、创建对象字段。

3、创建选项卡。

4、定制页面布局。


浙公网安备 33010602011771号