AD9434BCPZ-500
https://item.szlcsc.com/529326.html?lcsc_vid=QQBdVQZfE1cKAVRfTlBfBFJVQgRWVwUHQQBXXwVWQ1QxVlNTQ1RbUlRRRVJcVTsOAxUeFF5JWAIASQYPGQZABAsLWA%3D%3D

参考案例 https://oshwhub.com/jianxissss/fmc_9434

随路时钟和数据引脚随后再讲,前端比较重要的是这几组引脚。

蟹老板这边采样时钟和信号输入都做了100R的阻抗处理(后面采访了蟹老板,说信号输入的100R可以不要),左边的是SPI信号引脚,用于ADC的SPI配置,40号引脚CML在说明书里这样介绍,与前端运放有关。

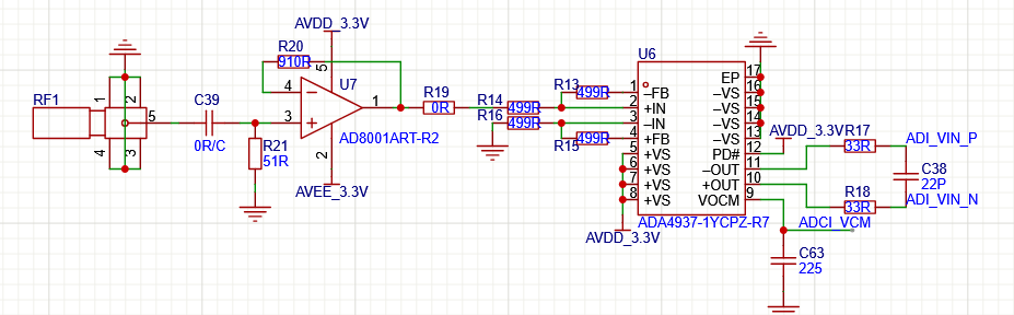
这里有一个参考前端运放电路。

蟹老板的是这个,两个运放,第一个运放做阻抗变换,第二个是单端转差分,与说明书示例电路基本一致,不要第一个的话,需要做匹配源端和全差分的阻抗。


VOCM是共模电压,来自9434。

下面是FPGA相关,DCO是随路时钟,与采样率一致。

关注这几个部分,模拟/数字电源1.8V,意味着SPI电平标准1.8V,ADC驱动为并行LVDS,输入电压范围可编程,默认1.5V。

看看代码,这里重点关注原语部分,OD0和OD1,确定了外部时钟为500MHz。
点击查看代码
module ad9434_dri#(
parameter F_CLK = 200_000_000
)(
input i_gclk_p ,
input i_gclk_n ,
input i_grst_n ,
//ADC1
input [11:0] i_adc1_data_p ,
input [11:0] i_adc1_data_n ,
input i_adc1_dco_p ,
input i_adc1_dco_n ,
//ADC1
input [11:0] i_adc2_data_p ,
input [11:0] i_adc2_data_n ,
input i_adc2_dco_p ,
input i_adc2_dco_n ,
//SPI
output o_adc_sclk ,
output o_adc_sdio ,
output o_adc1_ncs ,
output o_adc2_ncs ,
//tri
input i_tri_0 ,
input i_tri_1 ,
//clk
output o_clk_od0 ,
output o_clk_od1
);
wire clk_locked;
wire ila_clk ;
wire vio_clk ;
wire dco_sel ;
wire [11:0] adc1_data ;
wire [11:0] adc2_data ;
wire adc1_dco ;
wire adc2_dco ;
assign ila_clk = dco_sel? adc1_dco : adc2_dco;
assign o_clk_od1 = 'd0;
assign o_clk_od0 = 'd0;
genvar num;
generate
for(num = 0;num < 12;num = num + 1) begin : ibuf
IBUFDS #(
.DIFF_TERM ("FALSE" ),
.IBUF_LOW_PWR ("TRUE" ),
.IOSTANDARD ("DEFAULT" )
) ibuf_data1 (
.O (adc1_data[num] ),
.I (i_adc1_data_p[num] ),
.IB (i_adc1_data_n[num] )
);
IBUFDS #(
.DIFF_TERM ("FALSE" ),
.IBUF_LOW_PWR ("TRUE" ),
.IOSTANDARD ("DEFAULT" )
) ibuf_data2 (
.O (adc2_data[num] ),
.I (i_adc2_data_p[num] ),
.IB (i_adc2_data_n[num] )
);
end
endgenerate
IBUFDS #(
.DIFF_TERM ("FALSE" ),
.IBUF_LOW_PWR ("TRUE" ),
.IOSTANDARD ("DEFAULT" )
) ibuf_dco1 (
.O (adc1_dco ),
.I (i_adc1_dco_p ),
.IB (i_adc1_dco_n )
);
IBUFDS #(
.DIFF_TERM ("FALSE" ),
.IBUF_LOW_PWR ("TRUE" ),
.IOSTANDARD ("DEFAULT" )
) ibuf_dco2 (
.O (adc2_dco ),
.I (i_adc2_dco_p ),
.IB (i_adc2_dco_n )
);
ila_0 ila_0_u0 (
.clk (ila_clk ),
.probe0 (adc1_data ),
.probe1 (adc2_data ),
.probe2 (i_tri_0 ),
.probe3 (i_tri_1 )
);
vio_0 vio_0_u0 (
.clk (vio_clk ),
.probe_out0 (dco_sel )
);
clk_wiz_0 clk_wiz_0_u0(
.clk_in1_p (i_gclk_p ),
.clk_in1_n (i_gclk_n ),
.vio_clk (vio_clk ),
.locked (clk_locked )
);
endmodule
例化 IBUFDS(差分输入缓冲器)用于处理 AD9434 的差分数据(data)和时钟输出(DCO)信号,将 AD9434 输出的 差分 LVDS 时钟信号(DCO_P/DCO_N) 和差分数据信号转换为 FPGA 内部可用的单端时钟和数据信号。
.DIFF_TERM ("FALSE" ),
.IBUF_LOW_PWR ("TRUE" ),
.IOSTANDARD ("DEFAULT" )
分别为不启动100欧姆差分电阻,启动低功耗模式,电平标准依赖 FPGA 工程的全局约束,及xdc文件指定。
但是原理图里没有端接100欧姆电阻。所以其实建议这里改为ture,但是fpga内部终端电阻据ds说精度不行,所以还是建议外部使用100欧姆电阻。
这里建议使用HR bank 理由如下:

浙公网安备 33010602011771号