增长分析系列一:社交行业指标体系设计与运营策略探究
社交行业作为一个快速发展且竞争激烈的领域,企业需要不断探索创新的增长路径以保持竞争力。在这个数字化时代,数据驱动的增长分析成为实现目标的关键。本文旨在探讨社交行业增长分析的关键要素,包括指标体系设计、运营策略和用户分群,旨在帮助读者深入了解如何利用数据驱动的方法来优化业务表现、提升用户体验,以及实现可持续增长。通过深入挖掘这些关键方面,我们将揭示社交行业增长的内在机制,为读者提供实用的指导和启示。
指标体系设计
在社交行业的指标体系设计中,关键是确定并跟踪能够准确反映业务表现和用户参与度的指标。首先,需要明确不同阶段的关键业务目标,例如增长率、用户留存率、用户转化率等。其次,针对这些目标,建立一套全面的指标体系。除了确定指标外,还需要建立数据收集和分析机制,确保数据的准确性和及时性。利用数据可视化工具(例如神策、百度统计、火山引擎、ClkLog),将指标数据以直观的方式展现出来,帮助团队快速了解业务趋势并及时调整策略。定期对指标体系进行评估和优化,根据实际业务情况不断调整和完善指标体系,以确保其与业务目标保持一致并能够有效支持业务增长。通过建立科学严谨的指标体系设计,社交行业企业可以更好地监控业务表现、发现潜在机会,从而实现可持续增长和持续创新。
以下从运营场景视角出发,详细分析各个业务指标定义和维度。
运营场景一:基础监控
活跃指标

注册指标

新增指标

留存指标

运营场景二:用户运营
匹配流程指标

质量指标

互动指标

声明周期指标

运营场景三:价值运营
会员转化

直播转化

直播效益

用户分群
用户分群在增长分析中扮演着关键的角色。通过将用户根据其相似性特征和行为模式划分为不同的群体,企业可以更深入地了解用户群体的需求、偏好和行为习惯。这种细分使企业能够实现个性化的营销策略和产品定制,从而提高用户参与度、用户留存率和转化率。通过精准的用户分群,企业可以有效地优化产品设计、提升用户体验,同时提高广告投放的精准度和效果。更重要的是,用户分群可以帮助企业预测用户行为趋势,及时调整策略以满足用户需求,从而实现持续的增长和竞争优势。

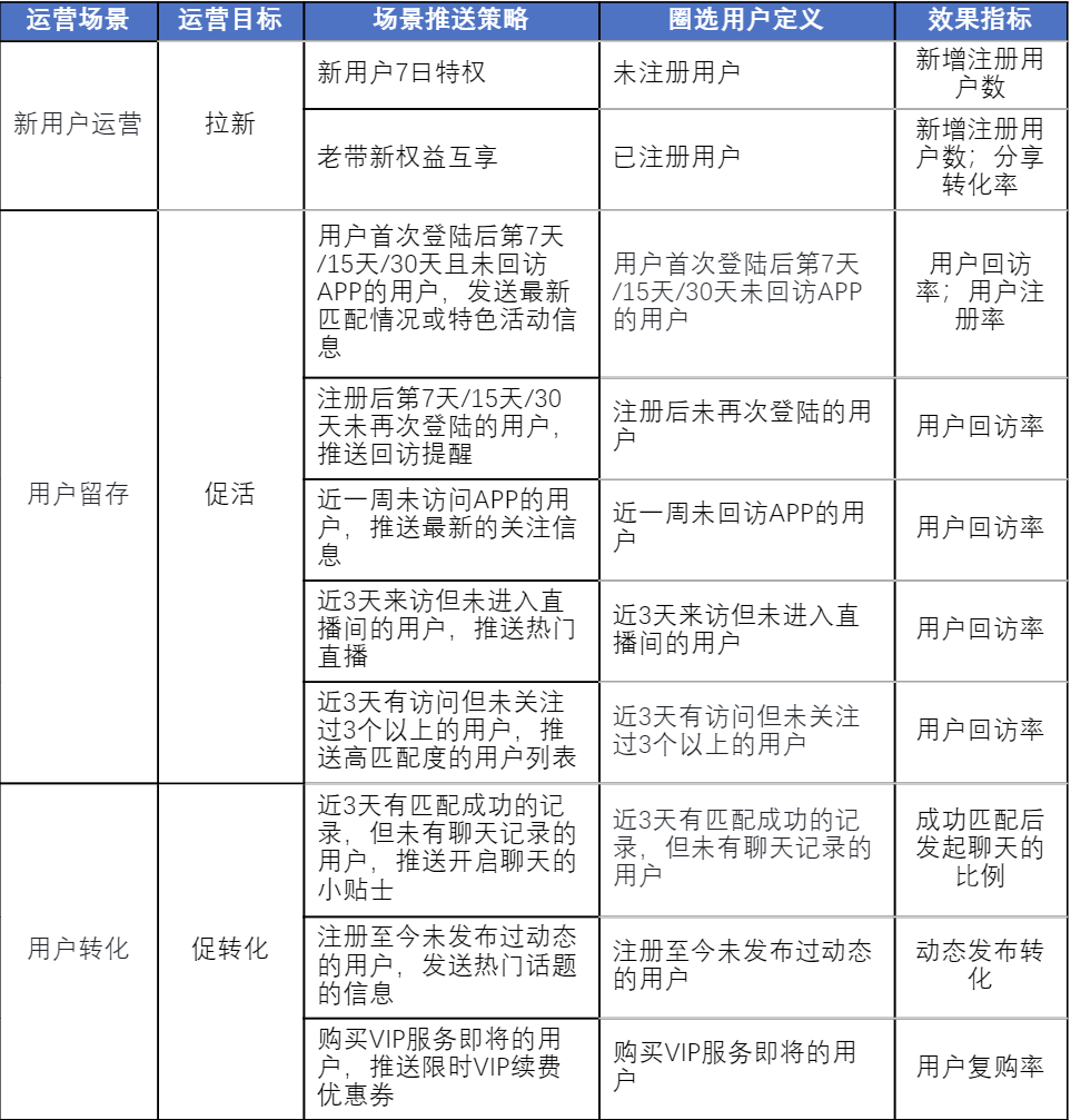
运营策略
运营策略在增长分析中扮演着至关重要的角色。它是指企业为实现业务增长和目标而制定的一系列操作性计划和措施。这些策略涵盖了产品、营销、用户体验等多个方面,旨在提升用户参与度、提高用户留存率、促进用户转化以及增加收入。通过运营策略的制定和执行,企业可以更有效地管理和优化业务运营,提高生产效率,降低成本,增加盈利。


浙公网安备 33010602011771号