指数函数
目录
一、基本概念
细胞的分裂是一个很有趣的现象,新细胞产生的速度之快是十分惊人的。例如,某种细胞在分裂时,1个分裂成2个,2个分裂成4个……因此,第x次分裂得到新细胞数y与分裂次数x的函数关系式即为:

指数函数是重要的基本初等函数之一。
一般地,y = ax 函数(a为常数且以a>0,a≠1)叫做指数函数,函数的定义域是 R ,值域为(0, +∞), 注意,在 ax 前的系数必须是数1,自变量x必须在指数的位置上,且不能是x的其他表达式,否则,就不是指数函数 。
如: y = 10x , y=πx ,....都是指数函数;注意:y=3 * 2x 指数函数前系数为3,不是指数函数
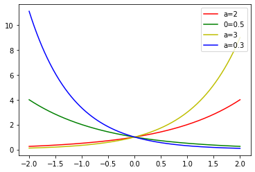
二、python画图
import matplotlib.pyplot as plt import numpy as np from scipy import stats x=np.linspace(-2,2, 500,dtype=float) y=np.power(2,x) y1=np.power(0.5,x) y2=np.power(3,x) y3=np.power(0.3,x) plt.plot(x,y,color='r',label='a=2') plt.plot(x,y1,color='g',label='0=0.5') plt.plot(x,y2,color='y',label='a=3') plt.plot(x,y3,color='b',label='a=0.3') plt.legend(loc='upper right')#把图例放在右上角 plt.show()


再画一下以e为底的指数
x=np.linspace(-3,3, 500,dtype=float) y=np.power(np.e,x) plt.plot(x,y,label='a=e')

图像特征:
(1)由指数函数y=a^x (a>0) 与直线x=1相交于点(1,a)可知:在y轴右侧,图像从下到上相应的底数由小变大
(2)由指数函数y=a^x (0<a<1) 与直线x=-1相交于点(-1,1/a)可知:在y轴左侧,图像从下到上相应的底数由大变小。
(3)指数函数的底数与图像间的关系可概括的记忆为:在y轴右边“底大图高”;在y轴左边“底大图低”。(如右图)
(4)y=a^x 于 y=(1/a)^x 的图像关于y轴对称
三、基本特征
基本性质如下:
(1) 指数函数的定义域为R,这里的前提是a大于0且不等于1。对于a不大于0的情况,则必然使得函数的定义域不连续,因此我们不予考虑,同时a等于0函数无意义一般也不考虑。
(2) 指数函数的值域为(0, +∞)。
(3) 函数图形都是上凹的。
(4) a>1时,则指数函数单调递增;若0<a<1,则为单调递减的。
(5) 可以看到一个显然的规律,就是当a从0趋向于无穷大的过程中(不等于0)函数的曲线从分别接近于Y轴与X轴的正半轴的单调递减函数的位置,趋向分别接近于Y轴的正半轴与X轴的负半轴的单调递增函数的位置。其中水平直线y=1是从递减到递增的一个过渡位置。
(6) 函数总是在某一个方向上无限趋向于X轴,并且永不相交。
(7) 函数总是通过(0,1)这点。
(8) 指数函数无界。
(9)指数函数是非奇非偶函数
(10)指数函数具有反函数,其反函数是对数函数。
四、运算法则




浙公网安备 33010602011771号