摘要:
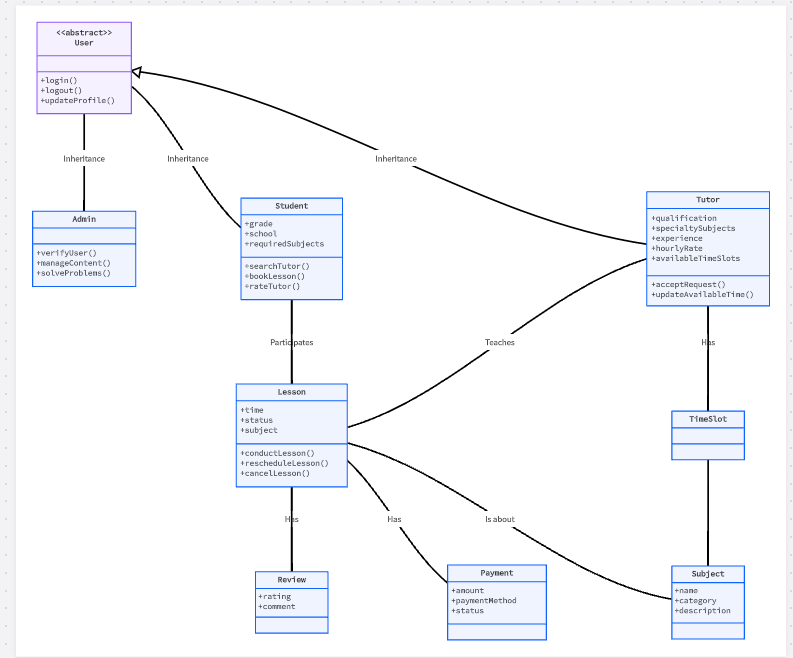
数据库需求分析 核心目标:支撑家教平台核心业务,包含用户管理、需求匹配、课程服务、支付结算四大模块。 角色与功能: 家长:发布需求(科目/时间/预算)、选择教师、支付课时费、评价教师。 教师:完善资料(科目/资历/可授课时间)、接单、管理课程、获取报酬。 管理员:审核资质、处理纠纷、维护系统数据。 阅读全文
posted @ 2025-05-08 19:36
azhar904
阅读(86)
评论(0)
推荐(0)
摘要:
 阅读全文
posted @ 2025-05-08 18:55
azhar904
阅读(15)
评论(0)
推荐(0)

浙公网安备 33010602011771号