51单片机学习板PCB制作
51单片机学习板PCB制作

简介:STC89C52单片机凭借其良好的电气特性和价格一直占据着8位单片机的市场,IO引脚丰富,外设齐全,直接操作寄存器的方式能够帮助学生更加深入的了解单片机的工作原理,对嵌入式学习非常有帮助。
1 项目简介
STC89C52RC单片机作为8位8051系列的元老,凭借其良好的电气特性和价格一直占据着8位单片机的市场,作为新手入门学习嵌入式开发是非常不错的选择,本身IO引脚丰富,定时器、串口、中断、ADC等外设也齐全,同时直接操作寄存器的代码能够帮助学生更加深入的了解单片机的工作原理,对嵌入式学习非常有帮助。
2 板载资源

- 主控芯片:STC89C5RC-DIP40;
- 电源接口:TYPE-C-2P;
- 外设:8个LED灯、5V有源蜂鸣器、3个功能按键、单个共阳极数码管;
- 接口:2.54×4P下载调试接口、2.54×10P*2扩展排针接口;
3 优势特点

- 板载资源丰富,基础外设齐全;
- 整体全部使用插接器件,焊接方便;
- 价格便宜、性价比高;
- 使用嘉立创优质PCB以及立创商城正品元器件,保障产品质量;
点击查看原工程
二、电路原理

| **序号 ** | 名称 | 参数 | 器件位号 | 数量 | 封装 | 商品编号 |
|---|---|---|---|---|---|---|
| 1 | USB接口 | TYPE-C-2P | USB1 | 1 | USB-C-TH_TYPE-C-31-M-33 | C2848624 |
| 2 | 滑动开关 | SS-12D02-VG4 | SW1 | 1 | SW-TH_SS-12D02-VG4 | C136719 |
| 3 | 电容 | 10UF | C1、C2 | 2 | CAP-TH_BD5.0-P2.00-D0.8-FD | C43345 |
| 电容 | 47PF | C3、C4 | 2 | CAP-TH_L4.5-W3.0-P5.00-D1.2 | C254104 | |
| 4 | 电阻 | 1K | R1、R2R4、R6R19 | 18 | RES-TH_BD2.3-L6.5-P10.50-D0.5 | C713997 |
| 电阻 | 10K | R5 | 1 | RES-TH_BD2.3-L6.5-P10.50-D0.5 | C410695 | |
| 5 | LED灯 | 红灯 | LED1、3、5、7、9 | 5 | LED_TH-3mm | C99771 |
| LED灯 | 绿灯 | LED2、4、6、8 | 4 | LED_TH-3mm | C85161 | |
| 6 | 按键 | 6*6直插按键 | RST1、KEY1~KEY3 | 4 | SW-TH_4P-L6.0-W6.0-P4.50-LS6.5 | C393938 |
| 7 | 晶振 | 11.0592Mhz | X1 | 1 | HC-49US_L11.5-W4.5-P4.88 | C358645 |
| 8 | 三极管 | 8050 | Q1 | 1 | TO-92-3_L4.8-W3.7-P2.54-R | C3037602 |
| 9 | 蜂鸣器 | 5V蜂鸣器 | BUZZER1 | 1 | BUZ-TH_BD9.6-P5.00-D0.7-FD | C96493 |
| 10 | 数码管 | 共阳极数码管 | SMG | 1 | LED-SEG-TH_10P-L12.7-W19.0-P2.5-S15.24-BL | C141368 |
| 11 | 排针 | 2.54*4P | H3 | 1 | HDR-TH_4P-P2.54-V-M | C492403 |
| 排针 | 2.54*20P | H1、H2 | 2 | HDR-TH_20P-P2.54-V-M-1 | C50981 | |
| 12 | 排阻 | 10K | RN1 | 1 | RES-ARRAY-TH_9P-P2.54-D1.0 | C8692 |
| 13 | MCU | STC89C52RC | U1 | 1 | DIP-40_L52.0-W13.7-P2.54-LS15.2-BL | C14022 |
1 电源电路
电源电路主要有TYPE-C接口、滑动开关、滤波电容、电源指示灯组成,采用2Pin的TYPE-C接口,简单方便,易于焊接,通过SW1滑动开关控制整个系统电源的导通和关断,C1作为电源滤波电容,R1、LED1组成电源指示灯电路,当系统上电后,电源指示灯点亮进行提示。

2 主控电路
主控单片机使用的是STC89C52RC(DIP-40封装),工作电压3.35.5V,工作频率范围在040MHz,相当于普通8051的080MHz,实际工作频率可达48MHz,Flash程序存储器空间大小为8K字节,可擦写10万次以上,片上集成512字节RAM数据存储器,工作温度范围在-4085℃。

图2-1 主控芯片对比
STC89C51RC/RD+系列有HD和90C版本,可以通过单片机表面文字最下面一行最后几个字母识别分辨HD和90C版本。
HD版本无P4.4/P4.5/P4.6口,RESET脚内部已有45~100K下拉电阻,EA#管脚内部已上拉到VCC。90C版本无EA、PSEN管脚,有P4.4/P4.5/P4.6口,ALE/P4.5管脚默认是作为ALE管脚使用,作为P4.5口使用时,需要在烧录用户程序时在STC-ISP编程器中设置。
| 引脚 | 说明 |
|---|---|
| P0.0P0.7,P1.0P1.7,P2.0P2.7,P3.0P3.7 | 标准I/O口 |
| RXD | 串口1数据接收端 |
| TXD | 串口1数据发送端 |
| T0/T1/T2 | 定时器/计数器的外部输入 |
| T2EX | 定时器/计数器2捕捉/重装方式的触发控制 |
| INT# | 外部中断,下降沿中断或低电平中断 |
| WR# | 外部数据存储器写脉冲 |
| RD# | 外部数据存储器读脉冲 |
将STC89C52RC芯片四组常用引脚全部引出,方便扩展项目开发,P0口既可以做I/O口,也可以作为地址/数据复用总线使用。P0口是开漏输出,作为总线扩展用时,不用加上拉电阻。作为I/O口用时,必须外接4.7K~10K的上拉电阻。这里P0口使用一个10K的上拉排阻--RN1。

图2-2 STC89C52RC主控电路
3 晶振电路
晶振作为主控电路的心脏,为主控电路提供稳定的时钟源,驱使代码稳定、准确的运行。晶振的频率根据官方数据手册描述,能够支持4M48M,不同的频率,不同品牌的晶振,负载电容也不相同,需要根据实际情况选择,一般情况下,12M25M晶振负载电容选择22~47PF左右是比较合适的。

图3-1 晶振电路
4 复位电路
STC89C52RC是高电平进入复位模式,低电平正常工作,分析复位电路,一上电,RST按键没有按下,此时,+5V给C2电容充电,电容相当于导线,RST高电平,系统进行复位,随着电容接近充满,电位与+5V一直,此时没有电流流过,RST被R5下拉到GND,进入正常工作模式。如果手动按下RST复位按键,此时,电容会进行放电,就算电容放电完成,+5V也会流过按键到RST,RST高电平进入复位按键,当按键松开时有恢复到前面的过程。

图4-1 复位电路
5 LED显示电路
LED流水灯电路,LED灯本质是发光二极管,在二极管的正极处,加入+5V电压,由于二极管阻值较小,如果直接通电,流过电流会很大,容易烧坏二极管,加入1K限流电阻限制电流的大小。在LED灯的右侧,连接STC89C52单片机的IO引脚,当控制IO引脚为高电平时,两侧电平一致,电流无法流过发光二极管,当控制IO引脚为低电平时,电流经过限流电阻流过二极管到IO引脚内部接入GND,此时是一个完整的回路,LED灯被点亮。

图5-1 LED显示电路
6 数码管显示电路
数码管简单理解就算7个长条型的LED灯管+1个圆形LED灯,有了前面LED流水灯电路的基础,数码管电路理解起来就非常方便了,该数码管为共阳极数码管。
共阳极:将8个LED灯的正极接到一起引出,每一个灯的负极单独控制。
共阴极:将8个LED灯的负极接到一起引出,每一个灯的正极单独控制。

图6-1 数码管显示电路
7 蜂鸣器电路
蜂鸣器分为有源蜂鸣器和无源蜂鸣器,有源并不是指电源,而是指震荡源,蜂鸣器是通过震荡来进行发声的。此处用到的是有源蜂鸣器,当给一个电源时,蜂鸣器鸣叫。蜂鸣器鸣叫消耗电流较大,如果使用单片机的IO引脚输出高电平给蜂鸣器供电,可能不足以让蜂鸣器叫,此时加入8050NPN三极管来作为控制,通过控制基极电流来控制三极管的导通与关闭从而控制蜂鸣器是否鸣叫。
注:有源蜂鸣器内部震荡源固定,发声固定。无源蜂鸣器通过外部PWM信号震荡发声,可以通过改变PWM频率来改变音色。

图7-1 蜂鸣器电路
8 按键电路
独立按键电路,按键的一侧键入单片机IO引脚,另外一侧接入GND,注意,此时单片机IO引脚不少输出信号,而是接收信号,当外部按键的另一端接入GND时,可以启用内部IO引脚上拉模式,默认引脚为高电平,如果按键按下,引脚会与GND连接,此时为低电平,以此,可以通过检查对应IO引脚是否为低电平来检查按键是否按下。如果外部按键一侧接入高电平,反过来分析即可,需注意增加限流电阻防止IO引脚损坏。
注:STC89C52RC复位后,IO引脚为弱上拉模式。

图8-1 蜂鸣器电路
9 接口电路
本次STC89C52RC项目设计,仅用到了单片机部分IO引脚用于学习,嵌入式是一门非常庞大的系统,并不仅仅上述这些,为了方便日后拓展学习使用,不用重复画板,加入2.5420P排针接口,方便杜邦线插拔进行拓展连接。同时,通过2.544P排针接口,将下载接口和电源接口引出,用于后续程序下载调试使用。

图9-1 接口电路
按照教程,设计效果如下:

三、电路板设计
在了解完51单片机学习板硬件电路原理后接下来进行原理图与PCB电路板设计环节,原理图设计部分包含了元器件选型、元器件搜索以及原理图整理的内容;PCB设计部分包含边框设计、元器件分类布局、PCB走线与设计检查、PCB生产与打样等内容。

图1-1 工程创建页
1 原理图设计
1.1 工程创建
打开嘉立创EDA专业版软件(https://pro.lceda.cn/editor), 登录账号后选择创建工程, 输入工程名称:【实训项目】51单片机学习板,系统会自动创建一个工程项目,接下来就在该项目中完成51单片机学习板的原理图与PCB设计。
创建好工程后打开左侧工程列表中的Schematic1图页,在右侧画布区域放置元器件进行连接,底下的PCB1是用来绘制PCB图的页面,设计流程是先完成原理图的设计后再到PCB设计。

图1-2 工程详情页
1.2 元器件搜索
元器件搜索的方式有三种途径,第一种可以在左侧的常用库中找到官方提供的参考库进行放置,优点是比较方便,缺点是库种类较少;第二种方式是通过顶部菜单栏中的放置按钮选项,可以看到器件实物图与参考价格、数据手册等信息;第三种方式是在软件底部面板中搜索放置器件,这种方式的好处是可以看到所选器件的符号、封装与3D模型效果图。

图1-3 顶部菜单栏放置器件搜索方式(快捷键Shift+F)

图1-4 底部面板搜索方式(快捷键 \ 打开和关闭)
使用技巧:熟悉使用快捷键可以大大提升设计效率哦~
1.3 元器件放置
为了方便初学者学习,该项目提供了完成电路图中所需的元器件清单,可以直接根据器件清单中提供的器件编号及备注信息进行元器件的搜索和放置。以底部面板搜索器件为例,在原理图工作区打开底部库面板,选择器件类目,在搜索栏中输入器件编号,进行搜索找到对应元器件点击放置在画布中即可。里面的M3铜柱在EDA左侧常用库的最后一项可以找到并放置。

图1-5 器件库搜索方式
1.4 物料清单
| 序号 | 位号 | 参数 | 器件位号 | 数量 | 封装 | 商品编号 |
|---|---|---|---|---|---|---|
| 1 | USB接口 | TYPE-C-2P | USB1 | 1 | USB-C-TH_TYPE-C-31-M-33 | C2848624 |
| 2 | 滑动开关 | SS-12D02-VG4 | SW1 | 1 | SW-TH_SS-12D02-VG4 | C136719 |
| 3 | 电容 | 10uF | C1、C2 | 2 | CAP-TH_BD5.0-P2.00-D0.8-FD | C43345 |
| 4 | 电容 | 47pF | C3、C4 | 2 | CAP-TH_L4.5-W3.0-P5.00-D1.2 | C254104 |
| 5 | 电阻 | 1KΩ | R1、R2R4、R6R19 | 18 | RES-TH_BD2.3-L6.5-P10.50-D0.5 | C713997 |
| 6 | 电阻 | 10KΩ | R5 | 1 | RES-TH_BD2.3-L6.5-P10.50-D0.5 | C410695 |
| 7 | LED灯 | 红灯 | LED1、3、5、7、9 | 5 | LED_TH-3mm | C99771 |
| 8 | LED灯 | 绿灯 | LED2、4、6、8 | 4 | LED_TH-3mm | C85161 |
| 9 | 按键 | 6*6直插按键 | RST1、KEY1~KEY3 | 4 | SW-TH_4P-L6.0-W6.0-P4.50-LS6.5 | C393938 |
| 10 | 晶振 | 11.0592MHz | X1 | 1 | HC-49US_L11.5-W4.5-P4.88 | C358645 |
| 11 | 三极管 | 8050 | Q1 | 1 | TO-92-3_L4.8-W3.7-P2.54-R | C3037602 |
| 12 | 蜂鸣器 | 5V蜂鸣器 | BUZZER1 | 1 | BUZ-TH_BD9.6-P5.00-D0.7-FD | C96493 |
| 13 | 数码管 | 共阳数码管 | SMG | 1 | LED-SEG-TH_10P-L12.7-W19.0-P2.5-S15.24-BL | C141368 |
| 14 | 排针 | 2.54*4P | H3 | 1 | HDR-TH_4P-P2.54-V-M | C492403 |
| 15 | 排针 | 2.54*20P | H1、H2 | 2 | HDR-TH_20P-P2.54-V-M-1 | C50981 |
| 16 | 排阻 | 10KΩ | RN1 | 1 | RES-ARRAY-TH_9P-P2.54-D1.0 | C8692 |
| 17 | MCU | STC89C52RC | U1 | 1 | DIP-40_L52.0-W13.7-P2.54-LS15.2-BL | C14022 |
1.5 原理图整理
完成元器件放置后接下来进行电路图的连接与整理工作,参照以下电路图,完成元器件间的连接,使用网络标签可以替代导线连接,两个相同网络的位置放置相同网络标签即可。接下来按功能模块划分各个电路,使用矩形边框包围住各个电路模块,并用文本加上电路模块标识说明。最好使用设计菜单栏下的检查DRC功能查看电路连接是否有误。


图1-9 SCH-51单片机学习板
2 PCB布局与走线
2.1 边框设置
为了使用嘉立创提供的免费打样,这里我们设置51单片机开发板的板框尺寸为90×60mm,在顶部菜单栏处将单位切换成mm,然后点击放置-板框-矩形,在PCB画布中放置绘制一个矩形,点击矩形框,在右侧属性栏中将尺寸修改为90×60mm,圆角尺寸修改为2mm。

图2-1 边框设置
2.2 PCB布局
边框放置好后可以将四个螺丝孔放置在板子四周,布局时可以先将大尺寸器件放置在板子内部,进行初步局,使整个板面电路模块清晰,布局合理,方便使用。
布局时元器件相互连接处有一根淡蓝色的线条,这根线叫做飞线,它起的作用是告诉我们那两个焊盘是相同网络,需要使用导线连接,所以飞线也叫做指引线。但是页面中飞线太多影响布局摆放,在布局走线时可以将GND网络的飞线隐藏,使页面更简洁。隐藏方式是:在左侧“工程设计”列表中选择网络,在搜索栏中搜索GND,在飞线列表中将GND前的眼睛关闭即可。走线完成后别忘了重新打开哦~

图2-2 飞线隐藏方法
接下来布局时把相关模块电路放到一起,按照飞线的指引摆放,尽可能使飞线水平,走线时减少拐弯,开关接口靠边方便操作,布局时可以使用3D预览功能实时查看布局效果是否合适。最终布局效果如下所示。

2.3 PCB布线
好的布局已经成功了一半,接下来只需掌握以下几点走线基本要求即可:
- 建议优先使用顶层走线,走不通的地方切换到底层进行连接;
- 走线以直线为主,如需拐弯时拐角以135°钝角或圆角优先,减少直角的使用;
- 走线线宽电源线宽大于信号线,该项目中信号线走线宽度为15mil,电源走线为25mil;
- 覆铜完成后如果还存在飞线,可通过在存在飞线的位置放置对应网络的过孔或者是调整走线位置使网络能够连接,也可以采用手动接线的方式消除飞线;
- 走线完成后可在“工具”菜单栏选择泪滴添加,加强焊盘与走线的连接,最后再进行覆铜操作,如果对走线有移动调整也应使用快捷键Shift+B进行重建覆铜。

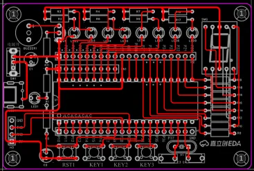
图2-5 顶层走线图

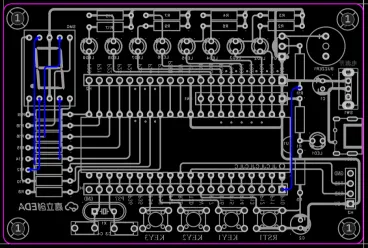
图2-6 底层走线图
完成走线后点击底部面板中的检查DRC按钮,若显示无报错警告,则代表该PCB设计完成。实际设计过程中往往可能出现各种错误,也可以通过检查DRC找到错误点进行修改,确保PCB板设计一板成功!

图2-7 DRC检查页面
3 注意事项
1、在绘制原理图中应注意:
- 按模块电路划分进行绘制,注明电路功能;
- 在图纸属性上填写工程名称等信息;
2、在采购物料中应注意:
- 先筛选有库存物料,再筛选价格排序进行购买;
- 尽量购买同一仓库物料,选择靠近的货仓,缩短交货时间;
- 购买有多个订单时,可以通过绑定订单方式,节省运费;
3、在PCB Layout中应注意:
- 滤波电容应注意电流流向,尽量离需滤波元件近一点;
- 晶振尽量紧挨芯片,底部不要走线,防止信号串扰;
- 走线优先走直线,需要拐弯的地方以钝角或圆弧为主;
- 在绘制调整完PCB后加上泪滴,使板子更加美观稳固;
- 添加丝印标识,注释说明接口功能;
- JLCJLCJLCJLC指定客编丝印可藏在器件下,成板美观;

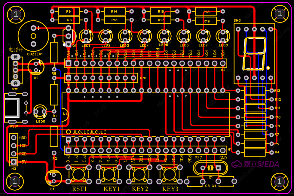
图3-1 PCB走线参考图-顶层

图3-2 PCB走线参考图-底层
搞了大半夜,设计完成:

写在最后

最后说句,嘉立创可以免费打印样板,学习过程成就满满。
感谢嘉立创,现在赶紧碎觉~

浙公网安备 33010602011771号