深度剖析RQ-VAE:从向量量化到生成式推荐的语义ID技术
深度剖析RQ-VAE:从向量量化到生成式推荐的语义ID技术
引言
近年来,大规模推荐系统正经历一场深刻的范式演进,其趋势是从传统的双塔召回模型(Dual-Encoder + ANN)向更为灵活和强大的生成式检索(Generative Retrieval)范式迁移。后者借鉴了自然语言处理领域的成功经验,将推荐任务重塑为一个序列到序列的生成问题,例如,直接预测用户下一个将要交互的物品ID。
然而,这场演进面临一个核心的技术矛盾:生成模型(如Transformer)天然善于处理和生成离散的、有限的Token序列(如词汇),而现代推荐系统中的物品(Item)通常被表示为高维、连续的浮点数向量(Embedding)。如何在这两者之间架起一座高效的桥梁,成为了业界的关键挑战。
“语义ID”(Semantic ID)应运而生,它是一种将高维连续Embedding转换为离散整数序列的精妙解决方案。一个理想的语义ID不仅是紧凑的,更重要的是其本身蕴含了丰富的层次化语义信息。而残差量化变分自编码器(Residual-Quantized Variational AutoEncoder, RQ-VAE)正是当前生成高质量语义ID的核心技术之一。
本文旨在对RQ-VAE的工作原理、参数调优及工程实践进行一次全面的深度剖析。首先,我们将从其核心概念与数学背景出发,阐明其从VQ-VAE到RQ-VAE的演进逻辑。随后,在第二部分直观地展示其前向传播中数据的逐步量化,以及反向传播中基于STE(Straight-Through Estimator)和梯度解耦(detach)的精妙更新机制。最后,本文将提供一份详尽的超参数影响分析与实践中的问题诊断手册,为您在实际应用中可能遇到的问题提供清晰的指导。
一、 RQ-VAE核心原理与背景
1.1 从VQ-VAE到RQ-VAE
要理解RQ-VAE,我们必须先从其前身VQ-VAE谈起。

向量量化 (Vector Quantization, VQ) 的核心思想是将一个连续的、高维的向量空间,映射到一个离散的、有限的码本(Codebook)空间中。简单来说,就是为任意一个输入向量,在预设的“码本”字典里找到一个与之最相似的“码字”(Code Vector)来替代它。
VQ-VAE则将这一思想整合进了标准的自编码器(Auto-Encoder)架构中。它由三部分构成:
- 编码器 (Encoder):将输入数据(如图片或Embedding
x)压缩成一个低维的连续潜在向量zₑ。 - 量化器 (Quantizer):通过查找码本,将
zₑ替换为离它最近的码本向量z_q。这个查找操作是不可导的,因此VQ-VAE引入了梯度直通估计器(STE)来解决反向传播中的梯度中断问题。 - 解码器 (Decoder):接收量化后的
z_q,并尝试将其重建为原始输入x'。
VQ-VAE通过优化一个双重损失函数来进行训练:一是最小化x和x'之间的重建损失,以保证信息保真度;二是引入量化损失(包含码本损失和承诺损失),来让zₑ和z_q相互靠近。
然而,VQ-VAE在处理高保真度数据时面临一个瓶颈:若要精确表示复杂的输入,就需要一个极大的码本,这会带来巨大的计算和存储开销。
RQ-VAE 通过引入残差量化 (Residual Quantization) 机制完美地解决了这个问题。其核心思想是“由粗到精”的逐层逼近:

- 第一层量化: 与VQ-VAE相同,对原始潜在向量
zₑ进行一次“粗略”的量化,得到第一个码字e_c₀。 - 计算残差: 计算原始向量与第一次量化结果之间的差值(残差):
r₁ = zₑ - e_c₀。 - 第二层量化: 不再对原始向量进行操作,而是对残差
r₁进行第二次量化,得到第二个码字e_c₁。 - 迭代: 继续计算新的残差
r₂ = r₁ - e_c₁,并交给下一层处理。
通过这种方式,RQ-VAE将一个复杂的向量分解为一系列由粗到细的编码,极大地提升了量化精度,并自然地赋予了语义ID层次化的结构。
1.2 关键公式解析
RQ-VAE的训练目标由一个统一的损失函数来定义,该函数同样由重建损失和量化损失构成:
其中,\(L_{\text{recon}}\)通常是输入x与重建输出x_recon的均方误差(MSE)。而关键在于量化损失\(L_{\text{vq}}\),它由每一层量化的损失累加而成。对于单层量化,其损失\(L_{\text{vq_layer}}\)定义为:
这个公式包含了两个通过sg(stop-gradient,即代码中的.detach())操作实现梯度解耦的关键部分:
-
码本损失 (Codebook Loss): 第一项 \(||\text{sg}(z_e) - e||_2^2\)。由于编码器输出
zₑ的梯度被阻断,该项的梯度只会流向码本向量e。其作用是将码本向量e拉向它所代表的编码器输出zₑ的均值中心。 -
承诺损失 (Commitment Loss): 第二项 \(\beta \cdot ||z_e - \text{sg}(e)||_2^2\)。由于码本向量
e的梯度被阻断,该项的梯度只会流向编码器输出zₑ。其作用是让编码器“承诺”其输出会靠近码本空间,以稳定训练过程。超参数β(commitment_cost)用于调节这份“承诺”的强度。
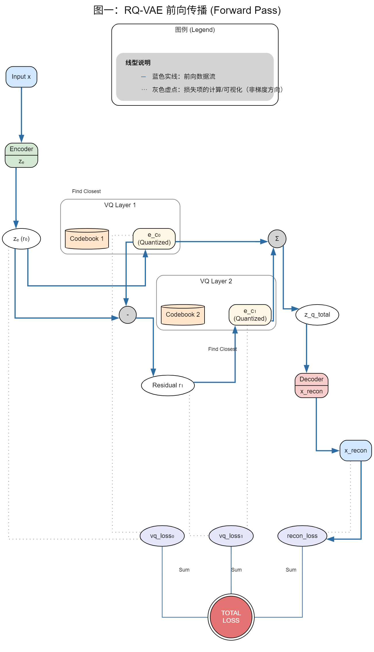
二、RQ-VAE计算图详解:前向传播与梯度流的深入剖析
前向传播图(图一)总结

数据流向说明
前向传播遵循清晰的层级结构:
- 输入处理:输入 x 经过 Encoder 编码得到连续表示 z_e (r₀)
- 分层量化:
- 第一层VQ:z_e 在 Codebook 1 中找到最近的量化向量 e_c₀
- 残差计算:计算残差 r₁ = z_e - e_c₀
- 第二层VQ:残差 r₁ 在 Codebook 2 中找到最近的量化向量 e_c₁
- 重建过程:将两层量化结果聚合 z_q_total = e_c₀ + e_c₁,通过 Decoder 重建得到 x_recon
- 损失计算:计算三种损失并求和得到总损失
反向传播图(图二)总结

梯度流向详细说明
1. 重建损失 (recon_loss) 的梯度流
- 绿色实线路径:recon_loss → x_recon → Decoder → z_q_total → agg → (e_c₀, e_c₁)
- 绿色虚线路径(STE跳跃):从量化向量直接跳跃到连续变量
- e_c₀ → z_e(跳过量化操作)
- e_c₁ → r₁(跳过量化操作)
- 绿色实线继续:r₁ → res₁ → z_e → Encoder
- 作用:这是主要的梯度流,通过STE机制使量化层可微分,最终更新Encoder和Decoder参数
2. 承诺损失 (commitment_loss) 的梯度流
- 红色实线路径:
- commitment_loss₀ → z_e → Encoder
- commitment_loss₁ → r₁ → res₁ → z_e → Encoder
- 红色虚线(detach阻断):
- commitment_loss₀ ✗→ e_c₀(被阻断)
- commitment_loss₁ ✗→ e_c₁(被阻断)
- 作用:强制编码器输出接近量化向量,但不影响码本更新
3. 码本损失 (codebook_loss) 的梯度流
- 橙色实线路径:
- codebook_loss₀ → e_c₀ → Codebook₁
- codebook_loss₁ → e_c₁ → Codebook₂
- 橙色虚线(detach阻断):
- codebook_loss₀ ✗→ z_e(被阻断)
- codebook_loss₁ ✗→ r₁(被阻断)
- 作用:更新码本向量接近编码器输出,但不影响编码器更新
损失对各组件的更新总结
编码器 (Encoder) 更新
- 唯二来源:recon_loss(绿色)+ commitment_loss(红色)
- 更新机制:
- 重建损失通过STE机制传递梯度,优化重建质量
- 承诺损失直接约束编码器输出,使其接近量化向量
- 不受影响:codebook_loss通过detach操作被阻断
解码器 (Decoder) 更新
- 唯一来源:recon_loss(绿色)
- 更新机制:直接的重建损失梯度,优化输出与输入的相似性
- 不受影响:commitment_loss和codebook_loss都不影响解码器
码本 (Codebook) 更新
- 唯一来源:codebook_loss(橙色)
- 更新机制:
- codebook_loss₀ 更新 Codebook₁,使其向量接近对应的编码器输出
- codebook_loss₁ 更新 Codebook₂,使其向量接近对应的残差
- 不受影响:recon_loss和commitment_loss通过detach操作被阻断
关键设计原理
- STE机制:解决量化操作不可微的问题,使重建梯度能够传播到编码器
- detach操作:实现梯度解耦,确保不同损失只更新特定组件
- 分层量化:通过残差量化提高表示精度
- 三重损失设计:重建损失保证质量,承诺损失稳定训练,码本损失优化离散表示
这种设计巧妙地解决了离散表示学习中的梯度传播问题,实现了端到端的可微分训练。
详细机制
-
STE: z_q = x + detach(q - x)
→ ∂z_q/∂x = I, ∂z_q/∂q = 0
→ 重建梯度作用于x,不更新q -
码本项: ∇_q ||sg(x) - q||² = 2(q - x)
→ 码本向量向对应的x靠近 -
Commitment: ∇_x ||x - sg(q)||² = 2β(x - q)
→ 只更新编码器 -
残差detach: ∂r(l+1)/∂q(l) = 0
→ 深层不反推浅层码字 -
多层累加: 编码器收到L次梯度g的和
三、 超参数影响分析与调优指南
成功应用RQ-VAE的关键,在于理解并驾驭其众多超参数。调优过程并非简单的试错,而是在多个相互关联的目标——重建保真度、量化稳定性、和模型复杂度——之间进行权衡的艺术。本章将对核心超参数进行系统性分析,并提供实践指导。
3.1 码本相关参数
码本是量化过程的核心,其参数定义了语义ID的“词汇”体系。
-
num_vq_layers(量化层数)- 作用: 控制残差量化的深度,即“由粗到精”的逼近过程一共进行多少轮。
- 影响分析:
- 增加层数: 理论上可以提升量化精度。每一附加层都致力于编码上一层的量化误差(残差),从而能够以更高的保真度表示原始潜在向量。
- 减少层数: 降低模型复杂度和计算成本,加快训练和推理速度。
- 调优指南: 对于多数应用场景,2至4层 提供了一个优秀的性价比平衡点。过少的层数(如1层)可能无法达到足够的表示精度,而过多的层数则会带来边际效益递减和过高的复杂性。
-
num_embeddings_list(各层码本大小)- 作用: 定义了每一层量化“词典”的大小,即该层可供选择的码本向量(“码字”)的数量。
- 影响分析:
- 增大码本: 提供更丰富的“词汇量”,允许模型捕捉更细微、更多样的语义概念,拥有更高的理论表达上限。
- 减小码本: 降低模型参数量,训练时更容易让所有码字得到充分利用。
- 核心权衡: 主要的风险在于“码本坍塌” (Codebook Collapse)。一个过大的码本在不稳定的训练或不足的训练数据下,很容易导致编码器只学会使用其中一小部分“安全”的码字,造成大量参数浪费。
- 调优指南: 码本大小应与特征的语义复杂度相匹配,而非物品总数。对于许多任务,每层256个码字是一个经过广泛验证的、鲁棒性很强的选择。如果特征较为简单,可以尝试128或64;如果特征极其复杂,可以探索512。
3.2 网络结构参数
编解码器是将数据在原始空间与潜在空间之间进行转换的桥梁。
-
latent_dim(潜在向量维度)- 作用: 这是编码器的输出维度,也是量化操作发生的空间维度。它是模型中名副其实的“信息瓶颈”。
- 影响分析:
- 维度过小: 会导致严重的信息损失。编码器被迫丢弃过多细节,即使后续量化再完美,解码器也无法高质量地重建原始输入,最终导致重建损失过高。
- 维度过大: 虽然能保留更多信息,但也可能让量化变得更困难(高维空间中的最近邻搜索问题),甚至使编码器“懒惰”,不对信息进行有效压缩。
- 调优指南:
latent_dim应与input_dim和数据复杂度相协调。一个8x到32x的压缩率是合理的探索起点。例如,相关研究中存在将768维输入压缩至32维的成功案例。
-
Encoder/Decoder 结构 (层数与维度)
- 作用: 定义了非线性映射函数的容量,即模型能学习多复杂的特征变换。
- 影响分析: 更深、更宽的网络能拟合更复杂的函数。容量不足会导致欠拟合;容量过剩则会增加过拟合风险和计算成本。
- 调优指南: 编解码器结构应保持对称,并确保维度是渐进式变化(编码器如漏斗,解码器如反向漏斗),避免维度“断崖式”升降。通常2-4个隐藏层足以应对多数任务。
3.3 训练过程参数
这些参数直接控制着模型优化的动态过程。
-
learning_rate(学习率) 与 优化器- 作用: 控制参数更新的步长,是影响训练稳定性的最关键因素。
- 影响分析: 过高的学习率会导致损失爆炸和码本坍塌;过低则收敛缓慢。
- 调优指南: 对于AdamW等现代优化器,建议从一个较小的值开始,如
1e-4到1e-3。强烈推荐配合学习率调度器(如OneCycleLR或CosineAnnealingLR)以实现最佳性能。需要注意的是,不同的优化器(如论文中提到的Adagrad)其适用的学习率范围差异巨大,例如Adagrad可以使用高达0.4的学习率。
-
commitment_cost(β, 承诺系数)- 作用: 这是调节编码器与码本之间“互动关系”的核心旋钮。它作为承诺损失(Commitment Loss)的权重,回答了这样一个问题:“当编码器输出
zₑ与码本向量z_q不一致时,应该主要由谁来负责靠近对方?” - 影响分析:
- β较低 (如 < 0.25): 对编码器的约束力较弱。编码器有更大的“自由”去学习如何映射输入,这可能有利于降低重建损失。但如果编码器输出过于“随心所欲”,可能会与码本整体疏远,导致量化困难和码本坍塌。
- β较高 (如 > 0.25): 对编码器的约束力很强。它会产生一股强大的梯度“拉力”,迫使编码器的输出
zₑ必须紧密地“吸附”到码本z_q的网格上。这通常能有效提升码本利用率,防止坍塌。但如果约束过强,可能会限制编码器的表达能力,牺牲一部分重建质量。
- 调优指南:
0.25是一个非常经典且鲁棒的默认值,被广泛应用于各类VQ-VAE模型中。采用从一个较低值(如0.1)“预热”到0.25的动态调度策略,是一种在实践中行之有效的进阶技巧,它允许编码器在训练初期自由探索,在后期则加强对齐约束。
- 作用: 这是调节编码器与码本之间“互动关系”的核心旋钮。它作为承诺损失(Commitment Loss)的权重,回答了这样一个问题:“当编码器输出
-
batch_size(批次大小) 与num_epochs(训练轮数)- 作用:
batch_size影响单次梯度更新的稳定性;num_epochs决定模型看完整份数据的总次数。 - 影响分析: 在硬件允许的前提下,更大的批次通常能提供更稳定的梯度估计,使训练过程更平滑。训练轮数则需要足够多,以保证模型在设定的学习率下有充分的时间收敛。
- 调优指南: 建议使用硬件显存所能支持的最大
batch_size(如1024)。训练轮数不应是一个固定值,而应通过观察验证集损失是否收敛来决定。
- 作用:
四、 常见问题诊断与调参手册
理论的优雅最终要落地于实践的稳定。在训练RQ-VAE的过程中,几乎总会遇到各种挑战。本章旨在提供一份清晰的实践手册,帮助您诊断和解决最常见的几类问题。
4.1 问题:码本坍塌 (Codebook Collapse)

这是训练VQ-VAE/RQ-VAE时最臭名昭著的问题,必须高度警惕。
-
现象: 训练结束后,通过分析脚本发现码本利用率(Codebook Usage)极低。例如,设定的码本大小为256,但最终只有不到10%(甚至只有个位数)的码字被使用过。同时,
vq_loss可能会收敛到一个异常低的值。 -
深层次原因: 码本更新机制的缺陷,每次只有一个被选中的码字能得到更新,其他的梯度都为零,就会导致其他码字得不到更新,且在码本初始化利用率就很少的情况下,就会导致码本坍塌。
-
诊断:
- 初始化不佳: K-Means初始化步骤未能提供一个良好的码本起始分布。
- 训练过程不稳定: 过高的学习率是首要元凶。它导致模型在优化过程中发生“抖动”或“崩溃”,最终收敛到一个“懒惰”的局部最优点,即编码器只输出少数几种潜在向量,因为这样做最容易降低损失。
-
解决方案:
- 大幅降低学习率: 这是解决训练不稳定的第一步,也是最有效的一步。将学习率调整至
1e-4到1e-3的常规范围,并配合学习率调度器使用。 - 指数移动平均 (EMA) 更新: 通过编码器输出的移动平均值来更新码本,绕过直接的梯度下降。
- 引入码本重置 (Codebook Resetting): 一种更高级的技巧。在训练中周期性地检测并重置那些长期未被使用的“死亡”码字,例如,将它们重新初始化到高密度数据簇的中心附近。
- 减少嵌入维度,增加码本容量: 降低维度,能够减小潜在向量空间的体积来缩短“潜在向量分布”与“码本向量分布”之间的平均距离,从而让更多的码本向量有机会成为某个潜在向量的最近邻,从而进行码字更新
- 大幅降低学习率: 这是解决训练不稳定的第一步,也是最有效的一步。将学习率调整至
4.2 问题:重建损失 (Reconstruction Loss) 过高
-
现象:
recon_loss在训练后期依然维持在较高的水平,无法有效降低,导致重建出的向量与原始向量差异巨大。 -
诊断: 模型在“编码-量化-解码”的完整链路中丢失了过多关键信息。
- 信息瓶颈过窄:
latent_dim设置得太小,在量化前就已经造成了不可逆的信息损失。 - 模型容量不足: 编码器/解码器的网络层数太少或维度太低,不足以学习到从原始空间到潜在空间的复杂映射。
- 承诺系数β过高: 过强的约束力迫使编码器过度关注于对齐码本,而牺牲了对原始信息细节的保留。
- 信息瓶颈过窄:
-
解决方案:
- 增大潜在向量维度
latent_dim: 这是最直接的解决方式,拓宽了信息瓶颈。 - 加深/加宽编解码器网络: 增加模型的参数量和拟合能力。
- 降低承诺系数β: 适当减小
commitment_cost,降低编码器对对齐码本的关注度,保留原始细节。
- 增大潜在向量维度
4.3 问题:量化损失 (Quantization Loss) 过高
-
现象:
vq_loss(尤其是其中的commitment_loss部分)居高不下。 -
诊断: 编码器的输出分布与码本的分布始终存在较大差异,两者未能有效“会合”。
- 承诺系数β过低: 对编码器的“拉力”不足,无法有效引导其输出向码本靠近。
- 码本容量不足: 码本的“词汇量”不足以覆盖编码器输出的潜在向量分布。
- 初始化不佳: K-Means初始化阶段未能给码本一个良好的起点。
-
解决方案:
- 增大承诺系数β: 这是最直接的对策,增强编码器向码本对齐的激励。
- 增大码本容量: 提供更多、更丰富的码字供编码器选择。
- 检查并优化初始化: 确保用于K-Means初始化的数据量足够且具有代表性。
4.4 问题:训练过程不稳定
-
现象: 损失函数值在训练过程中剧烈震荡,或者突然爆炸变为一个极大的数值(或
NaN)。 -
诊断:
- 学习率过高: 这是90%以上不稳定问题的根源。过大的更新步长使得优化过程无法稳定地走向损失函数的谷底。
- 梯度爆炸: 在深层网络中,梯度在反向传播过程中累积,可能变得极大。
-
解决方案:
- 降低学习率: 学习率股过大导致更新过于激进。
- 应用梯度裁剪 (Gradient Clipping): 这是一种鲁棒的技术,用于限制梯度的最大范数,防止其爆炸。
- 使用学习率预热 (Warm-up): 学习率调度器(如
OneCycleLR)中的预热阶段,可以在训练初期使用一个很小的学习率,帮助模型稳定地“启动”,然后再逐渐增加到正常水平。 - 指数移动平均(EMA)更新梯度
4. 指数移动平均(EMA)更新码本
说明
EMA(Exponential Moving Average)更新是一种替代标准梯度下降来更新码本的“软更新”策略。其核心思想是让码本向量的更新过程变得极其平滑和稳定。
1. 它解决了什么问题?
在标准的梯度更新中,码本向量的位置完全由当前批次(batch)计算出的codebook_loss梯度和全局学习率决定。如果某个批次的数据分布有偏差,就可能导致码本向量发生剧烈“跳跃”。这就造成了您引文中描述的“编码器和码本互相‘追着跑’”的不稳定问题。
2. EMA是如何工作的?
EMA更新完全抛弃了codebook_loss的梯度。取而代之的是,它在每次前向传播时,都按照一个平滑的滑动平均公式来“温柔地”移动码本向量:
码本向量_新 = decay * 码本向量_旧 + (1 - decay) * 映射到该码本的zₑ向量的均值
这里的decay(衰减因子,通常设为0.99)是关键。一个高的decay值意味着码本向量极度“信任”自己过去的位置,每次只朝着新来的zₑ均值方向移动一小步。这就像一艘巨轮调整航向,缓慢而稳定,完全不受单批次数据波浪的剧烈影响。
3. 核心优势:解耦与稳定
- 解耦 (Decoupling): 码本的更新不再与全局优化器(AdamW)及其复杂的学习率调度策略(OneCycleLR)耦合。它有了自己独立的、极其简单的更新规则。
- 稳定 (Stability): 通过滑动平均,码本的演进变得非常平滑,为编码器提供了一个稳定、可预测的“靶子”,让编码器可以更安心地学习如何映射潜在空间,从而有效避免“来回拉扯”,是解决码本坍塌和训练不稳定的强大武器。
实现
要实现EMA更新,我们需要修改VQEmbedding类。下面是一个增加了EMA更新逻辑的新版本,我们可以称之为VQEmbeddingEMA。
class VQEmbedding(nn.Module):
"""
单层向量量化模块,使用EMA(指数移动平均)方式更新码本。
"""
def __init__(self, num_embeddings: int, embedding_dim: int,
commitment_cost: float = 0.25, decay: float = 0.99, epsilon: float = 1e-5):
"""
Args:
num_embeddings: 码本中向量的数量。
embedding_dim: 每个码本向量的维度。
commitment_cost: commitment loss的权重。
decay: EMA更新的衰减率,接近1.0会使更新更平滑。
epsilon: 用于防止除以零的小常数。
"""
super().__init__()
self.embedding_dim = embedding_dim
self.num_embeddings = num_embeddings
self.commitment_cost = commitment_cost
self.decay = decay
self.epsilon = epsilon
# 将码本注册为buffer,它不是一个可学习的参数,而是由EMA手动更新
self.register_buffer('embeddings', torch.randn(num_embeddings, embedding_dim))
# 用于EMA更新的缓存
self.register_buffer('ema_cluster_size', torch.zeros(num_embeddings))
self.register_buffer('ema_dw', torch.zeros(num_embeddings, embedding_dim))
self.initialized_with_data = False
def initialize_from_data(self, data: torch.Tensor):
"""使用K-Means对码本进行一次性初始化,避免随机初始化陷阱。"""
if self.initialized_with_data:
return
data_np = data.detach().cpu().numpy()
n_samples = data_np.shape[0]
if n_samples < self.num_embeddings:
# 样本不足时,有放回地抽样
indices = np.random.choice(n_samples, self.num_embeddings, replace=True)
centroids = data_np[indices]
else:
kmeans = KMeans(n_clusters=self.num_embeddings, n_init='auto', max_iter=100)
kmeans.fit(data_np)
centroids = kmeans.cluster_centers_
# 初始化码本和EMA的向量和
self.embeddings.data.copy_(torch.from_numpy(centroids))
self.ema_dw.data.copy_(torch.from_numpy(centroids))
self.initialized_with_data = True
def forward(self, inputs: torch.Tensor):
# 计算输入向量与码本中所有向量的欧氏距离的平方
# inputs shape: (B, D)
distances = (
torch.sum(inputs**2, dim=1, keepdim=True) +
torch.sum(self.embeddings**2, dim=1) -
2 * torch.matmul(inputs, self.embeddings.t())
)
# 找到距离最近的码本向量的索引
# indices shape: (B,)
indices = torch.argmin(distances, dim=1)
# 根据索引从码本中取出量化后的向量
# quantized shape: (B, D)
quantized = F.embedding(indices, self.embeddings)
# --- EMA码本更新逻辑 (仅在训练模式下执行) ---
if self.training:
# 将索引转换为one-hot编码,方便进行聚合操作
# indices_one_hot shape: (B, N), N 是 num_embeddings
indices_one_hot = F.one_hot(indices, self.num_embeddings).to(inputs.dtype)
# 1. 计算当前批次每个聚类的样本数
# dw shape: (N,)
dw = torch.sum(indices_one_hot, dim=0)
# 2. 使用EMA更新聚类样本数
self.ema_cluster_size.data.mul_(self.decay).add_(dw, alpha=1 - self.decay)
# 3. 计算当前批次每个聚类的向量和
# dw_sum shape: (N, D)
dw_sum = torch.matmul(indices_one_hot.t(), inputs)
# 4. 使用EMA更新聚类的向量和
self.ema_dw.data.mul_(self.decay).add_(dw_sum, alpha=1 - self.decay)
# 5. 计算更新后的码本 (加入epsilon防止除零)
# 使用拉普拉斯平滑,避免因某个码本向量长时间未使用导致ema_cluster_size过小
n = torch.sum(self.ema_cluster_size)
updated_cluster_size = (
(self.ema_cluster_size + self.epsilon) / (n + self.num_embeddings * self.epsilon) * n
)
# 标准化向量和,得到新的码本向量
updated_embeddings = self.ema_dw / updated_cluster_size.unsqueeze(1)
# 6. 将更新后的码本复制回 self.embeddings
self.embeddings.data.copy_(updated_embeddings)
# --- 损失计算 ---
# EMA更新方式下,损失函数只包含commitment loss
loss = self.commitment_cost * F.mse_loss(inputs, quantized.detach())
# --- 梯度直通 (Straight-Through Estimator) ---
# 将量化后向量的梯度直接传递给编码器的输出
quantized = inputs + (quantized - inputs).detach()
return quantized, indices, loss
完整的RQ-VAE实现代码
```python
import os
import torch
import numpy as np
import torch.nn as nn
from pathlib import Path
import torch.nn.functional as F
from sklearn.cluster import KMeans
from torch.utils.data import DataLoader
from tqdm import tqdm
import pickle
import json
# ===================================================================
# --- 1. 基础组件 (Building Blocks) ---
# 我们首先定义构成完整模型的所有独立、可复用的模块。
# ===================================================================
class RQEncoder(nn.Module):
"""
编码器模块:
负责将高维输入向量压缩为低维潜在表示。
"""
def __init__(self, input_dim: int, hidden_dims: list, latent_dim: int):
super().__init__()
layers = []
in_dim = input_dim
for hidden_dim in hidden_dims:
layers.extend([
nn.Linear(in_dim, hidden_dim),
nn.BatchNorm1d(hidden_dim),
nn.ReLU()
])
in_dim = hidden_dim
layers.append(nn.Linear(in_dim, latent_dim))
self.encoder = nn.Sequential(*layers)
def forward(self, x):
return self.encoder(x)
class RQDecoder(nn.Module):
"""
解码器模块:
负责将量化后的低维向量重建为原始维度。
"""
def __init__(self, latent_dim: int, hidden_dims: list, output_dim: int):
super().__init__()
layers = []
in_dim = latent_dim
for hidden_dim in reversed(hidden_dims):
layers.extend([
nn.Linear(in_dim, hidden_dim),
nn.BatchNorm1d(hidden_dim),
nn.ReLU()
])
in_dim = hidden_dim
layers.append(nn.Linear(in_dim, output_dim))
self.decoder = nn.Sequential(*layers)
def forward(self, x):
return self.decoder(x)
class VQEmbedding(nn.Module):
"""
单层向量量化模块 (Vector Quantization Embedding)。
包含一个码本 (codebook),负责将输入向量映射到码本中最接近的向量。
"""
def __init__(self, num_embeddings: int, embedding_dim: int, commitment_cost: float = 0.25):
super().__init__()
self.num_embeddings = num_embeddings
self.embedding_dim = embedding_dim
self.commitment_cost = commitment_cost
# 将码本注册为可学习的参数
self.embeddings = nn.Parameter(torch.randn(num_embeddings, embedding_dim))
self.initialized_with_data = False
def initialize_from_data(self, data: torch.Tensor):
"""使用K-Means对码本进行一次性初始化,避免随机初始化陷阱。"""
if self.initialized_with_data:
return
data_np = data.detach().cpu().numpy()
n_samples = data_np.shape[0]
if n_samples < self.num_embeddings:
# 样本不足时,有放回地抽样
indices = np.random.choice(n_samples, self.num_embeddings, replace=True)
centroids = data_np[indices]
else:
kmeans = KMeans(n_clusters=self.num_embeddings, n_init='auto', max_iter=100)
kmeans.fit(data_np)
centroids = kmeans.cluster_centers_
self.embeddings.data.copy_(torch.from_numpy(centroids))
self.initialized_with_data = True
def forward(self, inputs: torch.Tensor):
distances = (
torch.sum(inputs**2, dim=1, keepdim=True) +
torch.sum(self.embeddings**2, dim=1) -
2 * torch.matmul(inputs, self.embeddings.t())
)
indices = torch.argmin(distances, dim=1)
quantized = F.embedding(indices, self.embeddings)
# 计算损失
codebook_loss = F.mse_loss(quantized, inputs.detach())
commitment_loss = F.mse_loss(inputs, quantized.detach()) * self.commitment_cost
total_loss = codebook_loss + commitment_loss
# Straight-Through Estimator (梯度直通)
quantized = inputs + (quantized - inputs).detach()
return quantized, indices, total_loss
class ResidualVQ(nn.Module):
"""
残差向量量化 (Residual Vector Quantization)。
包含多个VQEmbedding层,对前一层的残差进行逐层量化。
"""
def __init__(self, num_layers: int, num_embeddings_list: list, embedding_dim: int, commitment_cost: float = 0.25):
super().__init__()
self.num_layers = num_layers
self.vq_layers = nn.ModuleList([
VQEmbedding(num_embeddings_list[i], embedding_dim, commitment_cost)
for i in range(num_layers)
])
def initialize_from_data(self, data: torch.Tensor):
"""逐层初始化所有码本。"""
residual = data.clone()
for i, vq_layer in enumerate(self.vq_layers):
print(f"[INFO] Initializing codebook layer {i+1}/{self.num_layers}...")
vq_layer.initialize_from_data(residual)
with torch.no_grad():
quantized, _, _ = vq_layer(residual)
residual -= quantized
def forward(self, inputs: torch.Tensor, commitment_cost: float = None):
residual = inputs
quantized_total = torch.zeros_like(inputs)
indices_list = []
loss_total = 0.0
for vq_layer in self.vq_layers:
# 支持动态传入commitment_cost
if commitment_cost is not None:
vq_layer.commitment_cost = commitment_cost
quantized, indices, loss = vq_layer(residual)
residual = residual - quantized # 会创建新张量,反向传播需要用到未被修改前的值
quantized_total = quantized_total + quantized
indices_list.append(indices)
loss_total += loss
return quantized_total, torch.stack(indices_list, dim=1), loss_total
# ===================================================================
# --- 2. 整合模型 (The Main Model) ---
# 使用上面定义的基础组件,拼装成完整的RQ-VAE模型。
# ===================================================================
class RQVAE(nn.Module):
"""
完整的残差量化变分自编码器 (RQ-VAE) 模型。
通过组合RQEncoder, ResidualVQ, 和RQDecoder模块构建。
"""
def __init__(self, input_dim: int, hidden_dims: list, latent_dim: int,
num_vq_layers: int, num_embeddings_list: list, commitment_cost: float = 0.25):
super().__init__()
self.encoder = RQEncoder(input_dim, hidden_dims, latent_dim)
self.vq = ResidualVQ(num_vq_layers, num_embeddings_list, latent_dim, commitment_cost)
self.decoder = RQDecoder(latent_dim, hidden_dims, output_dim=input_dim)
def encode(self, x: torch.Tensor) -> torch.Tensor:
"""编码输入到潜在空间。"""
return self.encoder(x)
def decode(self, z_q: torch.Tensor) -> torch.Tensor:
"""从量化后的潜在表示解码。"""
return self.decoder(z_q)
def forward(self, x: torch.Tensor, commitment_cost: float = None):
"""完整的前向传播过程。"""
z_e = self.encode(x)
z_q, indices, vq_loss = self.vq(z_e, commitment_cost)
x_recon = self.decode(z_q)
recon_loss = F.mse_loss(x_recon, x)
total_loss = recon_loss + vq_loss
loss_dict = {
'total': total_loss,
'recon': recon_loss,
'vq': vq_loss
}
return x_recon, indices, loss_dict
@torch.no_grad()
def get_semantic_ids(self, x: torch.Tensor) -> torch.Tensor:
"""(推理时使用) 获取输入的语义ID。"""
self.eval()
z_e = self.encode(x)
_, indices, _ = self.vq(z_e)
return indices
def initialize_codebooks(self, dataloader, device, max_samples=100000):
"""使用数据集初始化所有码本,这是训练前的关键步骤。"""
print("\n[IMPORTANT] Collecting data for codebook initialization...")
init_data_list = []
total_samples = 0
# 切换到评估模式,关闭BN等层的训练行为
self.encoder.eval()
with torch.no_grad():
for batch in tqdm(dataloader, desc="Collecting data"):
# 兼容多种DataLoader输出格式
emb_batch = batch[1] if isinstance(batch, (list, tuple)) else batch
emb_batch = emb_batch.to(device)
z_e = self.encoder(emb_batch)
init_data_list.append(z_e.cpu())
total_samples += z_e.shape[0]
if total_samples >= max_samples:
break
init_data = torch.cat(init_data_list, dim=0)
init_data = init_data.to(device)
self.vq.initialize_from_data(init_data)
print("[SUCCESS] All codebooks initialized with data.")
浙公网安备 33010602011771号