会员
周边
新闻
博问
闪存
众包
赞助商
Chat2DB
所有博客
当前博客
我的博客
我的园子
账号设置
会员中心
简洁模式
...
退出登录
注册
登录
Gaina_he
博客园
首页
新随笔
联系
订阅
管理
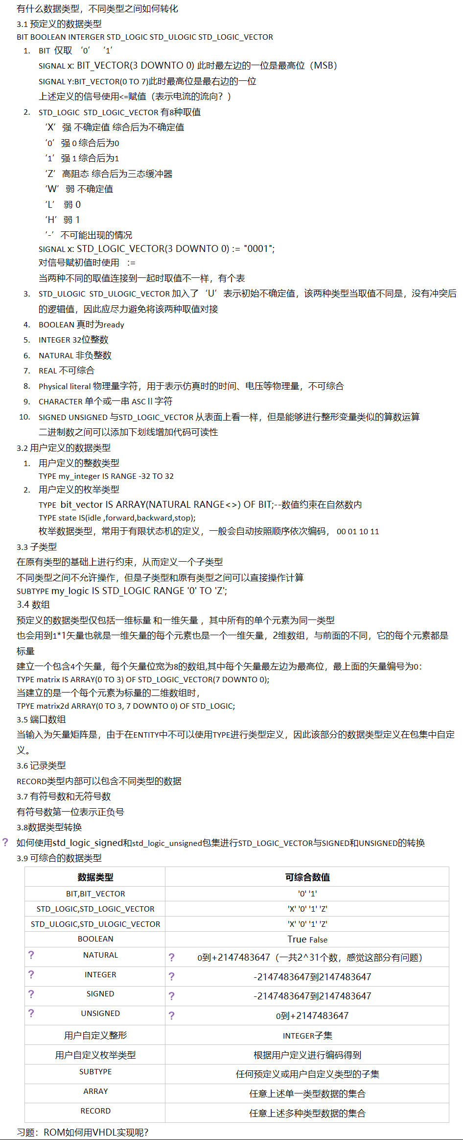
VHDL数字电路设计教程——第三章
VHDL数字电路设计教程笔记 [巴西]Vlinei A.Pedroni著 乔庐峰 王志功等译 2005年版
posted @
2020-07-22 13:31
Gaina_he
阅读(
165
) 评论(
0
)
收藏
举报
刷新页面
返回顶部
公告